Suppr超能文献

采用系统敲除方法研究抗菌肽在体内的协同作用和显著特异性。

Synergy and remarkable specificity of antimicrobial peptides in vivo using a systematic knockout approach.

机构信息

Global Health Institute, School of Life Science, École Polytechnique Fédérale de Lausanne (EPFL), Lausanne, Switzerland.

Institute for Integrative Biology of the Cell (I2BC), Université Paris-Saclay, CEA, CNRS, Université Paris Sud, Gif-sur-Yvette, France.

出版信息

Elife. 2019 Feb 26;8:e44341. doi: 10.7554/eLife.44341.

Abstract

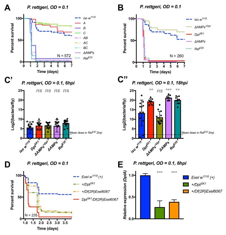
Antimicrobial peptides (AMPs) are host-encoded antibiotics that combat invading microorganisms. These short, cationic peptides have been implicated in many biological processes, primarily involving innate immunity. In vitro studies have shown AMPs kill bacteria and fungi at physiological concentrations, but little validation has been done in vivo. We utilized CRISPR gene editing to delete all known immune-inducible AMPs of namely: 4 Attacins, 4 Cecropins, 2 Diptericins, Drosocin, Drosomycin, Metchnikowin and Defensin. Using individual and multiple knockouts, including flies lacking all 14 AMP genes, we characterize the in vivo function of individual and groups of AMPs against diverse bacterial and fungal pathogens. We found that AMPs act primarily against Gram-negative bacteria and fungi, contributing either additively or synergistically. We also describe remarkable specificity wherein certain AMPs contribute the bulk of microbicidal activity against specific pathogens, providing functional demonstrations of highly specific AMP-pathogen interactions in an in vivo setting.

摘要

抗菌肽 (AMPs) 是宿主编码的抗生素,可对抗入侵的微生物。这些短的阳离子肽参与许多生物学过程,主要涉及先天免疫。体外研究表明 AMP 在生理浓度下杀死细菌和真菌,但体内验证很少。我们利用 CRISPR 基因编辑删除了所有已知的免疫诱导 AMP,即:4 种 Attacins、4 种 Cecropins、2 种 Diptericins、Drosocin、Drosomycin、Metchnikowin 和 Defensin。使用单个和多个敲除,包括缺乏所有 14 种 AMP 基因的果蝇,我们针对多种细菌和真菌病原体表征了单个和多个 AMP 组的体内功能。我们发现 AMP 主要针对革兰氏阴性细菌和真菌起作用,以相加或协同的方式发挥作用。我们还描述了显著的特异性,其中某些 AMP 对特定病原体的杀菌活性贡献最大,在体内环境中提供了高度特异性 AMP-病原体相互作用的功能证明。

https://cdn.ncbi.nlm.nih.gov/pmc/blobs/0726/6398976/ebe889db89fd/elife-44341-fig1.jpg

文献AI研究员

20分钟写一篇综述,助力文献阅读效率提升50倍。

立即体验

用中文搜PubMed

大模型驱动的PubMed中文搜索引擎

马上搜索

文档翻译

学术文献翻译模型,支持多种主流文档格式。

立即体验