Suppr超能文献

环氧化酶(COX)-2抑制剂可降低啮齿动物和人类单核细胞系中的感染并上调促炎免疫反应。

Cyclooxygenase (COX)-2 Inhibitors Reduce Infection and Upregulate the Pro-inflammatory Immune Response in Rodents and Human Monocyte Cell Line.

作者信息

Pereira Ana Carolina Alcântara, Silva Rafaela José, Franco Priscila Silva, de Oliveira Gomes Angelica, Souza Guilherme, Milian Iliana Claudia Balga, Ribeiro Mayara, Rosini Alessandra Monteiro, Guirelli Pâmela Mendonça, Ramos Eliézer Lucas Pires, Mineo Tiago Wilson Patriarca, Mineo José Roberto, Silva Neide Maria, Ferro Eloisa Amália Vieira, Barbosa Bellisa Freitas

机构信息

Laboratory of Immunophysiology of Reproduction, Institute of Biomedical Sciences, Universidade Federal de Uberlândia, Uberlândia, Brazil.

Institute of Natural and Biological Sciences, Universidade Federal do Triângulo Mineiro, Uberaba, Brazil.

出版信息

Front Microbiol. 2019 Feb 12;10:225. doi: 10.3389/fmicb.2019.00225. eCollection 2019.

Abstract

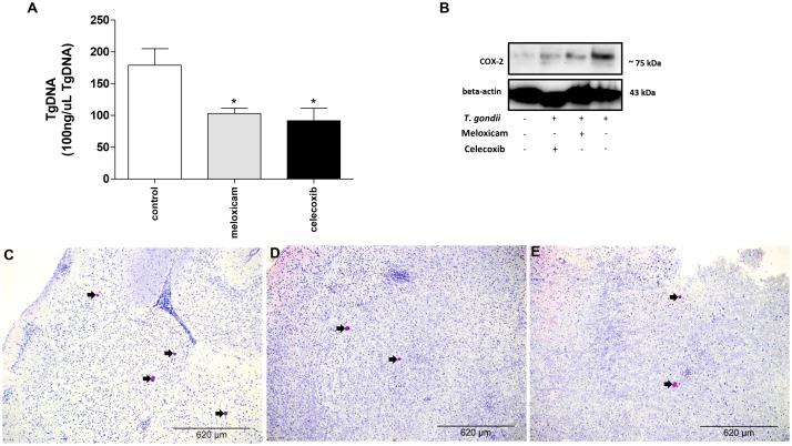
is able to infect a wide range of vertebrates, including humans. Studies show that cyclooxygenase-2 (COX-2) is a modulator of immune response in multiple types of infection, such as . However, the role of COX-2 during infection is still unclear. The aim of this study was to investigate the role of COX-2 during infection by moderately or highly virulent strains of in rodents and human THP-1 cells. were infected with 50 cysts of (ME49), treated with COX-2 inhibitors (meloxicam or celecoxib) and evaluated to check body weight and morbidity. After 40 days, brain and serum were collected for detection of by real-time PCR and immunohistochemistry or cytokines by CBA. Furthermore, peritoneal macrophages or THP-1 cells, infected with RH strain or uninfected, were treated with meloxicam or celecoxib to evaluate the parasite proliferation by colorimetric assay and cytokine production by ELISA. Finally, in order to verify the role of prostaglandin E in COX-2 mechanism, THP-1 cells were infected, treated with meloxicam or celecoxib plus PGE, and analyzed to parasite proliferation and cytokine production. The data showed that body weight and morbidity of the animals changed after infection by , under both treatments. Immunohistochemistry and real-time PCR showed a reduction of in brains of animals treated with both COX-2 inhibitors. Additionally, it was observed that both COX-2 inhibitors controlled the proliferation in peritoneal macrophages and THP-1 cells, and the treatment with PGE restored the parasite growth in THP-1 cells blocked to COX-2. In the serum of , upregulation of pro-inflammatory cytokines was detected, while the supernatants of peritoneal macrophages and THP-1 cells demonstrated significant production of TNF and nitrite, or TNF, nitrite and MIF, respectively, under both COX-2 inhibitors. Finally, PGE treatment in THP-1 cells triggered downmodulation of pro-inflammatory mediators and upregulation of IL-8 and IL-10. Thus, COX-2 is an immune mediator involved in the susceptibility to regardless of strain or cell types, since inhibition of this enzyme induced control of infection by upregulating important pro-inflammatory mediators against .

摘要

能够感染包括人类在内的多种脊椎动物。研究表明,环氧化酶-2(COX-2)是多种感染类型中免疫反应的调节因子,例如 。然而,COX-2在 感染期间的作用仍不清楚。本研究的目的是调查COX-2在中等毒力或高毒力 菌株感染啮齿动物和人THP-1细胞过程中的作用。用50个 (ME49)囊肿感染 ,用COX-2抑制剂(美洛昔康或塞来昔布)处理,并评估体重和发病率。40天后,收集脑和血清,通过实时PCR和免疫组织化学检测 ,或通过CBA检测细胞因子。此外,用美洛昔康或塞来昔布处理感染了RH菌株或未感染的腹膜巨噬细胞或THP-1细胞,通过比色法评估寄生虫增殖,通过ELISA评估细胞因子产生。最后,为了验证前列腺素E在COX-2机制中的作用,用美洛昔康或塞来昔布加PGE处理感染的THP-1细胞,并分析寄生虫增殖和细胞因子产生。数据表明,在两种处理下,动物感染 后体重和发病率发生变化。免疫组织化学和实时PCR显示,用两种COX-2抑制剂处理的动物脑中 的数量减少。此外,观察到两种COX-2抑制剂均能控制腹膜巨噬细胞和THP-1细胞中的 增殖,用PGE处理可恢复被COX-2阻断的THP-1细胞中的寄生虫生长。在 的血清中,检测到促炎细胞因子上调,而在两种COX-2抑制剂作用下,腹膜巨噬细胞和THP-1细胞的上清液分别显示出TNF和亚硝酸盐或TNF、亚硝酸盐和MIF的显著产生。最后,THP-1细胞中的PGE处理引发促炎介质的下调以及IL-8和IL-10的上调。因此,COX-2是一种免疫介质,无论菌株或细胞类型如何,均参与对 的易感性,因为抑制该酶可通过上调针对 的重要促炎介质来控制感染。

https://cdn.ncbi.nlm.nih.gov/pmc/blobs/753e/6379304/26e47885c4e0/fmicb-10-00225-g001.jpg

文献AI研究员

20分钟写一篇综述,助力文献阅读效率提升50倍。

立即体验

用中文搜PubMed

大模型驱动的PubMed中文搜索引擎

马上搜索

文档翻译

学术文献翻译模型,支持多种主流文档格式。

立即体验