Suppr超能文献

在 HIV 感染进展缓慢的儿童中,调节性 T 细胞活性增加和 T 细胞稳态信号增强。

Increased Regulatory T-Cell Activity and Enhanced T-Cell Homeostatic Signaling in Slow Progressing HIV-infected Children.

机构信息

Africa Health Research Institute, University of KwaZulu-Natal, Durban, South Africa.

Department of Paediatrics, Peter Medawar Building for Pathogen Research, Oxford University, Oxford, United Kingdom.

出版信息

Front Immunol. 2019 Feb 12;10:213. doi: 10.3389/fimmu.2019.00213. eCollection 2019.

Abstract

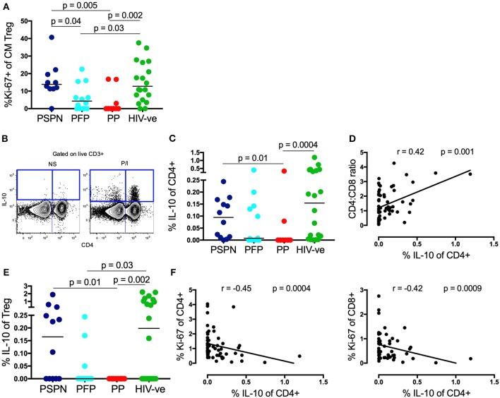
Pediatric slow progressors (PSP) are rare ART-naïve, HIV-infected children who maintain high CD4 T-cell counts and low immune activation despite persistently high viral loads. Using a well-defined cohort of PSP, we investigated the role of regulatory T-cells (T) and of IL-7 homeostatic signaling in maintaining normal-for-age CD4 counts in these individuals. Compared to children with progressive disease, PSP had greater absolute numbers of T, skewed toward functionally suppressive phenotypes. As with immune activation, overall T-cell proliferation was lower in PSP, but was uniquely higher in central memory T (CM T), indicating active engagement of this subset. Furthermore, PSP secreted higher levels of the immunosuppressive cytokine IL-10 than children who progressed. The frequency of suppressive T, CM T proliferation, and IL-10 production were all lower in PSP who go on to progress at a later time-point, supporting the importance of an active T response in preventing disease progression. In addition, we find that IL-7 homeostatic signaling is enhanced in PSP, both through preserved surface IL-7receptor (CD127) expression on central memory T-cells and increased plasma levels of soluble IL-7receptor, which enhances the bioactivity of IL-7. Combined analysis, using a LASSO modeling approach, indicates that both T activity and homeostatic T-cell signaling make independent contributions to the preservation of CD4 T-cells in HIV-infected children Together, these data demonstrate that maintenance of normal-for-age CD4 counts in PSP is an active process, which requires both suppression of immune activation through functional T, and enhanced T-cell homeostatic signaling.

摘要

儿科进展缓慢者 (PSP) 是罕见的、初始未接受 ART 治疗的 HIV 感染者,尽管病毒载量持续较高,但他们仍保持高 CD4 T 细胞计数和低免疫激活。我们使用一个定义明确的 PSP 队列,研究了调节性 T 细胞 (T) 和 IL-7 稳态信号在维持这些个体正常年龄 CD4 计数中的作用。与进展性疾病的儿童相比,PSP 的 T 细胞数量绝对更多,且功能呈抑制表型。与免疫激活一样,PSP 的总 T 细胞增殖较低,但中央记忆 T (CM T) 细胞的增殖较高,表明该亚群的活跃参与。此外,PSP 分泌的免疫抑制细胞因子 IL-10 水平高于进展的儿童。在以后的时间点进展的 PSP 中,抑制性 T 细胞、CM T 增殖和 IL-10 产生的频率均较低,这支持了积极的 T 反应在预防疾病进展中的重要性。此外,我们发现 PSP 中的 IL-7 稳态信号增强,这既通过中央记忆 T 细胞表面保留的 IL-7 受体 (CD127) 表达,也通过增加的可溶性 IL-7 受体的血浆水平增强,后者增强了 IL-7 的生物活性。使用 LASSO 建模方法进行的综合分析表明,T 细胞活性和稳态 T 细胞信号都对 HIV 感染儿童 CD4 T 细胞的保存有独立贡献。综上所述,这些数据表明 PSP 中正常年龄 CD4 计数的维持是一个活跃的过程,需要通过功能 T 抑制免疫激活,以及增强 T 细胞稳态信号。

https://cdn.ncbi.nlm.nih.gov/pmc/blobs/6a1a/6379343/c973fbb6938d/fimmu-10-00213-g0001.jpg

文献AI研究员

20分钟写一篇综述,助力文献阅读效率提升50倍。

立即体验

用中文搜PubMed

大模型驱动的PubMed中文搜索引擎

马上搜索

文档翻译

学术文献翻译模型,支持多种主流文档格式。

立即体验