Suppr超能文献

拟南芥伴侣蛋白含有 T 复合物多肽-1 及其保守和新型底物的功能特征。

Functional characterization of chaperonin containing T-complex polypeptide-1 and its conserved and novel substrates in Arabidopsis.

机构信息

Department of Systems Biology, Yonsei University, Seoul, Korea.

出版信息

J Exp Bot. 2019 May 9;70(10):2741-2757. doi: 10.1093/jxb/erz099.

Abstract

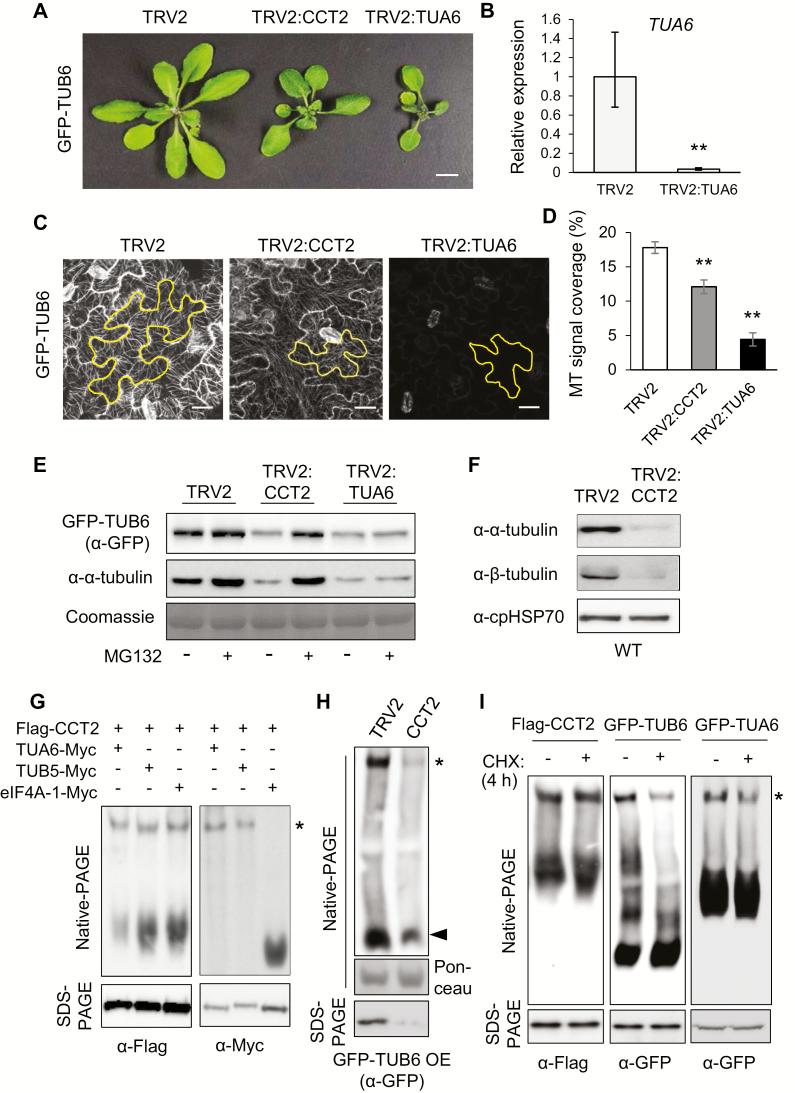
Chaperonin containing T-complex polypeptide-1 (CCT) is an evolutionarily conserved chaperonin multi-subunit complex that mediates protein folding in eukaryotes. It is essential for cell growth and survival in yeast and mammals, with diverse substrate proteins. However, only a few studies on plant CCT have been reported to date, due to the essentiality of CCT subunit genes and the large size of the complex. Here, we have investigated the structure and function of the Arabidopsis CCT complex in detail. The plant CCT consisted of eight subunits that assemble to form a high-molecular-mass protein complex, shown by diverse methods. CCT-deficient cells exhibited depletion of cortical microtubules, accompanied by a reduction in cellular α- and β-tubulin levels due to protein degradation. Cycloheximide-chase assays suggested that CCT is involved in the folding of tubulins in plants. Furthermore, CCT interacted with PPX1, the catalytic subunit of protein phosphatase 4, and may participate in the folding of PPX1 as its substrate. CCT also interacted with Tap46, a regulatory subunit of PP2A family phosphatases, but Tap46 appeared to function in PPX1 stabilization, rather than as a CCT substrate. Collectively, our findings reveal the essential functions of CCT chaperonin in plants and its conserved and novel substrates.

摘要

伴侣蛋白含有 T 复合物多肽-1(CCT)是一种进化上保守的伴侣蛋白多亚基复合物,介导真核生物中的蛋白质折叠。它在酵母和哺乳动物中对于细胞生长和存活是必不可少的,具有多种底物蛋白。然而,由于 CCT 亚基基因的必需性和复合物的庞大尺寸,迄今为止,仅有少数关于植物 CCT 的研究被报道。在这里,我们详细研究了拟南芥 CCT 复合物的结构和功能。植物 CCT 由八个亚基组成,这些亚基组装形成一个高分子质量的蛋白质复合物,这通过多种方法得到了证明。CCT 缺陷细胞表现出皮质微管的耗竭,同时由于蛋白质降解导致细胞内 α-和 β-微管蛋白水平降低。环己酰亚胺追踪实验表明,CCT 参与了植物微管蛋白的折叠。此外,CCT 与蛋白磷酸酶 4 的催化亚基 PPX1 相互作用,并且可能作为其底物参与 PPX1 的折叠。CCT 还与 PP2A 家族磷酸酶的调节亚基 Tap46 相互作用,但 Tap46 似乎在 PPX1 稳定化中起作用,而不是作为 CCT 的底物。总的来说,我们的发现揭示了 CCT 伴侣蛋白在植物中的重要功能及其保守和新的底物。

https://cdn.ncbi.nlm.nih.gov/pmc/blobs/9f56/6506772/0d976136b9ec/erz099f0001.jpg

文献AI研究员

20分钟写一篇综述,助力文献阅读效率提升50倍。

立即体验

用中文搜PubMed

大模型驱动的PubMed中文搜索引擎

马上搜索

文档翻译

学术文献翻译模型,支持多种主流文档格式。

立即体验