Suppr超能文献

功能结构域研究揭示了 ZTL Kelch 重复结构域在生物钟功能中的新作用。

Functional domain studies uncover novel roles for the ZTL Kelch repeat domain in clock function.

机构信息

Department of Molecular, Cellular, and Developmental Biology, Yale University, New Haven, CT, United States of America.

出版信息

PLoS One. 2021 Mar 17;16(3):e0235938. doi: 10.1371/journal.pone.0235938. eCollection 2021.

Abstract

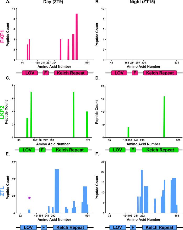
The small LOV/F-box/Kelch family of E3 ubiquitin ligases plays an essential role in the regulation of plant circadian clocks and flowering time by sensing dusk. The family consists of three members, ZEITLUPE (ZTL), LOV KELCH PROTEIN 2 (LKP2), and FLAVIN-BINDING KELCH REPEAT F-BOX PROTEIN 1 (FKF1), which share a unique protein domain architecture allowing them to act as photoreceptors that transduce light signals via altering stability of target proteins. Despite intensive study of this protein family we still lack important knowledge about the biochemical and functional roles of the protein domains that comprise these unique photoreceptors. Here, we perform comparative analyses of transgenic lines constitutively expressing the photoreceptor LOV domain or the Kelch repeat protein-protein interaction domains of ZTL, FKF1, and LKP2. Expression of each domain alone is sufficient to disrupt circadian rhythms and flowering time, but each domain differs in the magnitude of effect. Immunoprecipitation followed by mass spectrometry with the ZTL Kelch repeat domain identified a suite of potential interacting partners. Furthermore, the ZTL Kelch repeat domain can interact with the ZTL homologs, LKP2 and FKF1, and the LOV domain of ZTL itself. This suggests a hypothesis that the Kelch repeat domain of ZTL may mediate inter- and intra-molecular interactions of the three LOV/F-box/Kelch proteins and provides added insight into the composition of the protein complexes and an additional role for the Kelch repeat domain.

摘要

小 LOV/F-box/Kelch 家族的 E3 泛素连接酶在植物生物钟和开花时间的调控中起着至关重要的作用,通过感知黄昏来实现。该家族由三个成员组成,分别是 ZEITLUPE(ZTL)、LOV KELCH PROTEIN 2(LKP2)和 FLAVIN-BINDING KELCH REPEAT F-BOX PROTEIN 1(FKF1),它们共享一个独特的蛋白质结构域架构,使其能够作为光受体,通过改变靶蛋白的稳定性来传递光信号。尽管对这个蛋白质家族进行了深入研究,但我们仍然缺乏关于构成这些独特光受体的蛋白质结构域的生化和功能作用的重要知识。在这里,我们对组成型表达光受体 LOV 结构域或 ZTL、FKF1 和 LKP2 的 Kelch 重复蛋白-蛋白相互作用结构域的转基因系进行了比较分析。单独表达每个结构域足以破坏生物钟和开花时间,但每个结构域的影响程度不同。用 ZTL Kelch 重复结构域进行免疫沉淀和质谱分析鉴定了一系列潜在的相互作用伙伴。此外,ZTL Kelch 重复结构域可以与 ZTL 同源物 LKP2 和 FKF1 以及 ZTL 自身的 LOV 结构域相互作用。这表明了一个假设,即 ZTL 的 Kelch 重复结构域可能介导三种 LOV/F-box/Kelch 蛋白质的分子内和分子间相互作用,并为蛋白质复合物的组成提供了更多的见解,并为 Kelch 重复结构域提供了额外的作用。

https://cdn.ncbi.nlm.nih.gov/pmc/blobs/1205/7968664/ac98fa5b161c/pone.0235938.g001.jpg

文献AI研究员

20分钟写一篇综述,助力文献阅读效率提升50倍。

立即体验

用中文搜PubMed

大模型驱动的PubMed中文搜索引擎

马上搜索

文档翻译

学术文献翻译模型,支持多种主流文档格式。

立即体验