Suppr超能文献

长链非编码RNA MALAT1通过直接作用于miR-197-3p/p120连环蛋白轴降低非小细胞肺癌细胞的化疗敏感性。

LncRNA MALAT1 Depressed Chemo-Sensitivity of NSCLC Cells through Directly Functioning on miR-197-3p/p120 Catenin Axis.

作者信息

Yang Tian, Li Hong, Chen Tianjun, Ren Hui, Shi Puyu, Chen Mingwei

机构信息

Division of Pulmonary and Critical Care Medicine, The First Affiliated Hospital of Xi'an Jiaotong University, Xi'an 710061, China.

出版信息

Mol Cells. 2019 Mar 31;42(3):270-283. doi: 10.14348/molcells.2019.2364. Epub 2019 Feb 19.

Abstract

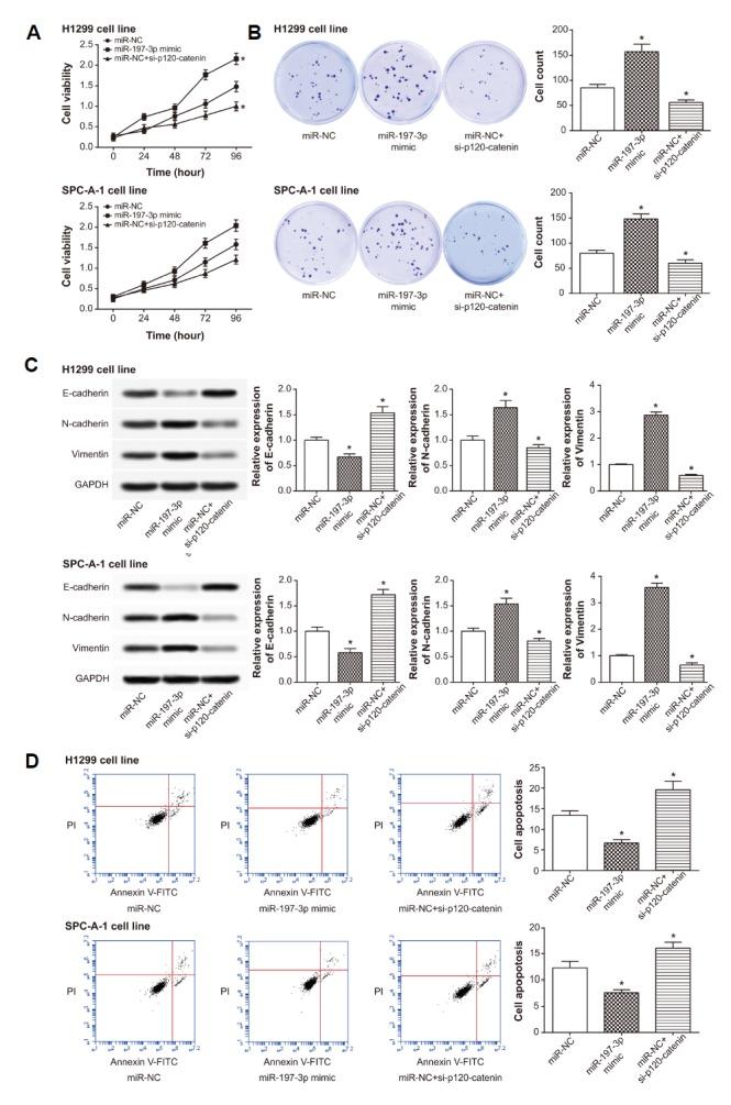
This study was aimed to explore if lncRNA MALAT1 would modify chemo-resistance of non-small cell lung cancer (NSCLC) cells by regulating miR-197-3p and p120 catenin (p120-ctn). Within this investigation, we totally recruited 326 lung cancer patients, and purchased 4 NSCLC cell lines of A549, H1299, SPC-A-1 and H460. Moreover, cisplatin, adriamycin, gefitinib and paclitaxel were arranged as chemotherapies, and half maximal inhibitory concentration (IC50) values were calculated to evaluate the chemo-resistance of the cells. Furthermore, mice models of NSCLC were also established to assess the impacts of MALAT1, miR-197-3p and p120-ctn on tumor growth. Our results indicated that MALAT1 and miR-197-3p were both over-expressed within NSCLC tissues and cells, when compared with normal tissues and cells ( < 0.05). The A549, H460, SPC-A-1 and SPC-A-1 displayed maximum resistances to cisplatin (IC50 = 15.70 μg/ml), adriamycin (IC50 = 5.58 μg/ml), gefitinib (96.82 μmol/L) and paclitaxel (141.97 nmol/L). Over-expression of MALAT1 and miR-197-3p, or under-expression of p120-ctn were associated with promoted viability and growth of the cancer cells ( < 0.05), and they could significantly strengthen the chemo-resistance of cancer cells ( < 0.05). MALAT1 Wt or p120-ctn Wt co-transfected with miR-197-3p mimic was observed with significantly reduced luciferase activity within NSCLC cells ( < 0.05). Finally, the NSCLC mice models were observed with larger tumor size and weight under circumstances of over-expressed MALAT1 and miR-197-3p, or under-expressed p120-ctn ( < 0.05). In conclusion, MALAT1 could alter chemo-resistance of NSCLC cells by targeting miR-197-3p and regulating p120-ctn expression, which might assist in improvement of chemo-therapies for NSCLC.

摘要

本研究旨在探讨长链非编码RNA MALAT1是否通过调控miR-197-3p和p120连环蛋白(p120-ctn)来改变非小细胞肺癌(NSCLC)细胞的化疗耐药性。在本研究中,我们共招募了326例肺癌患者,并购买了A549、H1299、SPC-A-1和H460这4种NSCLC细胞系。此外,将顺铂、阿霉素、吉非替尼和紫杉醇作为化疗药物,并计算半数最大抑制浓度(IC50)值来评估细胞的化疗耐药性。此外,还建立了NSCLC小鼠模型,以评估MALAT1、miR-197-3p和p120-ctn对肿瘤生长的影响。我们的结果表明,与正常组织和细胞相比,MALAT1和miR-197-3p在NSCLC组织和细胞中均过度表达(<0.05)。A549、H460、SPC-A-1和SPC-A-1对顺铂(IC50 = 15.70 μg/ml)、阿霉素(IC50 = 5.58 μg/ml)、吉非替尼(96.82 μmol/L)和紫杉醇(141.97 nmol/L)表现出最大耐药性。MALAT1和miR-197-3p的过表达或p120-ctn的低表达与癌细胞活力和生长的促进相关(<0.05),并且它们可显著增强癌细胞的化疗耐药性(<0.05)。在NSCLC细胞中,观察到MALAT1野生型或p120-ctn野生型与miR-197-3p模拟物共转染后荧光素酶活性显著降低(<0.05)。最后,在MALAT1和miR-197-3p过表达或p120-ctn低表达的情况下,观察到NSCLC小鼠模型的肿瘤体积和重量更大(<0.05)。总之,MALAT1可通过靶向miR-197-3p并调节p120-ctn表达来改变NSCLC细胞的化疗耐药性,这可能有助于改善NSCLC的化疗。

https://cdn.ncbi.nlm.nih.gov/pmc/blobs/da13/6449715/71485a0244e7/molce-42-3-270f1.jpg

文献AI研究员

20分钟写一篇综述,助力文献阅读效率提升50倍。

立即体验

用中文搜PubMed

大模型驱动的PubMed中文搜索引擎

马上搜索

文档翻译

学术文献翻译模型,支持多种主流文档格式。

立即体验