Suppr超能文献

蛋白质组范围的可溶性和热稳定性分析揭示了 ATP 的独特调节作用。

Proteome-wide solubility and thermal stability profiling reveals distinct regulatory roles for ATP.

机构信息

Genome Biology Unit, European Molecular Biology Laboratory, 69117, Heidelberg, Germany.

Cellzome, A GSK company, 69117, Heidelberg, Germany.

出版信息

Nat Commun. 2019 Mar 11;10(1):1155. doi: 10.1038/s41467-019-09107-y.

Abstract

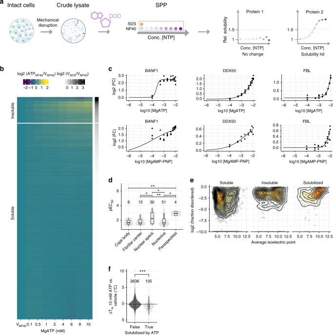
Adenosine triphosphate (ATP) plays fundamental roles in cellular biochemistry and was recently discovered to function as a biological hydrotrope. Here, we use mass spectrometry to interrogate ATP-mediated regulation of protein thermal stability and protein solubility on a proteome-wide scale. Thermal proteome profiling reveals high affinity interactions of ATP as a substrate and as an allosteric modulator that has widespread influence on protein complexes and their stability. Further, we develop a strategy for proteome-wide solubility profiling, and discover ATP-dependent solubilization of at least 25% of the insoluble proteome. ATP increases the solubility of positively charged, intrinsically disordered proteins, and their susceptibility for solubilization varies depending on their localization to different membrane-less organelles. Moreover, a few proteins, exhibit an ATP-dependent decrease in solubility, likely reflecting polymer formation. Our data provides a proteome-wide, quantitative insight into how ATP influences protein structure and solubility across the spectrum of physiologically relevant concentrations.

摘要

三磷酸腺苷(ATP)在细胞生物化学中起着至关重要的作用,最近被发现作为一种生物增溶剂发挥作用。在这里,我们使用质谱法在全蛋白质组范围内研究了 ATP 介导的蛋白质热稳定性和蛋白质溶解度的调节。热蛋白质组分析揭示了 ATP 作为底物和别构调节剂的高亲和力相互作用,对蛋白质复合物及其稳定性具有广泛的影响。此外,我们开发了一种全蛋白质组溶解度分析策略,并发现至少 25%的不可溶性蛋白质组依赖于 ATP 而溶解。ATP 增加了带正电荷的、固有无序蛋白质的溶解度,并且它们的溶解易感性取决于它们在不同无膜细胞器中的定位。此外,有一些蛋白质表现出 ATP 依赖性溶解度降低,可能反映了聚合物的形成。我们的数据提供了一个全蛋白质组范围的、定量的见解,了解 ATP 如何在生理相关浓度范围内影响蛋白质结构和溶解度。

https://cdn.ncbi.nlm.nih.gov/pmc/blobs/d510/6411743/3f255d86697e/41467_2019_9107_Fig1_HTML.jpg

文献AI研究员

20分钟写一篇综述,助力文献阅读效率提升50倍。

立即体验

用中文搜PubMed

大模型驱动的PubMed中文搜索引擎

马上搜索

文档翻译

学术文献翻译模型,支持多种主流文档格式。

立即体验