Suppr超能文献

利用肿瘤内在信号诱导间充质干细胞介导的自杀基因治疗恶性脑胶质瘤。

Exploiting tumor-intrinsic signals to induce mesenchymal stem cell-mediated suicide gene therapy to fight malignant glioma.

机构信息

Department of Neurology, Tongji Hospital, Tongji Medical College, Huazhong University of Science and Technology, Wuhan, Hubei, People's Republic of China.

Department of Anesthesiology, Tongji Hospital, Tongji Medical College, Huazhong University of Science and Technology, Wuhan, Hubei, People's Republic of China.

出版信息

Stem Cell Res Ther. 2019 Mar 12;10(1):88. doi: 10.1186/s13287-019-1194-0.

Abstract

BACKGROUND

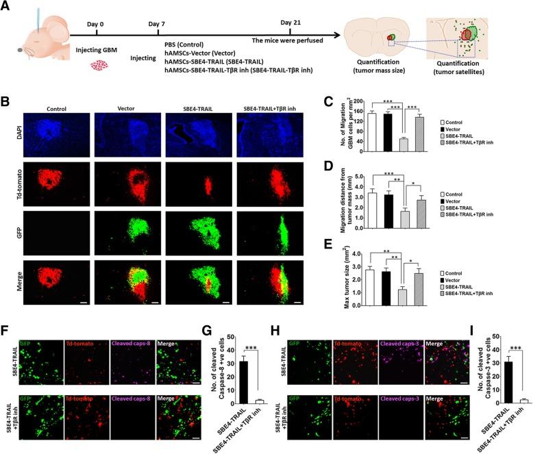
Human mesenchymal stem cell (MSC)-based tumor necrosis factor-related apoptosis-inducing ligand (TRAIL) gene delivery is regarded as an effective treatment for glioblastoma (GBM). However, adverse-free target site homing of the delivery vehicles to the tumor microsatellite nests is challenging, leading to erroneously sustained released of this suicide protein into the normal brain parenchyma; therefore, limiting off-target cytotoxicity and controlled expression of the suicide inductor is a prerequisite for the safe use of therapeutic stem cells.

METHODS

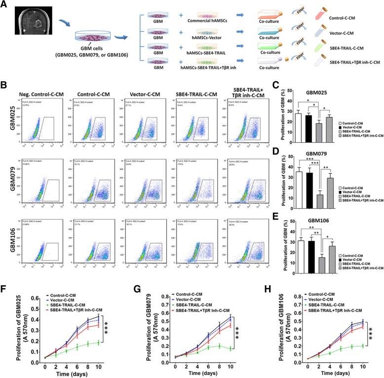
Utilizing the intrinsic expression profile of GBM and its elevated expression of TGF-β relative to normal brain tissue, we sought to engineer human adipose-derived MSCs (hAMSC-SBE4-TRAIL) which augment the expression of TRAIL under the trigger of TGF-β signaling. We validated our therapeutic technology in a series of functional in vitro and in vivo assays using primary patient-derived GBM models.

RESULTS

Our current findings show that these biologic delivery vehicles have high tumor tropism efficacy and expression TRAIL gene under the trigger of TGF-β-secreting GBMs, as well as avoid unspecific TRAIL secretion into normal brain tissue. hAMSC-SBE4-TRAIL inhibited the proliferation and induced apoptosis in experimental GBMs both in vitro and in vivo. In addition, our improved platform of engineered MSCs significantly decreased the tumor volume and prolonged survival time in a murine model of GBM.

CONCLUSIONS

Our results on the controlled release of suicide inductor TRAIL by exploiting an endogenous tumor signaling pathway demonstrate a significant improvement for the clinical utility of stem cell-mediated gene delivery to treat brain cancers. Harvesting immune-compatible MSCs from patients' fat by minimally invasive procedures further highlights the clinical potential of this approach in the vision of applicability in a personalized manner. The hAMSC-SBE4-TRAIL exhibit great curative efficacy and are a promising cell-based treatment option for GBM to be validated in clinical exploration.

摘要

背景

基于人骨髓间充质干细胞(MSC)的肿瘤坏死因子相关凋亡诱导配体(TRAIL)基因传递被认为是治疗胶质母细胞瘤(GBM)的有效方法。然而,传递载体对肿瘤微卫星巢的无不良反应靶向归巢具有挑战性,导致这种自杀蛋白错误地持续释放到正常脑组织中;因此,限制自杀诱导物的脱靶细胞毒性和控制表达是安全使用治疗性干细胞的前提。

方法

利用 GBM 的固有表达谱及其相对于正常脑组织的 TGF-β的高表达,我们试图构建人脂肪源性间充质干细胞(hAMSC-SBE4-TRAIL),该细胞在 TGF-β信号触发下增强 TRAIL 的表达。我们使用一系列基于原发性患者来源的 GBM 模型的体外和体内功能检测验证了我们的治疗技术。

结果

我们的研究结果表明,这些生物传递载体具有高效的肿瘤趋向性和在 TGF-β分泌性 GBM 触发下表达 TRAIL 基因的能力,同时避免了 TRAIL 向正常脑组织的非特异性分泌。hAMSC-SBE4-TRAIL 在体外和体内实验中均能抑制实验性 GBM 的增殖并诱导其凋亡。此外,我们改进的工程 MSC 平台在 GBM 小鼠模型中显著降低了肿瘤体积并延长了生存时间。

结论

我们利用内源性肿瘤信号通路对自杀诱导物 TRAIL 的控制释放的研究结果表明,通过干细胞介导的基因传递来治疗脑癌的临床应用有了显著的改善。通过微创程序从患者脂肪中采集免疫兼容的 MSC,进一步突出了这种方法在个性化应用方面的临床潜力。hAMSC-SBE4-TRAIL 具有很好的治疗效果,是治疗 GBM 的一种很有前途的基于细胞的治疗选择,值得在临床探索中进一步验证。

https://cdn.ncbi.nlm.nih.gov/pmc/blobs/d53d/6417183/457a8fee9f0b/13287_2019_1194_Fig1_HTML.jpg

文献AI研究员

20分钟写一篇综述,助力文献阅读效率提升50倍。

立即体验

用中文搜PubMed

大模型驱动的PubMed中文搜索引擎

马上搜索

文档翻译

学术文献翻译模型,支持多种主流文档格式。

立即体验