Suppr超能文献

通过CRISPR/Cas9系统靶向尿激酶型纤溶酶原激活物受体可减轻癌症恶性程度和多药耐药性。

Targeting uPAR by CRISPR/Cas9 System Attenuates Cancer Malignancy and Multidrug Resistance.

作者信息

Wang Kun, Xing Zi-Hao, Jiang Qi-Wei, Yang Yang, Huang Jia-Rong, Yuan Meng-Ling, Wei Meng-Ning, Li Yao, Wang Sheng-Te, Liu Kun, Shi Zhi

机构信息

Guangdong Provincial Key Laboratory of Bioengineering Medicine, Department of Cell Biology and Institute of Biomedicine, College of Life Science and Technology, Jinan University, National Engineering Research Center of Genetic Medicine, Guangzhou, China.

出版信息

Front Oncol. 2019 Feb 27;9:80. doi: 10.3389/fonc.2019.00080. eCollection 2019.

Abstract

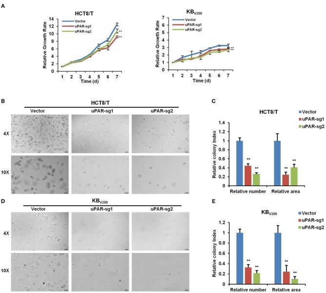
Urokinase plasminogen activator receptor (uPAR), a member of the lymphocyte antigen 6 protein superfamily, is overexpressed in different types of cancers and plays an important role in tumorigenesis and development. In this study, we successfully targeted uPAR by CRISPR/Cas9 system in two human cancer cell lines with two individual sgRNAs. Knockout of uPAR inhibited cell proliferation, migration and invasion. Furthermore, knockout of uPAR decreases resistance to 5-FU, cisplatin, docetaxel, and doxorubicin in these cells. Although there are several limitations in the application of CRISPR/Cas9 system for cancer patients, our study offers valuable evidences for the role of uPAR in cancer malignancy and drug resistance.

摘要

尿激酶型纤溶酶原激活物受体(uPAR)是淋巴细胞抗原6蛋白超家族的成员之一,在不同类型的癌症中过度表达,在肿瘤发生和发展中起重要作用。在本研究中,我们利用CRISPR/Cas9系统和两个单独的sgRNA成功地在两种人类癌细胞系中靶向uPAR。敲除uPAR可抑制细胞增殖、迁移和侵袭。此外,敲除uPAR可降低这些细胞对5-氟尿嘧啶、顺铂、多西他赛和阿霉素的耐药性。虽然CRISPR/Cas9系统在癌症患者中的应用存在一些局限性,但我们的研究为uPAR在癌症恶性肿瘤和耐药性中的作用提供了有价值的证据。

https://cdn.ncbi.nlm.nih.gov/pmc/blobs/bfdc/6400983/2b60c75e8b0b/fonc-09-00080-g0001.jpg

文献AI研究员

20分钟写一篇综述,助力文献阅读效率提升50倍。

立即体验

用中文搜PubMed

大模型驱动的PubMed中文搜索引擎

马上搜索

文档翻译

学术文献翻译模型,支持多种主流文档格式。

立即体验