Suppr超能文献

糖基特异性天然抗体库在 GalT-KO 小鼠中的形成由肠道微生物群决定。

The Formation of Glycan-Specific Natural Antibodies Repertoire in GalT-KO Mice Is Determined by Gut Microbiota.

机构信息

Infectious Pathology and Transplantation Division, Institut d'Investigació Biomèdica de Bellvitge, Barcelona, Spain.

Genes Diffusion, Douai, France.

出版信息

Front Immunol. 2019 Mar 5;10:342. doi: 10.3389/fimmu.2019.00342. eCollection 2019.

Abstract

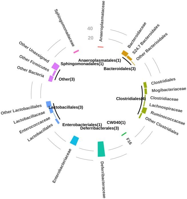
Gut commensal bacteria are known to have a significant role in regulating the innate and adaptive immune homeostasis. Alterations in the intestinal microbial composition have been associated with several disease states, including autoimmune and inflammatory conditions. However, it is not entirely clear how commensal gut microbiota modulate and contribute to the systemic immunity, and whether circulating elements of the host immune system could regulate the microbiome. Thus, we have studied the diversity and abundance of specific taxons in the gut microbiota of inbred GalT-KO mice during 7 months of animal life by metagenetic high-throughput sequencing (16S rRNA gene, variable regions V3-V5). The repertoire of glycan-specific natural antibodies, obtained by printed glycan array technology, was then associated with the microbial diversity for each animal by metagenome-wide association studies (MWAS). Our data show that the orders (most abundant), , and may be associated with the development of the final repertoire of natural anti-glycan antibodies in GalT-KO mice. The main changes in microbiota diversity (month-2 and month-3) were related to important changes in levels and repertoire of natural anti-glycan antibodies in these mice. Additionally, significant positive and negative associations were found between the gut microbiota and the pattern of specific anti-glycan antibodies. Regarding individual features, the gut microbiota and the corresponding repertoire of natural anti-glycan antibodies showed differences among the examined animals. We also found redundancy in different taxa associated with the development of specific anti-glycan antibodies. Differences in microbial diversity did not, therefore, necessarily influence the overall functional output of the gut microbiome of GalT-KO mice. In summary, the repertoire of natural anti-carbohydrate antibodies may be partially determined by the continuous antigenic stimulation produced by the gut bacterial population of each GalT-KO mouse. Small differences in gut microbiota diversity could determine different repertoire and levels of natural anti-glycan antibodies and consequently might induce different immune responses to pathogens or other potential threats.

摘要

肠道共生细菌被认为在调节先天和适应性免疫稳态方面发挥着重要作用。肠道微生物组成的改变与多种疾病状态有关,包括自身免疫和炎症性疾病。然而,共生肠道微生物群如何调节和促进全身免疫,以及宿主免疫系统的循环成分是否可以调节微生物群,目前还不完全清楚。因此,我们通过高通量测序(16S rRNA 基因,可变区 V3-V5)研究了近交 GalT-KO 小鼠肠道微生物群中特定分类群的多样性和丰度,这些小鼠在 7 个月的动物生活中。然后,通过宏基因组关联研究(MWAS)将通过印刷聚糖阵列技术获得的糖特异性天然抗体谱与每个动物的微生物多样性相关联。我们的数据表明,目(最丰富)、和可能与 GalT-KO 小鼠天然抗糖抗体最终谱的发育有关。菌群多样性的主要变化(第 2 个月和第 3 个月)与这些小鼠中天然抗糖抗体水平和谱的重要变化有关。此外,还发现了肠道微生物群与特定抗糖抗体模式之间存在显著的正相关和负相关。关于个体特征,肠道微生物群及其对应的天然抗糖抗体谱在被检查的动物之间存在差异。我们还发现了与特定抗糖抗体发育相关的不同分类群之间的冗余。因此,微生物多样性的差异不一定会影响 GalT-KO 小鼠肠道微生物群的整体功能输出。总之,天然抗碳水化合物抗体的谱可能部分由每个 GalT-KO 小鼠肠道细菌群体产生的连续抗原刺激决定。肠道微生物多样性的微小差异可能决定了不同的天然抗糖抗体谱和水平,并可能导致对病原体或其他潜在威胁的不同免疫反应。

https://cdn.ncbi.nlm.nih.gov/pmc/blobs/8153/6411795/fc6d07a1c7d4/fimmu-10-00342-g0001.jpg

文献AI研究员

20分钟写一篇综述,助力文献阅读效率提升50倍。

立即体验

用中文搜PubMed

大模型驱动的PubMed中文搜索引擎

马上搜索

文档翻译

学术文献翻译模型,支持多种主流文档格式。

立即体验