Suppr超能文献

TGFβ 和 BMP 信号通路在调控人骨髓基质细胞分化中的会聚作用。

Convergence of TGFβ and BMP signaling in regulating human bone marrow stromal cell differentiation.

机构信息

Stem Cell Unit, Department of Anatomy, College of Medicine, King Saud University, Riyadh, Saudi Arabia.

College of Agriculture, King Saud University, Riyadh, Saudi Arabia.

出版信息

Sci Rep. 2019 Mar 21;9(1):4977. doi: 10.1038/s41598-019-41543-0.

Abstract

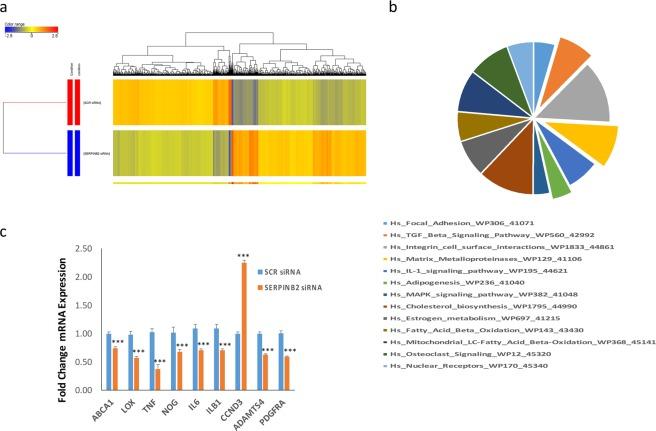
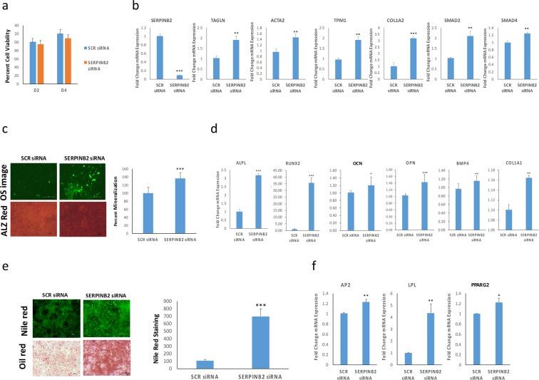
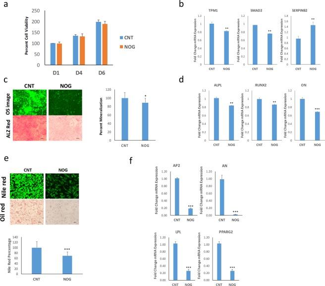
Targeting regulatory signaling pathways that control human bone marrow stromal (skeletal or mesenchymal) stem cell (hBMSC) differentiation and lineage fate determination is gaining momentum in the regenerative medicine field. Therefore, to identify the central regulatory mechanism of osteoblast differentiation of hBMSCs, the molecular phenotypes of two clonal hBMSC lines exhibiting opposite in vivo phenotypes, namely, bone forming (hBMSC) and non-bone forming (hBMSC) cells, were studied. Global transcriptome analysis revealed significant downregulation of several TGFβ responsive genes, namely, TAGLN, TMP1, ACTA2, TGFβ2, SMAD6, SMAD9, BMP2, and BMP4 in hBMSC cells and upregulation on SERPINB2 and NOG. Transcriptomic data was associated with marked reduction in SMAD2 protein phosphorylation, which thereby implies the inactivation of TGFβ and BMP signaling in those cells. Concordantly, activation of TGFβ signaling in hBMSC cells using either recombinant TGFβ1 protein or knockdown of SERPINB2 TGFβ-responsive gene partially restored their osteoblastic differentiation potential. Similarly, the activation of BMP signaling using exogenous BMP4 or via siRNA-mediated knockdown of NOG partially restored the differentiation phenotype of hBMSC cells. Concordantly, recombinant NOG impaired ex vivo osteoblastic differentiation of hBMSC cells, which was associated with SERBINB2 upregulation. Our data suggests the existence of reciprocal relationship between TGFB and BMP signaling that regulates hBMSC lineage commitment and differentiation, whilst provide a plausible strategy for generating osteoblastic committed cells from hBMSCs for clinical applications.

摘要

靶向调控人骨髓基质(骨骼或间充质)干细胞(hBMSC)分化和谱系命运决定的信号通路,在再生医学领域正受到越来越多的关注。因此,为了确定 hBMSC 成骨分化的核心调控机制,我们研究了具有相反体内表型的两个克隆 hBMSC 系的分子表型,即骨形成(hBMSC)和非骨形成(hBMSC)细胞。全转录组分析显示,TGFβ 反应基因的几个基因,如 TAGLN、TMP1、ACTA2、TGFβ2、SMAD6、SMAD9、BMP2 和 BMP4 在 hBMSC 细胞中显著下调,而 SERPINB2 和 NOG 上调。转录组数据与 SMAD2 蛋白磷酸化的显著减少相关,这意味着这些细胞中 TGFβ 和 BMP 信号的失活。一致地,使用重组 TGFβ1 蛋白或敲低 SERPINB2 TGFβ 反应基因激活 hBMSC 细胞中的 TGFβ 信号,部分恢复了其成骨分化潜能。同样,使用外源性 BMP4 或通过 siRNA 介导的 NOG 敲低激活 BMP 信号,部分恢复了 hBMSC 细胞的分化表型。一致地,重组 NOG 损害了 hBMSC 细胞的体外成骨分化,这与 SERBINB2 的上调有关。我们的数据表明,TGFB 和 BMP 信号之间存在相互关系,调节 hBMSC 谱系的定向和分化,并为从 hBMSCs 生成成骨定向细胞提供了一种可行的策略,用于临床应用。

https://cdn.ncbi.nlm.nih.gov/pmc/blobs/d9ae/6428815/0794b17dde6d/41598_2019_41543_Fig1_HTML.jpg

文献AI研究员

20分钟写一篇综述,助力文献阅读效率提升50倍。

立即体验

用中文搜PubMed

大模型驱动的PubMed中文搜索引擎

马上搜索

文档翻译

学术文献翻译模型,支持多种主流文档格式。

立即体验