Suppr超能文献

长链非编码RNA NEAT1靶向miR-34a-5p并通过Wnt/β-连环蛋白信号通路驱动鼻咽癌进展。

The Long Noncoding RNA NEAT1 Targets miR-34a-5p and Drives Nasopharyngeal Carcinoma Progression via Wnt/β-Catenin Signaling.

作者信息

Ji Yuqing, Wang Man, Li Xueshen, Cui Fusheng

机构信息

Ear-Nose-Throat Department, Xingtai People's Hospital, Xingtai, China.

CT/MRI Department, Xingtai People's Hospital, Xingtai, China.

出版信息

Yonsei Med J. 2019 Apr;60(4):336-345. doi: 10.3349/ymj.2019.60.4.336.

Abstract

PURPOSE

Long noncoding RNA nuclear paraspeckle assembly transcript 1 (NEAT1) has been deemed an oncogene in many human cancers. However, the underlying mechanism of NEAT1 in nasopharyngeal carcinoma (NPC) progression remains largely unclear.

MATERIALS AND METHODS

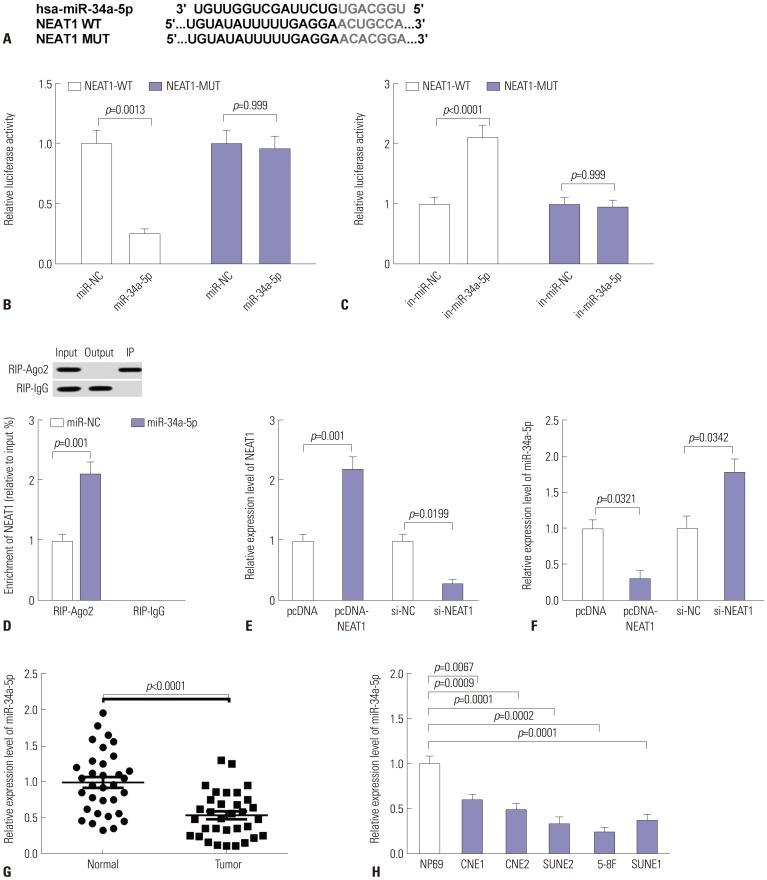
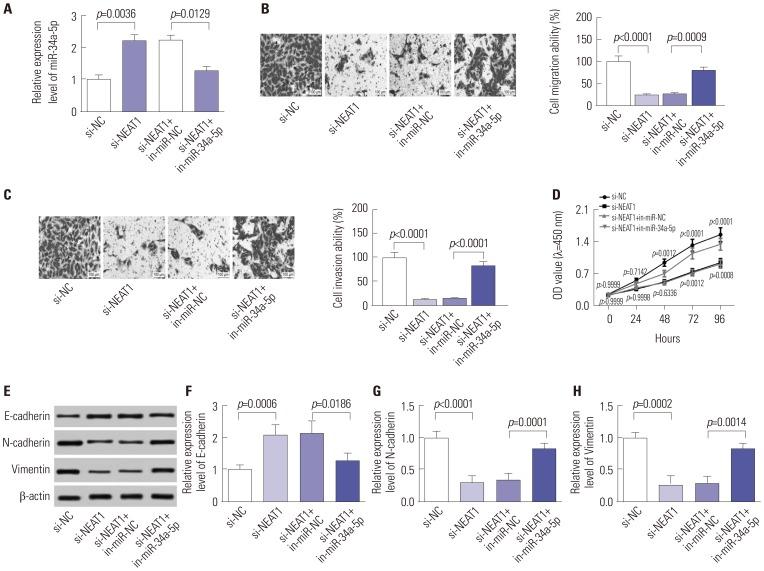
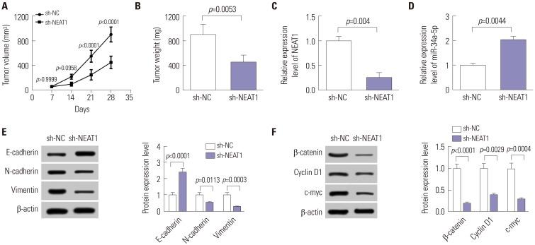
Quantitative real-time PCR assay was performed to assess the expression of NEAT1 and miR-34a-5p in NPC tissues and cells. Western blot analysis was used to observe cell epithelial to mesenchymal transition (EMT) and the activation of Wnt/β-catenin signaling in 5-8F cells. MiRNA directly interacting with NEAT1 were verified by dual-luciferase reporter assay and RNA immunoprecipitation. Cell proliferation ability was determined by CCK-8 assay, and cell migration and invasion capacities were assessed by transwell assays. An animal model was used to investigate the regulatory effect of NEAT1 on tumor growth .

RESULTS

Our data revealed that NEAT1 is upregulated, while miR-34a-5p is downregulated in NPC tissues and cell lines. NEAT1 knockdown repressed tumor growth and . Additionally, we discovered that NEAT1 directly binds to miR-34a-5p and suppresses miR-34a-5p expression. Moreover, NEAT1 knockdown exerted suppression effects on cell proliferation, migration, invasion, and EMT by miR-34a-5p. NEAT1 knockdown blocked Wnt/β-catenin signaling via miR-34a-5p.

CONCLUSION

Our study demonstrated that NEAT1 targets miR-34a-5p at least partly to drive NPC progression by regulating Wnt/β-catenin signaling, suggesting a potential therapeutic target for NPC.

摘要

目的

长链非编码RNA核旁斑组装转录本1(NEAT1)在许多人类癌症中被视为癌基因。然而,NEAT1在鼻咽癌(NPC)进展中的潜在机制仍不清楚。

材料与方法

采用定量实时PCR检测法评估NEAT1和miR-34a-5p在NPC组织和细胞中的表达。蛋白质免疫印迹分析用于观察5-8F细胞中的上皮-间质转化(EMT)及Wnt/β-连环蛋白信号通路的激活情况。通过双荧光素酶报告基因检测和RNA免疫沉淀验证与NEAT1直接相互作用的微小RNA。采用CCK-8检测法测定细胞增殖能力,采用Transwell检测法评估细胞迁移和侵袭能力。利用动物模型研究NEAT1对肿瘤生长的调控作用。

结果

我们的数据显示,在NPC组织和细胞系中,NEAT1表达上调,而miR-34a-5p表达下调。敲低NEAT1可抑制肿瘤生长。此外,我们发现NEAT1直接与miR-34a-5p结合并抑制miR-34a-5p的表达。而且,敲低NEAT1通过miR-34a-5p发挥对细胞增殖、迁移、侵袭及EMT的抑制作用。敲低NEAT1通过miR-34a-5p阻断Wnt/β-连环蛋白信号通路。

结论

我们的研究表明,NEAT1至少部分通过调控Wnt/β-连环蛋白信号通路靶向miR-34a-5p来驱动NPC进展,提示其可能成为NPC的一个潜在治疗靶点。

https://cdn.ncbi.nlm.nih.gov/pmc/blobs/08a0/6433575/7d7da179da29/ymj-60-336-g001.jpg

文献AI研究员

20分钟写一篇综述,助力文献阅读效率提升50倍。

立即体验

用中文搜PubMed

大模型驱动的PubMed中文搜索引擎

马上搜索

文档翻译

学术文献翻译模型,支持多种主流文档格式。

立即体验