Suppr超能文献

核纤层蛋白 A 通过缓冲 CK2 激酶活性来调节早衰症小鼠模型的衰老。

Lamin A buffers CK2 kinase activity to modulate aging in a progeria mouse model.

机构信息

Guangdong Key Laboratory of Genome Stability and Human Disease Prevention, Carson International Cancer Center, Department of Biochemistry and Molecular Biology, School of Basic Medical Sciences, Health Science Center, Shenzhen 518060, China.

Department of Genetics, School of Basic Medical Sciences, Wuhan University, Wuhan 430071, Hubei, China.

出版信息

Sci Adv. 2019 Mar 20;5(3):eaav5078. doi: 10.1126/sciadv.aav5078. eCollection 2019 Mar.

Abstract

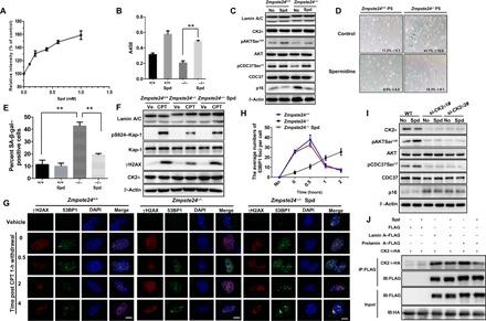
Defective nuclear lamina protein lamin A is associated with premature aging. Casein kinase 2 (CK2) binds the nuclear lamina, and inhibiting CK2 activity induces cellular senescence in cancer cells. Thus, it is feasible that lamin A and CK2 may cooperate in the aging process. Nuclear CK2 localization relies on lamin A and the lamin A carboxyl terminus physically interacts with the CK2α catalytic core and inhibits its kinase activity. Loss of lamin A in -knockout mouse embryonic fibroblasts (MEFs) confers increased CK2 activity. Conversely, prelamin A that accumulates in -deficent MEFs exhibits a high CK2α binding affinity and concomitantly reduces CK2 kinase activity. Permidine treatment activates CK2 by releasing the interaction between lamin A and CK2, promoting DNA damage repair and ameliorating progeroid features. These data reveal a previously unidentified function for nuclear lamin A and highlight an essential role for CK2 in regulating senescence and aging.

摘要

核层蛋白缺陷 lamin A 与早衰有关。酪蛋白激酶 2(CK2)与核层结合,抑制 CK2 活性会诱导癌细胞发生细胞衰老。因此,lamin A 和 CK2 可能在衰老过程中合作。核 CK2 定位依赖于 lamin A,lamin A 的羧基末端与 CK2α 催化核心物理相互作用并抑制其激酶活性。-敲除鼠胚胎成纤维细胞(MEFs)中 lamin A 的缺失赋予 CK2 更高的活性。相反,在 -缺陷 MEFs 中积累的前 lamin A 表现出与 CK2α 结合的高亲和力,同时降低 CK2 激酶活性。普鲁卡因处理通过释放 lamin A 与 CK2 之间的相互作用来激活 CK2,促进 DNA 损伤修复并改善早衰特征。这些数据揭示了核层蛋白 lamin A 的一个以前未被识别的功能,并强调了 CK2 在调节衰老和老化中的重要作用。

https://cdn.ncbi.nlm.nih.gov/pmc/blobs/c698/6426468/069c9233c5ae/aav5078-F1.jpg

文献AI研究员

20分钟写一篇综述,助力文献阅读效率提升50倍。

立即体验

用中文搜PubMed

大模型驱动的PubMed中文搜索引擎

马上搜索

文档翻译

学术文献翻译模型,支持多种主流文档格式。

立即体验