Suppr超能文献

人胎肝和脾中的 CXCR6+NK 细胞具有独特的表型和功能特征。

CXCR6 NK Cells in Human Fetal Liver and Spleen Possess Unique Phenotypic and Functional Capabilities.

机构信息

Department of Pediatrics, Center for Human Immunobiology, Texas Children's Hospital, Houston, TX, United States.

The Immunology Graduate Program at Baylor College of Medicine, Houston, TX, United States.

出版信息

Front Immunol. 2019 Mar 19;10:469. doi: 10.3389/fimmu.2019.00469. eCollection 2019.

Abstract

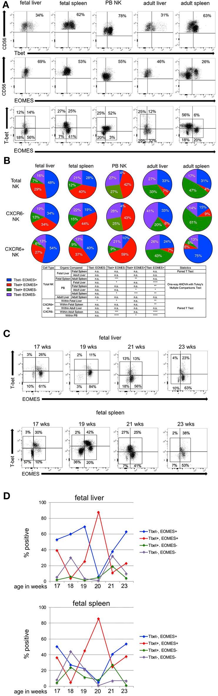
Tissue-resident Natural Killer (NK) cells vary in phenotype according to tissue origin, but are typically CD56, CXCR6, and CD69. NK cells appear very early in fetal development, but little is known about when markers of tissue residency appear during gestation and whether the expression of these markers, most notably the chemokine receptor CXCR6, are associated with differences in functional capability. Using multi-parametric flow cytometry, we interrogated fetal liver and spleen NK cells for the expression of a multitude of extracellular markers associated with NK cell maturation, differentiation, and migration. We analyzed total NK cells from fetal liver and spleen and compared them to their adult liver and spleen counterparts, and peripheral blood (PB) NK. We found that fetal NK cells resemble each other and their adult counterparts more than PB NK. Maturity markers including CD16, CD57, and KIR are lower in fetal NK cells than PB, and markers associated with an immature phenotype are higher in fetal liver and spleen NK cells (NKG2A, CD94, and CD27). However, T-bet/EOMES transcription factor profiles are similar amongst fetal and adult liver and spleen NK cells (T-bet/EOMES) but differ from PB NK cells (T-betEOMES). Further, donor-matched fetal liver and spleen NK cells share similar patterns of expression for most markers as a function of gestational age. We also performed functional studies including degranulation, cytotoxicity, and antibody-dependent cellular cytotoxicity (ADCC) assays. Fetal liver and spleen NK cells displayed limited cytotoxic effector function in chromium release assays but produced copious amounts of TNFα and IFNγ, and degranulated efficiently in response to stimulation with PMA/ionomycin. Further, CXCR6 NK cells in fetal liver and spleen produce more cytokines and degranulate more robustly than their CXCR6 counterparts, even though CXCR6 NK cells in fetal liver and spleen possess an immature phenotype. Major differences between CXCR6 and + NK cell subsets appear to occur later in development, as a distinct CXCR6 NK cell phenotype is much more clearly defined in PB. In conclusion, fetal liver and spleen NK cells share similar phenotypes, resemble their adult counterparts, and already possess a distinct CXCR6 NK cell population with discrete functional capabilities.

摘要

组织驻留自然杀伤 (NK) 细胞根据组织来源在表型上有所不同,但通常为 CD56、CXCR6 和 CD69。NK 细胞在胎儿发育早期就出现了,但人们对这些组织驻留标志物在妊娠期间何时出现以及这些标志物(尤其是趋化因子受体 CXCR6)的表达是否与功能能力的差异相关知之甚少。使用多参数流式细胞术,我们检测了胎儿肝和脾 NK 细胞中与 NK 细胞成熟、分化和迁移相关的多种细胞外标志物的表达。我们分析了胎儿肝和脾的总 NK 细胞,并将其与成人肝和脾的 NK 细胞以及外周血 (PB) NK 细胞进行了比较。我们发现,胎儿 NK 细胞彼此之间以及与成人 NK 细胞的相似性大于 PB NK 细胞。与 PB 相比,胎儿 NK 细胞的成熟标志物(包括 CD16、CD57 和 KIR)较低,而与不成熟表型相关的标志物在胎儿肝和脾 NK 细胞中较高(NKG2A、CD94 和 CD27)。然而,T-bet/EOMES 转录因子谱在胎儿和成人肝脾 NK 细胞(T-bet/EOMES)中相似,但与 PB NK 细胞(T-betEOMES)不同。此外,供体匹配的胎儿肝和脾 NK 细胞随着胎龄的变化,大多数标志物的表达模式相似。我们还进行了功能研究,包括脱颗粒、细胞毒性和抗体依赖性细胞毒性 (ADCC) 测定。胎儿肝和脾 NK 细胞在铬释放测定中显示出有限的细胞毒性效应功能,但产生大量 TNFα 和 IFNγ,并在 PMA/离子霉素刺激下有效地脱颗粒。此外,胎儿肝和脾中的 CXCR6 NK 细胞产生更多的细胞因子并更有效地脱颗粒,尽管胎儿肝和脾中的 CXCR6 NK 细胞具有不成熟的表型。CXCR6 和 +NK 细胞亚群之间的主要差异似乎在发育后期出现,因为在 PB 中更清楚地定义了独特的 CXCR6 NK 细胞表型。总之,胎儿肝和脾 NK 细胞具有相似的表型,与成人 NK 细胞相似,并且已经具有独特的 CXCR6 NK 细胞群体,具有独特的功能能力。

https://cdn.ncbi.nlm.nih.gov/pmc/blobs/6ebd/6433986/d12b5db0c296/fimmu-10-00469-g0001.jpg

文献AI研究员

20分钟写一篇综述,助力文献阅读效率提升50倍。

立即体验

用中文搜PubMed

大模型驱动的PubMed中文搜索引擎

马上搜索

文档翻译

学术文献翻译模型,支持多种主流文档格式。

立即体验