Suppr超能文献

人造血干细胞移植的 IL-15 转基因 NSG 小鼠支持强大的 NK 细胞反应和持续的 HIV-1 感染。

Human Hematopoietic Stem Cell Engrafted IL-15 Transgenic NSG Mice Support Robust NK Cell Responses and Sustained HIV-1 Infection.

机构信息

Department of Immunology and Microbiology, The Scripps Research Institute, La Jolla, CA 92037, USA.

Scripps Research Translational Institute, La Jolla, CA 92037, USA.

出版信息

Viruses. 2023 Jan 27;15(2):365. doi: 10.3390/v15020365.

Abstract

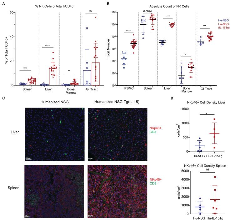
Mice reconstituted with human immune systems are instrumental in the investigation of HIV-1 pathogenesis and therapeutics. Natural killer (NK) cells have long been recognized as a key mediator of innate anti-HIV responses. However, established humanized mouse models do not support robust human NK cell development from engrafted human hematopoietic stem cells (HSCs). A major obstacle to human NK cell reconstitution is the lack of human interleukin-15 (IL-15) signaling, as murine IL-15 is a poor stimulator of the human IL-15 receptor. Here, we demonstrate that immunodeficient NOD.Cg-/SzJ (NSG) mice expressing a transgene encoding human IL-15 (NSG-Tg(IL-15)) have physiological levels of human IL-15 and support long-term engraftment of human NK cells when transplanted with human umbilical-cord-blood-derived HSCs. These Hu-NSG-Tg(IL-15) mice demonstrate robust and long-term reconstitution with human immune cells, but do not develop graft-versus-host disease (GVHD), allowing for long-term studies of human NK cells. Finally, we show that these HSC engrafted mice can sustain HIV-1 infection, resulting in human NK cell responses in HIV-infected mice. We conclude that Hu-NSG-Tg(IL-15) mice are a robust novel model to study NK cell responses to HIV-1.

摘要

用人免疫系统重建的小鼠在研究 HIV-1 发病机制和治疗方法方面发挥了重要作用。自然杀伤 (NK) 细胞长期以来一直被认为是先天抗 HIV 反应的关键介质。然而,现有的人源化小鼠模型不能从植入的人造血干细胞 (HSCs) 中支持强大的人 NK 细胞发育。人 NK 细胞重建的主要障碍是缺乏人白细胞介素-15 (IL-15) 信号,因为鼠 IL-15 是人类 IL-15 受体的不良刺激物。在这里,我们证明表达编码人白细胞介素-15 (IL-15) 的转基因的免疫缺陷 NOD.Cg-/SzJ (NSG) 小鼠 (NSG-Tg(IL-15)) 具有生理水平的人 IL-15,并在移植人脐带血来源的 HSCs 时支持人 NK 细胞的长期植入。这些 Hu-NSG-Tg(IL-15) 小鼠表现出强大和长期的人免疫细胞重建,但不会发生移植物抗宿主病 (GVHD),允许对人 NK 细胞进行长期研究。最后,我们表明这些 HSC 植入的小鼠可以维持 HIV-1 感染,导致 HIV 感染小鼠中出现人 NK 细胞反应。我们得出结论,Hu-NSG-Tg(IL-15) 小鼠是研究人 NK 细胞对 HIV-1 反应的一种强大的新型模型。

https://cdn.ncbi.nlm.nih.gov/pmc/blobs/92a4/9960100/fc20b1a2c582/viruses-15-00365-g001.jpg

文献AI研究员

20分钟写一篇综述,助力文献阅读效率提升50倍。

立即体验

用中文搜PubMed

大模型驱动的PubMed中文搜索引擎

马上搜索

文档翻译

学术文献翻译模型,支持多种主流文档格式。

立即体验