Suppr超能文献

CD4 下调先于 Env 表达,并保护 HIV-1 感染细胞免受非中和抗体介导的 ADCC。

CD4 downregulation precedes Env expression and protects HIV-1-infected cells from ADCC mediated by non-neutralizing antibodies.

机构信息

Centre de Recherche du CHUM, Montréal, Québec, Canada.

Département de Microbiologie, Infectiologie et Immunologie, Université de Montréal, Montréal, Québec, Canada.

出版信息

mBio. 2024 Nov 13;15(11):e0182724. doi: 10.1128/mbio.01827-24. Epub 2024 Oct 7.

Abstract

UNLABELLED

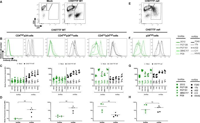
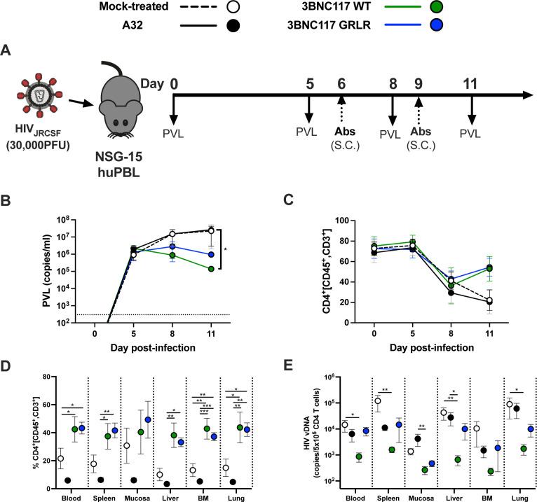
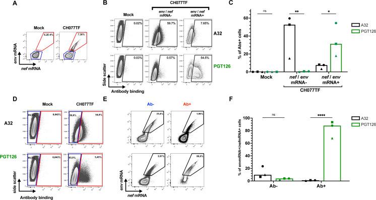
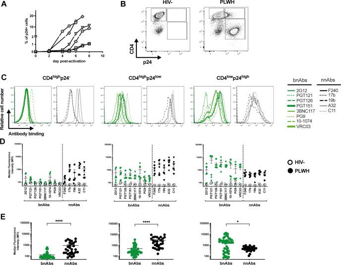
HIV-1 envelope glycoprotein (Env) conformation substantially impacts antibody-dependent cellular cytotoxicity (ADCC). Envs from primary HIV-1 isolates adopt a prefusion "closed" conformation, which is targeted by broadly neutralizing antibodies (bnAbs). CD4 binding drives Env into more "open" conformations, which are recognized by non-neutralizing Abs (nnAbs). To better understand Env-Ab and Env-CD4 interaction in CD4+ T cells infected with HIV-1, we simultaneously measured antibody binding and HIV-1 mRNA expression using multiparametric flow cytometry and RNA flow fluorescent hybridization (FISH) techniques. We observed that mRNA is almost exclusively expressed by HIV-1 productively infected cells that already downmodulated CD4. This suggests that CD4 downmodulation precedes mRNA expression. Consequently, productively infected cells express "closed" Envs on their surface, which renders them resistant to nnAbs. Cells recognized by nnAbs were all mRNA negative, indicating Ab binding through shed gp120 or virions attached to their surface. Consistent with these findings, treatment of HIV-1-infected humanized mice with the ADCC-mediating nnAb A32 failed to lower viral replication or reduce the size of the viral reservoir. These findings confirm the resistance of productively infected CD4+ T cells to nnAbs-mediated ADCC and question the rationale of immunotherapy approaches using this strategy.

IMPORTANCE

Antibody-dependent cellular cytotoxicity (ADCC) represents an effective immune response for clearing virally infected cells, making ADCC-mediating antibodies promising therapeutic candidates for HIV-1 cure strategies. Broadly neutralizing antibodies (bNAbs) target epitopes present on the native "closed" envelope glycoprotein (Env), while non-neutralizing antibodies (nnAbs) recognize epitopes exposed upon Env-CD4 interaction. Here, we provide evidence that mRNA is predominantly expressed by productively infected cells that have already downmodulated cell-surface CD4. This indicates that CD4 downmodulation by HIV-1 precedes Env expression, making productively infected cells resistant to ADCC mediated by nnAbs but sensitive to those mediated by bnAbs. These findings offer critical insights for the development of immunotherapy-based strategies aimed at targeting and eliminating productively infected cells in people living with HIV.

摘要

未加标签

HIV-1 包膜糖蛋白(Env)构象极大地影响抗体依赖的细胞毒性(ADCC)。来自原发性 HIV-1 分离株的 Env 采用预融合的“封闭”构象,该构象被广泛中和抗体(bnAbs)靶向。CD4 结合驱动 Env 进入更“开放”的构象,这些构象被非中和抗体(nnAbs)识别。为了更好地了解感染 HIV-1 的 CD4+T 细胞中 Env-Ab 和 Env-CD4 的相互作用,我们使用多参数流式细胞术和 RNA 流式荧光杂交(FISH)技术同时测量抗体结合和 HIV-1 mRNA 表达。我们观察到,mRNA 几乎仅由已经下调 CD4 的 HIV-1 有效感染细胞表达。这表明 CD4 下调先于 mRNA 表达。因此,有效感染的细胞在其表面表达“封闭”的 Env,使其对 nnAbs 具有抗性。被 nnAbs 识别的细胞均为 mRNA 阴性,表明 Ab 通过脱落的 gp120 或附着在其表面的病毒颗粒结合。这些发现与以下发现一致,用 ADCC 介导的 nnAb A32 治疗感染 HIV-1 的人源化小鼠未能降低病毒复制或减少病毒库的大小。这些发现证实了有效感染的 CD4+T 细胞对 nnAbs 介导的 ADCC 的抗性,并质疑使用该策略的免疫治疗方法的基本原理。

重要性

抗体依赖性细胞毒性(ADCC)代表清除病毒感染细胞的有效免疫反应,使 ADCC 介导的抗体成为 HIV-1 治愈策略的有前途的治疗候选物。广泛中和抗体(bNAbs)针对天然“封闭”包膜糖蛋白(Env)上的表位,而非中和抗体(nnAbs)识别 Env-CD4 相互作用时暴露的表位。在这里,我们提供的证据表明,mRNA 主要由已经下调细胞表面 CD4 的有效感染细胞表达。这表明 HIV-1 下调 CD4 先于 Env 表达,使有效感染的细胞对 nnAbs 介导的 ADCC 具有抗性,但对 bnAbs 介导的 ADCC 敏感。这些发现为开发基于免疫疗法的策略提供了重要的见解,这些策略旨在针对和消除 HIV 感染者体内的有效感染细胞。

https://cdn.ncbi.nlm.nih.gov/pmc/blobs/5f2c/11559134/b6d5e3792de4/mbio.01827-24.f001.jpg

文献AI研究员

20分钟写一篇综述,助力文献阅读效率提升50倍。

立即体验

用中文搜PubMed

大模型驱动的PubMed中文搜索引擎

马上搜索

文档翻译

学术文献翻译模型,支持多种主流文档格式。

立即体验