Suppr超能文献

鉴定对抗体依赖免疫应答具有较低敏感性的 HIV 储存细胞。

Identification of HIV-reservoir cells with reduced susceptibility to antibody-dependent immune response.

机构信息

Infectious Disease Department, Hospital Universitari Vall d'Hebron, Institut de Recerca (VHIR), Universitat Autònoma de Barcelona, Barcelona, Spain.

出版信息

Elife. 2022 May 26;11:e78294. doi: 10.7554/eLife.78294.

Abstract

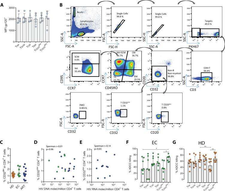
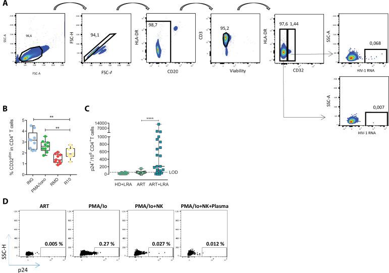
Human immunodeficiency virus (HIV) establishes a persistent infection in heterogeneous cell reservoirs, which can be maintained by different mechanisms including cellular proliferation, and represent the main obstacle to curing the infection. The expression of the Fcγ receptor CD32 has been identified as a marker of the active cell reservoirs in people on antiretroviral therapy (ART), but if its expression has any role in conferring advantage for viral persistence is unknown. Here, we report that HIV-infected cells expressing CD32 have reduced susceptibility to natural killer (NK) antibody-dependent cell cytotoxicity (ADCC) by a mechanism compatible with the suboptimal binding of HIV-specific antibodies. Infected CD32 cells have increased proliferative capacity in the presence of immune complexes, and are more resistant to strategies directed to potentiate NK function. Remarkably, reactivation of the latent reservoir from antiretroviral-treated people living with HIV increases the pool of infected CD32 cells, which are largely resistant to the ADCC immune mechanism. Thus, we report the existence of reservoir cells that evade part of the NK immune response through the expression of CD32.

摘要

人类免疫缺陷病毒(HIV)在异质细胞储库中建立持续性感染,这些储库可以通过不同的机制维持,包括细胞增殖,这是治愈感染的主要障碍。Fcγ 受体 CD32 的表达已被确定为接受抗逆转录病毒治疗(ART)人群中活跃细胞储库的标志物,但它的表达是否对病毒持续存在具有优势尚不清楚。在这里,我们报告表达 CD32 的 HIV 感染细胞对自然杀伤(NK)抗体依赖性细胞细胞毒性(ADCC)的敏感性降低,其机制与 HIV 特异性抗体的结合不足有关。在免疫复合物存在的情况下,感染 CD32 的细胞增殖能力增强,并且对增强 NK 功能的策略更具抗性。值得注意的是,从接受抗逆转录病毒治疗的 HIV 感染者中重新激活潜伏储库会增加感染 CD32 细胞的池,这些细胞对 ADCC 免疫机制具有很强的抗性。因此,我们报告了存在通过表达 CD32 逃避部分 NK 免疫反应的储库细胞。

https://cdn.ncbi.nlm.nih.gov/pmc/blobs/7dcb/9177146/16de3527eafd/elife-78294-fig1.jpg

文献AI研究员

20分钟写一篇综述,助力文献阅读效率提升50倍。

立即体验

用中文搜PubMed

大模型驱动的PubMed中文搜索引擎

马上搜索

文档翻译

学术文献翻译模型,支持多种主流文档格式。

立即体验