Suppr超能文献

增强的自噬溶酶体活性和增加的 BAG3 介导的选择性巨自噬作为神经元细胞对慢性氧化应激的适应性反应。

Enhanced autophagic-lysosomal activity and increased BAG3-mediated selective macroautophagy as adaptive response of neuronal cells to chronic oxidative stress.

机构信息

Institute of Pathobiochemistry, University Medical Center Mainz of the Johannes Gutenberg University, 55099, Mainz, Germany.

Experimental and Translational Ophthalmology, University Medical Center Mainz, 55131, Mainz, Germany.

出版信息

Redox Biol. 2019 Jun;24:101181. doi: 10.1016/j.redox.2019.101181. Epub 2019 Apr 2.

Abstract

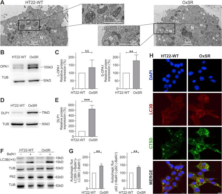
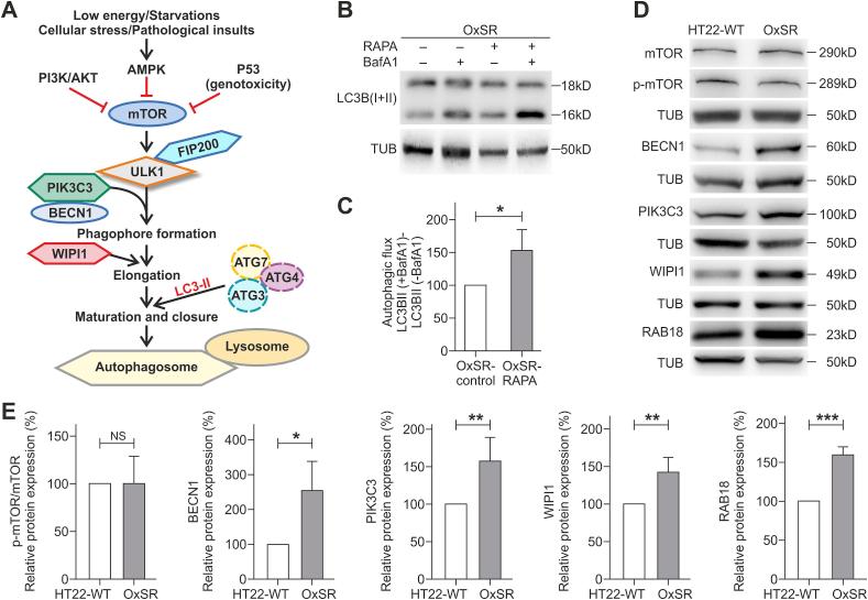
Oxidative stress and a disturbed cellular protein homeostasis (proteostasis) belong to the most important hallmarks of aging and of neurodegenerative disorders. The proteasomal and autophagic-lysosomal degradation pathways are key measures to maintain proteostasis. Here, we report that hippocampal cells selected for full adaptation and resistance to oxidative stress induced by hydrogen peroxide (oxidative stress-resistant cells, OxSR cells) showed a massive increase in the expression of components of the cellular autophagic-lysosomal network and a significantly higher overall autophagic activity. A comparative expression analysis revealed that distinct key regulators of autophagy are upregulated in OxSR cells. The observed adaptive autophagic response was found to be independent of the upstream autophagy regulator mTOR but is accompanied by a significant upregulation of further downstream components of the canonical autophagy network such as Beclin1, WIPI1 and the transmembrane ATG9 proteins. Interestingly, the expression of the HSP70 co-chaperone BAG3, mediator of BAG3-mediated selective macroautophagy and highly relevant for the clearance of aggregated proteins in cells, was found to be increased in OxSR cells that were consequently able to effectively overcome proteotoxic stress. Overexpression of BAG3 in oxidative stress-sensitive HT22 wildtype cells partly established the vesicular phenotype and the enhanced autophagic flux seen in OxSR cells suggesting that BAG3 takes over an important part in the adaptation process. A full proteome analysis demonstrated additional changes in the expression of mitochondrial proteins, metabolic enzymes and different pathway regulators in OxSR cells as consequence of the adaptation to oxidative stress in addition to autophagy-related proteins. Taken together, this analysis revealed a wide variety of pathways and players that act as adaptive response to chronic redox stress in neuronal cells.

摘要

氧化应激和细胞蛋白质稳态(蛋白稳态)紊乱是衰老和神经退行性疾病的最重要标志之一。蛋白酶体和自噬溶酶体降解途径是维持蛋白稳态的关键措施。在这里,我们报告说,经过过氧化氢(氧化应激抗性细胞,OxSR 细胞)诱导的完全适应和抵抗氧化应激的海马细胞表现出细胞自噬溶酶体网络成分的大量增加,并且整体自噬活性显著升高。比较表达分析表明,自噬的不同关键调节剂在 OxSR 细胞中上调。观察到的适应性自噬反应被发现独立于上游自噬调节剂 mTOR,但伴随着经典自噬网络的进一步下游成分的显著上调,如 Beclin1、WIPI1 和跨膜 ATG9 蛋白。有趣的是,HSP70 伴侣 BAG3 的表达增加,BAG3 介导的选择性巨自噬的介体,并且与细胞中聚集蛋白的清除高度相关,在 OxSR 细胞中被发现增加,因此能够有效地克服蛋白毒性应激。在氧化应激敏感的 HT22 野生型细胞中转染 BAG3 部分建立了囊泡表型和增强的自噬流,表明 BAG3 在适应过程中起重要作用。全面的蛋白质组分析表明,OxSR 细胞中除了与自噬相关的蛋白质外,还存在线粒体蛋白、代谢酶和不同途径调节剂表达的额外变化,这是对氧化应激适应的结果。总之,这项分析揭示了广泛的途径和参与者,它们作为神经元细胞中慢性氧化还原应激的适应性反应。

https://cdn.ncbi.nlm.nih.gov/pmc/blobs/e363/6454062/e25394b3d54c/fx1.jpg

文献AI研究员

20分钟写一篇综述,助力文献阅读效率提升50倍。

立即体验

用中文搜PubMed

大模型驱动的PubMed中文搜索引擎

马上搜索

文档翻译

学术文献翻译模型,支持多种主流文档格式。

立即体验