Suppr超能文献

多倍体浅表性尿路上皮膀胱屏障细胞在整个生命周期中均表现出细胞衰老特征,且对衰老细胞溶解剂不敏感。

Polyploid superficial uroepithelial bladder barrier cells express features of cellular senescence across the lifespan and are insensitive to senolytics.

作者信息

Al-Naggar Iman M, Antony Maria, Baker Dylan, Wang Lichao, Godoy Lucas Da Cunha, Kuo Chia-Ling, Fraser Matthew O, Smith Phillip P, Xu Ming, Kuchel George A

机构信息

Center on Aging, University of Connecticut, Farmington, Connecticut, USA.

Department of Cell Biology, University of Connecticut Health, Farmington, Connecticut, USA.

出版信息

Aging Cell. 2025 Feb;24(2):e14399. doi: 10.1111/acel.14399. Epub 2024 Dec 7.

Abstract

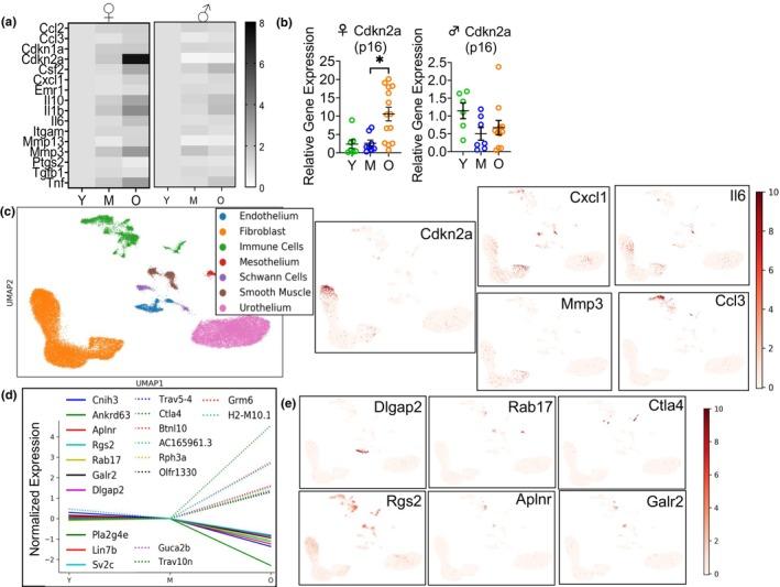
Lower urinary tract dysfunction (LUTD) increases with aging. Ensuing symptoms including incontinence greatly impact quality of life, isolation, depression, and nursing home admission. The aging bladder is hypothesized to be central to this decline, however, it remains difficult to pinpoint a singular strong driver of aging-related bladder dysfunction. Many molecular and cellular changes occur with aging, contributing to decreased resilience to internal and external stressors, affecting urinary control and exacerbating LUTD. In this study, we examined whether cellular senescence, a cell fate involved in the etiology of most aging diseases, contributes to LUTD. We found that umbrella cells (UCs), luminal barrier uroepithelial cells in the bladder, show senescence features over the mouse lifespan. These polyploid UCs exhibit high cyclin D1 staining, previously reported to mediate tetraploidy-induced senescence in vitro. These senescent UCs were not eliminated by the senolytic combination of Dasatinib and Quercetin. We also tested the effect of a high-fat diet (HFD) and senescent cell transplantation on bladder function and showed that both models induce cystometric changes similar to natural aging in mice, with no effect of senolytics on HFD-induced changes. These findings illustrate the heterogeneity of cellular senescence in varied tissues, while also providing potential insights into the origin of urothelial cancer. We conclude that senescence of bladder uroepithelial cells plays a role in normal physiology, namely in their role as barrier cells, helping promote uroepithelial integrity and impermeability and maintaining the urine-blood barrier.

摘要

下尿路功能障碍(LUTD)随年龄增长而增加。随之而来的症状包括尿失禁,这对生活质量、社交隔离、抑郁以及入住养老院都有很大影响。据推测,衰老的膀胱是导致这种功能衰退的核心因素,然而,要确定一个与衰老相关的膀胱功能障碍的单一主要驱动因素仍然很困难。随着年龄增长会发生许多分子和细胞变化,导致对内部和外部应激源的恢复力下降,影响排尿控制并加重LUTD。在本研究中,我们研究了细胞衰老(一种涉及大多数衰老疾病病因的细胞命运)是否导致LUTD。我们发现,伞细胞(UCs,膀胱中的腔面屏障尿路上皮细胞)在小鼠的生命周期中呈现衰老特征。这些多倍体UCs表现出高细胞周期蛋白D1染色,此前有报道称其在体外介导四倍体诱导的衰老。达沙替尼和槲皮素的衰老细胞溶解组合未能清除这些衰老的UCs。我们还测试了高脂饮食(HFD)和衰老细胞移植对膀胱功能的影响,结果表明这两种模型都会诱导与小鼠自然衰老相似的膀胱压力容积测定变化,而衰老细胞溶解剂对HFD诱导的变化没有影响。这些发现说明了不同组织中细胞衰老的异质性,同时也为尿路上皮癌的起源提供了潜在的见解。我们得出结论,膀胱尿路上皮细胞的衰老在正常生理过程中发挥作用,即作为屏障细胞,有助于促进尿路上皮的完整性和不渗透性,并维持血尿屏障。

https://cdn.ncbi.nlm.nih.gov/pmc/blobs/4ed6/11822673/90f10844f29f/ACEL-24-e14399-g003.jpg

文献AI研究员

20分钟写一篇综述,助力文献阅读效率提升50倍。

立即体验

用中文搜PubMed

大模型驱动的PubMed中文搜索引擎

马上搜索

文档翻译

学术文献翻译模型,支持多种主流文档格式。

立即体验