Suppr超能文献

顶复门寄生虫中的ApiAP2转录因子

ApiAP2 Transcription Factors in Apicomplexan Parasites.

作者信息

Jeninga Myriam D, Quinn Jennifer E, Petter Michaela

机构信息

Mikrobiologisches Institut-Klinische Mikrobiologie, Immunologie und Hygiene, Universitätsklinikum Erlangen, Friedrich-Alexander-Universität (FAU) Erlangen-Nürnberg, 91054 Erlangen, Germany.

Department of Medicine, The University of Melbourne, Melbourne, VIC 3010, Australia.

出版信息

Pathogens. 2019 Apr 7;8(2):47. doi: 10.3390/pathogens8020047.

Abstract

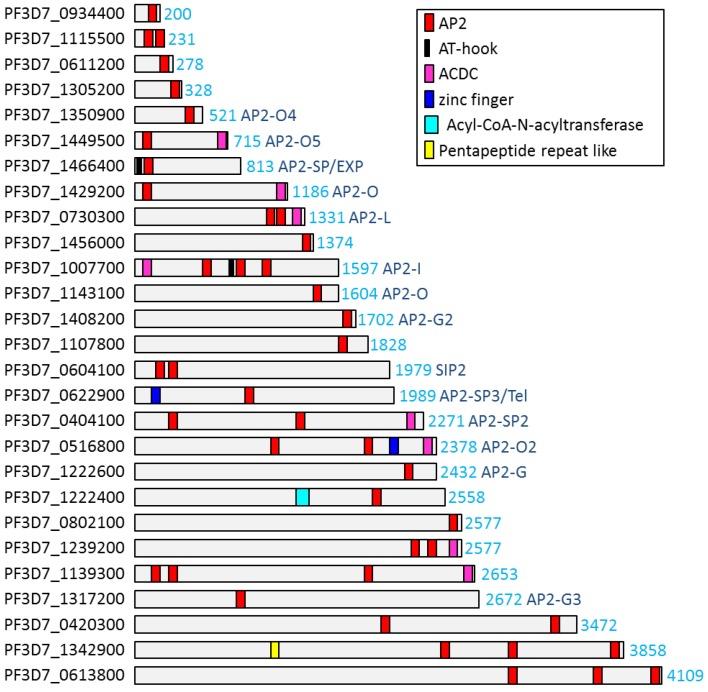
Apicomplexan parasites are protozoan organisms that are characterised by complex life cycles and they include medically important species, such as the malaria parasite and the causative agents of toxoplasmosis () and cryptosporidiosis ( spp.). Apicomplexan parasites can infect one or more hosts, in which they differentiate into several morphologically and metabolically distinct life cycle stages. These developmental transitions rely on changes in gene expression. In the last few years, the important roles of different members of the ApiAP2 transcription factor family in regulating life cycle transitions and other aspects of parasite biology have become apparent. Here, we review recent progress in our understanding of the different members of the ApiAP2 transcription factor family in apicomplexan parasites.

摘要

顶复门寄生虫是一类原生动物,其特征是具有复杂的生命周期,包括一些具有医学重要性的物种,如疟原虫以及弓形虫病()和隐孢子虫病(隐孢子虫属物种)的病原体。顶复门寄生虫可以感染一个或多个宿主,并在宿主体内分化为几个形态和代谢上截然不同的生命周期阶段。这些发育转变依赖于基因表达的变化。在过去几年中,ApiAP2转录因子家族的不同成员在调节生命周期转变和寄生虫生物学其他方面的重要作用已变得明显。在此,我们综述了在理解顶复门寄生虫中ApiAP2转录因子家族不同成员方面的最新进展。

https://cdn.ncbi.nlm.nih.gov/pmc/blobs/74fc/6631176/cc0a9e9e3154/pathogens-08-00047-g001.jpg

文献AI研究员

20分钟写一篇综述,助力文献阅读效率提升50倍。

立即体验

用中文搜PubMed

大模型驱动的PubMed中文搜索引擎

马上搜索

文档翻译

学术文献翻译模型,支持多种主流文档格式。

立即体验