Suppr超能文献

蛋白酶体功能障碍会导致蛋白质组过度不稳定和线粒体稳态失衡,而增强线粒体融合或自噬可以减轻这种失衡。

Proteasome dysfunction induces excessive proteome instability and loss of mitostasis that can be mitigated by enhancing mitochondrial fusion or autophagy.

机构信息

Department of Cell Biology and Biophysics, Faculty of Biology, National and Kapodistrian University of Athens , Athens , Greece.

Genomics and Proteomics Research Units, Center of Basic Research II, Biomedical Research Foundation, Academy of Athens , Athens , Greece.

出版信息

Autophagy. 2019 Oct;15(10):1757-1773. doi: 10.1080/15548627.2019.1596477. Epub 2019 Apr 19.

Abstract

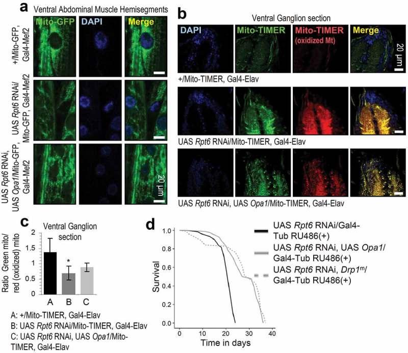
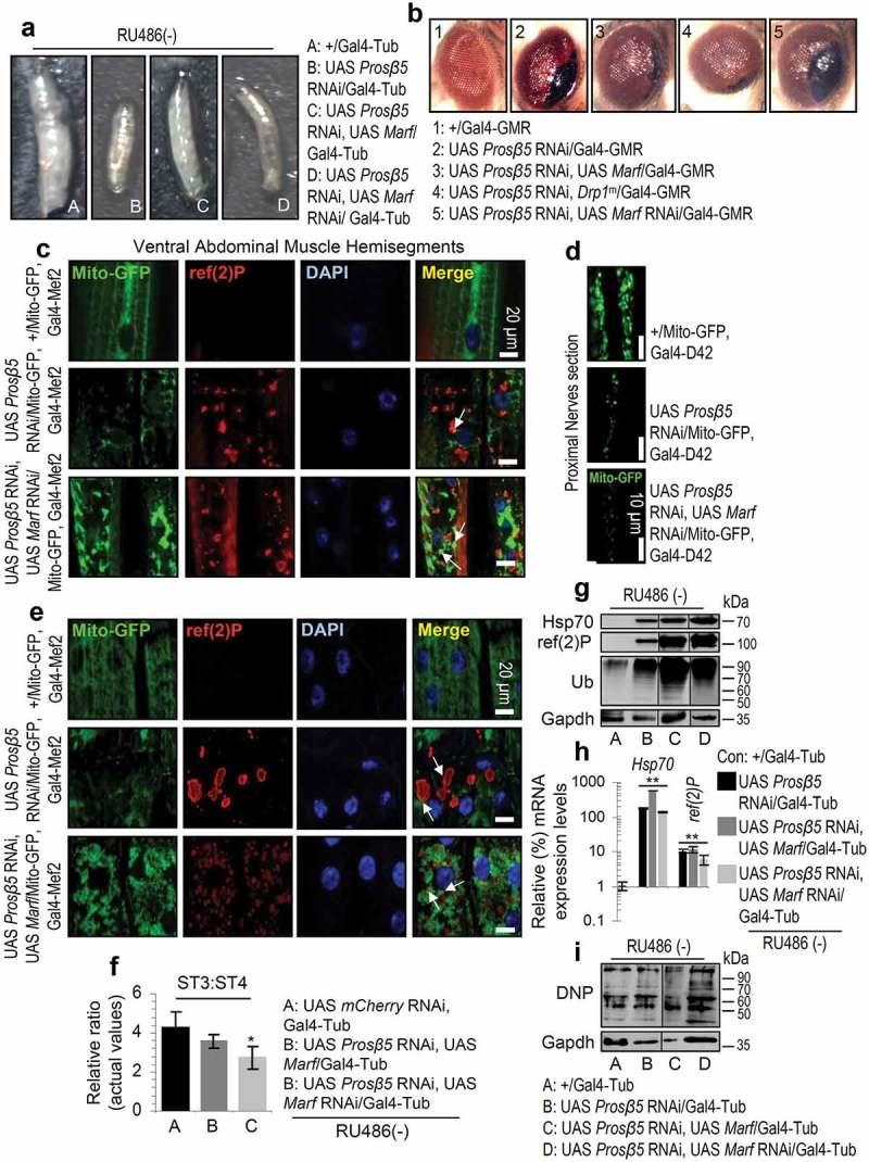
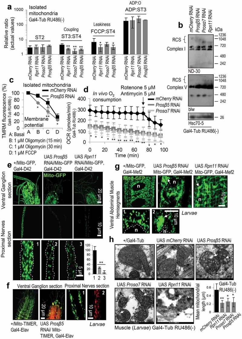
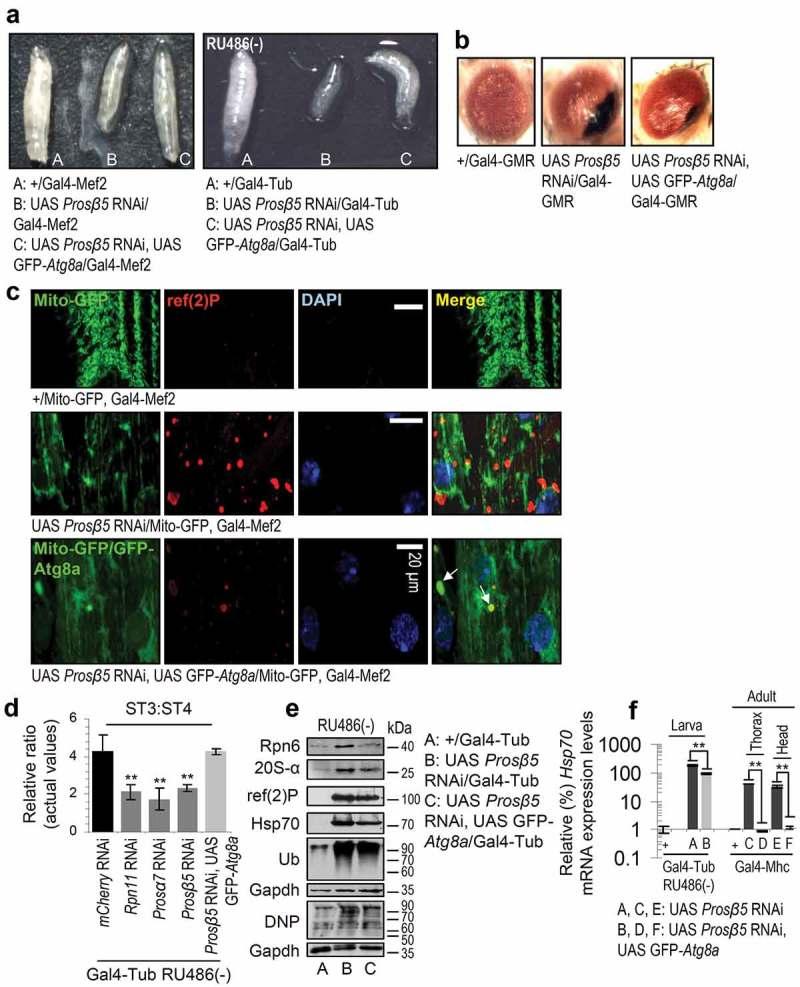
The ubiquitin-proteasome pathway (UPP) is central to proteostasis network (PN) functionality and proteome quality control. Yet, the functional implication of the UPP in tissue homeodynamics at the whole organism level and its potential cross-talk with other proteostatic or mitostatic modules are not well understood. We show here that knock down (KD) of proteasome subunits in flies, induced, for most subunits, developmental lethality. Ubiquitous or tissue specific proteasome dysfunction triggered systemic proteome instability and activation of PN modules, including macroautophagy/autophagy, molecular chaperones and the antioxidant cncC (the fly ortholog of NFE2L2/Nrf2) pathway. Also, proteasome KD increased genomic instability, altered metabolic pathways and severely disrupted mitochondrial functionality, triggering a cncC-dependent upregulation of mitostatic genes and enhanced rates of mitophagy. Whereas, overexpression of key regulators of antioxidant responses (e.g., cncC or foxo) could not suppress the deleterious effects of proteasome dysfunction; these were alleviated in both larvae and adult flies by modulating mitochondrial dynamics towards increased fusion or by enhancing autophagy. Our findings reveal the extensive functional wiring of genomic, proteostatic and mitostatic modules in higher metazoans. Also, they support the notion that age-related increase of proteotoxic stress due to decreased UPP activity deregulates all aspects of cellular functionality being thus a driving force for most age-related diseases. ALP: autophagy-lysosome pathway; ARE: antioxidant response element; Atg8a: autophagy-related 8a; ATPsynβ: ATP synthase, β subunit; C-L: caspase-like proteasomal activity; cncC: cap-n-collar isoform-C; CT-L: chymotrypsin-like proteasomal activity; Drp1: dynamin related protein 1; ER: endoplasmic reticulum; foxo: forkhead box, sub-group O; GLU: glucose; GFP: green fluorescent protein; GLY: glycogen; Hsf: heat shock factor; Hsp: Heat shock protein; Keap1: kelch-like ECH-associated protein 1; Marf: mitochondrial assembly regulatory factor; NFE2L2/Nrf2: nuclear factor, erythroid 2 like 2; Opa1: optic atrophy 1; PN: proteostasis network; RNAi: RNA interference; ROS: reactive oxygen species; ref(2)P: refractory to sigma P; SQSTM1: sequestosome 1; SdhA: succinate dehydrogenase, subunit A; T-L: trypsin-like proteasomal activity; TREH: trehalose; UAS: upstream activation sequence; Ub: ubiquitin; UPR: unfolded protein response; UPP: ubiquitin-proteasome pathway.

摘要

泛素-蛋白酶体途径 (UPP) 是蛋白质组网络 (PN) 功能和蛋白质组质量控制的核心。然而,UPP 在整个生物体水平上的组织动态平衡中的功能意义及其与其他蛋白质稳定或有丝分裂稳定模块的潜在串扰尚不清楚。我们在这里表明,在 果蝇中敲低 (KD) 蛋白酶体亚基,大多数亚基都会诱导发育致死。泛素化或组织特异性蛋白酶体功能障碍引发全身蛋白质组不稳定性和 PN 模块的激活,包括巨自噬/自噬、分子伴侣和抗氧化剂 cncC(果蝇 NFE2L2/Nrf2 的同源物)途径。此外,蛋白酶体 KD 增加了基因组不稳定性、改变了代谢途径并严重破坏了线粒体功能,触发了 cncC 依赖性有丝分裂稳定基因的上调和有丝分裂自噬的增强。然而,抗氧化反应关键调节剂的过表达(例如,cncC 或 foxo)不能抑制蛋白酶体功能障碍的有害影响;在幼虫和成年果蝇中,通过调节线粒体动力学向融合增加或通过增强自噬来减轻这些影响。我们的发现揭示了高等后生动物中基因组、蛋白质稳定和有丝分裂稳定模块的广泛功能连接。此外,它们支持这样一种观点,即由于 UPP 活性降低导致的与年龄相关的蛋白毒性应激增加会使细胞功能的各个方面失调,因此成为大多数与年龄相关疾病的驱动力。ALP:自噬-溶酶体途径;ARE:抗氧化反应元件;Atg8a:自噬相关 8a;ATPsynβ:ATP 合酶,β 亚基;C-L:半胱天冬酶样蛋白酶体活性;cncC:帽-领亚型-C;CT-L:糜蛋白酶样蛋白酶体活性;Drp1:动力相关蛋白 1;ER:内质网;foxo:叉头框,亚组 O;GLU:葡萄糖;GFP:绿色荧光蛋白;GLY:糖原;Hsf:热休克因子;Hsp:热休克蛋白;Keap1:kelch 样 ECH 相关蛋白 1;Marf:线粒体组装调节因子;NFE2L2/Nrf2:核因子,红细胞 2 样 2;Opa1:视神经萎缩 1;PN:蛋白质稳定网络;RNAi:RNA 干扰;ROS:活性氧;ref(2)P:对 sigma P 有抗性;SQSTM1:自噬体 1;SdhA:琥珀酸脱氢酶,亚基 A;T-L:胰蛋白酶样蛋白酶体活性;TREH:海藻糖;UAS:上游激活序列;Ub:泛素;UPR:未折叠蛋白反应;UPP:泛素-蛋白酶体途径。

https://cdn.ncbi.nlm.nih.gov/pmc/blobs/b7a8/6735541/04dd36825dbf/kaup-15-10-1596477-g001.jpg

文献AI研究员

20分钟写一篇综述,助力文献阅读效率提升50倍。

立即体验

用中文搜PubMed

大模型驱动的PubMed中文搜索引擎

马上搜索

文档翻译

学术文献翻译模型,支持多种主流文档格式。

立即体验