Suppr超能文献

miR-214-3p 通过靶向 Ctnnb1 干扰 Wnt/β-连环蛋白信号通路促进 3T3-L1 前脂肪细胞分化。

MicroRNA-214-3p Targeting Ctnnb1 Promotes 3T3-L1 Preadipocyte Differentiation by Interfering with the Wnt/β-Catenin Signaling Pathway.

机构信息

Key Laboratory of Animal Genetics, Breeding and Reproduction of Shaanxi Province, Yangling, Xianyang 712100, China.

Laboratory of Animal Fat Deposition & Muscle Development, College of Animal Science and Technology, Northwest A&F University, Yangling, Xianyang 712100, China.

出版信息

Int J Mol Sci. 2019 Apr 12;20(8):1816. doi: 10.3390/ijms20081816.

Abstract

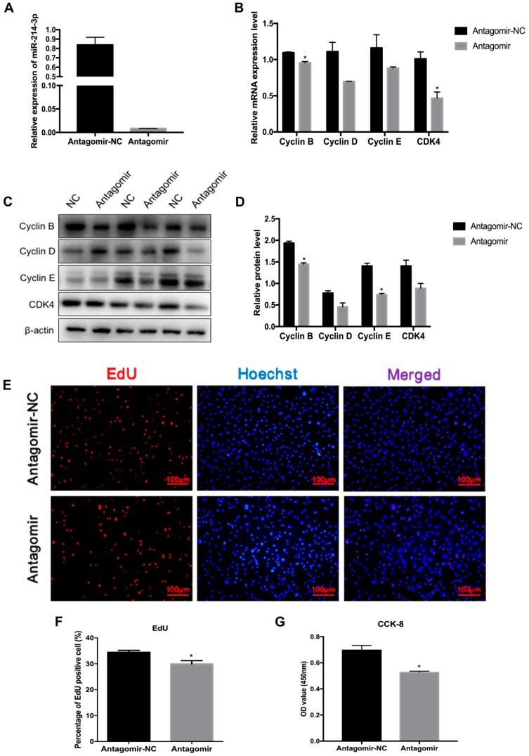
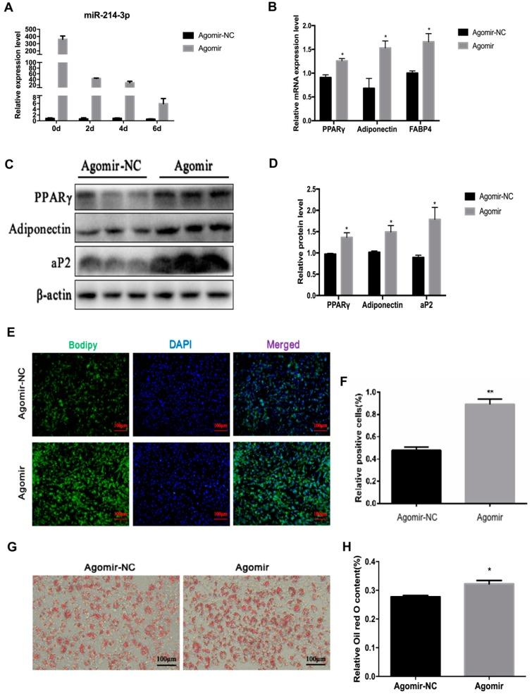
Differentiation from preadipocytes into mature adipocytes is a complex biological process in which miRNAs play an important role. Previous studies showed that miR-214-3p facilitates adipocyte differentiation of bone marrow-derived mesenchymal stem cells (BMSCs) in vitro. The detailed function and molecular mechanism of miR-214-3p in adipocyte development is unclear. In this study, the 3T3-L1 cell line was used to analyze the function of miR-214-3p in vitro. Using 5-Ethynyl-2'-deoxyuridine (EdU) staining and the CCK-8 assay, we observed that transfection with the miR-214-3p agomir visibly promoted proliferation of 3T3-L1 preadipocytes by up-regulating the expression of cell cycle-related genes. Interestingly, overexpression of miR-214-3p promoted 3T3-L1 preadipocyte differentiation and up-regulated the expression of key genes for lipogenesis: PPARγ, FABP4, and Adiponectin. Conversely, inhibition of miR-214-3p repressed 3T3-L1 preadipocyte proliferation and differentiation, and down-regulated the expression of cell cycle-related genes and adipogenic markers. Furthermore, we proved that miR-214-3p regulates 3T3-L1 preadipocyte differentiation by directly targeting the 3'-untranslated regions (3'UTR) of Ctnnb1, which is an important transcriptional regulatory factor of the Wnt/β-Catenin pathway. Taken together, the data indicate that miR-214-3p may positively regulate preadipocyte proliferation and enhance differentiation through the Wnt/β-Catenin signaling pathway.

摘要

从前脂肪细胞分化为成熟脂肪细胞是一个复杂的生物学过程,miRNAs 在其中发挥着重要作用。先前的研究表明,miR-214-3p 促进骨髓间充质干细胞(BMSCs)体外脂肪细胞分化。miR-214-3p 在脂肪细胞发育中的详细功能和分子机制尚不清楚。在本研究中,使用 3T3-L1 细胞系分析了 miR-214-3p 在体外的功能。通过 5-乙炔基-2'-脱氧尿苷(EdU)染色和 CCK-8 测定,我们观察到 miR-214-3p 模拟物的转染明显促进了 3T3-L1 前脂肪细胞的增殖,上调了细胞周期相关基因的表达。有趣的是,miR-214-3p 的过表达促进了 3T3-L1 前脂肪细胞的分化,并上调了脂肪生成关键基因的表达:PPARγ、FABP4 和脂联素。相反,抑制 miR-214-3p 抑制了 3T3-L1 前脂肪细胞的增殖和分化,并下调了细胞周期相关基因和脂肪生成标志物的表达。此外,我们证明 miR-214-3p 通过直接靶向 Wnt/β-Catenin 通路的重要转录调节因子 Ctnnb1 的 3'非翻译区(3'UTR)来调节 3T3-L1 前脂肪细胞的分化。综上所述,数据表明 miR-214-3p 可能通过 Wnt/β-Catenin 信号通路正向调节前脂肪细胞的增殖并增强其分化。

https://cdn.ncbi.nlm.nih.gov/pmc/blobs/f4bd/6515133/89fe21b68f95/ijms-20-01816-g001.jpg

文献AI研究员

20分钟写一篇综述,助力文献阅读效率提升50倍。

立即体验

用中文搜PubMed

大模型驱动的PubMed中文搜索引擎

马上搜索

文档翻译

学术文献翻译模型,支持多种主流文档格式。

立即体验