Suppr超能文献

Let-7a-5p 通过靶向 Srebf2 和 Thbs1 信号调节动物脂质积累。

Let-7a-5p Regulates Animal Lipid Accumulation by Targeting Srebf2 and Thbs1 Signaling.

机构信息

College of Animal Science and Technology, Sichuan Agricultural University, Chengdu 611130, China.

出版信息

Int J Mol Sci. 2024 Jan 11;25(2):894. doi: 10.3390/ijms25020894.

Abstract

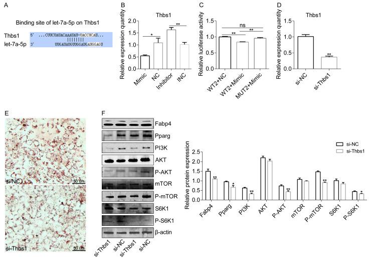
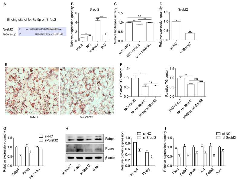
Recently, the trend of obesity is becoming increasingly prevalent, and the underlying pathogenesis of obesity is complex and needs to be researched further. In this study, we report a decreased expression of let-7a-5p in the white adipose tissue (WAT) of animals with obesity. Using the RNA oligo, let-7a-5p over-expression or suppression-expression is achieved, impacting the proliferation and differentiation of preadipocytes in vitro. mechanistically interacts with the metabolic effect of let-7a-5p and participates in lipid accumulation by regulating downstream signaling. Moreover, let-7a-5p binds to to interact with the PI3K-AKT-mTOR pathway, down-regulating the phosphorylation levels of AKT, mTOR, and S6K1 to decrease lipid accumulation. In conclusion, our study highlights the physiological significance of let-7a-5p in lipid accumulation and suggests that the let-7a-5p/Srebf2 and let-7a-5p/Thbs1/PI3K-AKT-mTOR axes may represent potential mechanisms for controlling lipid accumulation in obesity.

摘要

最近,肥胖的趋势越来越普遍,肥胖的潜在发病机制复杂,需要进一步研究。在这项研究中,我们报告了肥胖动物白色脂肪组织(WAT)中 let-7a-5p 的表达降低。使用 RNA 寡核苷酸,实现 let-7a-5p 的过表达或抑制表达,影响体外前体脂肪细胞的增殖和分化。它通过调节下游信号参与脂质积累,与 let-7a-5p 的代谢作用相互作用。此外,let-7a-5p 与 结合,与 PI3K-AKT-mTOR 通路相互作用,下调 AKT、mTOR 和 S6K1 的磷酸化水平,减少脂质积累。总之,我们的研究强调了 let-7a-5p 在脂质积累中的生理意义,并表明 let-7a-5p/Srebf2 和 let-7a-5p/Thbs1/PI3K-AKT-mTOR 轴可能代表控制肥胖中脂质积累的潜在机制。

https://cdn.ncbi.nlm.nih.gov/pmc/blobs/9783/10815625/b92c11d2e4a1/ijms-25-00894-g001.jpg

文献AI研究员

20分钟写一篇综述,助力文献阅读效率提升50倍。

立即体验

用中文搜PubMed

大模型驱动的PubMed中文搜索引擎

马上搜索

文档翻译

学术文献翻译模型,支持多种主流文档格式。

立即体验