Suppr超能文献

环状RNA_0011446通过miR-27a-5p/FAM49B轴调控山羊肌内脂肪细胞分化

Circ_0011446 Regulates Intramuscular Adipocyte Differentiation in Goats via the miR-27a-5p/FAM49B Axis.

作者信息

Wang Jian-Mei, Lv Jin-Shi, Liu Ke-Han, Li Yan-Yan, Zhu Jiang-Jiang, Xiong Yan, Wang Yong, Lin Ya-Qiu

机构信息

Key Laboratory of Qinghai-Tibetan Plateau Animal Genetic Resource Reservation and Utilization, Ministry of Education, Southwest Minzu University, Chengdu 610041, China.

Key Laboratory of Qinghai-Tibetan Plateau Animal Genetic Resource Reservation and Exploitation of Sichuan Province, Southwest Minzu University, Chengdu 610041, China.

出版信息

Int J Mol Sci. 2025 Mar 5;26(5):2294. doi: 10.3390/ijms26052294.

Abstract

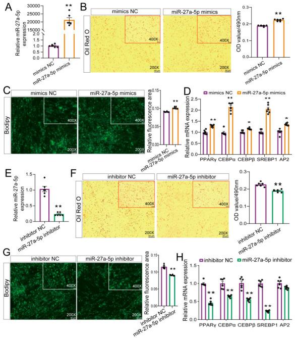
Intramuscular fat (IMF), or marbling, is a critical indicator of goat meat quality. Non-coding RNAs play a key role in the formation and deposition of IMF in vertebrates by regulating genes involved in its synthesis, degradation, and transport. The competing endogenous RNA (ceRNA) hypothesis identifies circular RNAs (circRNAs) as natural "sponges" for microRNAs (miRNAs). However, the precise mechanisms of circRNAs in goat IMF remain poorly understood. In the current study, we utilized existing sequencing data to construct a ceRNA regulatory network associated with intramuscular adipogenesis and fat deposition in goats. Our goal was to elucidate the post-transcriptional regulatory mechanism of family with sequence similarity 49 member B (FAM49B). Functionally, FAM49B was found to inhibit the differentiation of intramuscular preadipocytes and to directly interact with miR-27a-5p. Mechanistically, dual-luciferase reporter assays and quantitative real-time PCR (qRT-PCR) confirmed the interaction between circ0011446 and miR-27a-5p. Circ0011446 enhanced the expression of FAM49B mRNA and protein through post-transcriptional regulation. As a ceRNA, circ0011446 competitively binds miR-27a-5p, preventing miR-27a-5p from degrading FAM49B. In conclusion, our findings demonstrate that circ0011446 suppresses goat adipogenic differentiation of intramuscular preadipocytes by regulating the expression of the downstream target gene FAM49B through miR-27a-5p sequestration. This study provides a reference for goat meat quality or livestock breeding.

摘要

肌内脂肪(IMF),即大理石花纹,是山羊肉品质的关键指标。非编码RNA通过调控参与其合成、降解和运输的基因,在脊椎动物IMF的形成和沉积中发挥关键作用。竞争性内源RNA(ceRNA)假说将环状RNA(circRNA)鉴定为微小RNA(miRNA)的天然“海绵”。然而,circRNA在山羊IMF中的精确机制仍知之甚少。在本研究中,我们利用现有的测序数据构建了一个与山羊肌内脂肪生成和脂肪沉积相关的ceRNA调控网络。我们的目标是阐明序列相似性家族49成员B(FAM49B)的转录后调控机制。在功能上,发现FAM49B可抑制肌内前体脂肪细胞的分化,并直接与miR-27a-5p相互作用。在机制上,双荧光素酶报告基因检测和定量实时PCR(qRT-PCR)证实了circ0011446与miR-27a-5p之间的相互作用。Circ0011446通过转录后调控增强了FAM49B mRNA和蛋白的表达。作为一种ceRNA,circ0011446竞争性结合miR-27a-5p,阻止miR-27a-5p降解FAM49B。总之,我们的研究结果表明,circ0011446通过miR-27a-5p螯合调控下游靶基因FAM49B的表达,从而抑制山羊肌内前体脂肪细胞的成脂分化。本研究为山羊肉品质或家畜育种提供了参考。

https://cdn.ncbi.nlm.nih.gov/pmc/blobs/7eca/11900246/d9dedd50d6f8/ijms-26-02294-g001.jpg

文献AI研究员

20分钟写一篇综述,助力文献阅读效率提升50倍。

立即体验

用中文搜PubMed

大模型驱动的PubMed中文搜索引擎

马上搜索

文档翻译

学术文献翻译模型,支持多种主流文档格式。

立即体验