Suppr超能文献

多倍体染色体复制与蓝细菌细胞大小和生长的协调。

Coordination of Polyploid Chromosome Replication with Cell Size and Growth in a Cyanobacterium.

机构信息

Department of Cell Genetics, National Institute of Genetics, Mishima, Shizuoka, Japan

Department of Bioscience, Tokyo University of Agriculture, Tokyo, Japan.

出版信息

mBio. 2019 Apr 23;10(2):e00510-19. doi: 10.1128/mBio.00510-19.

Abstract

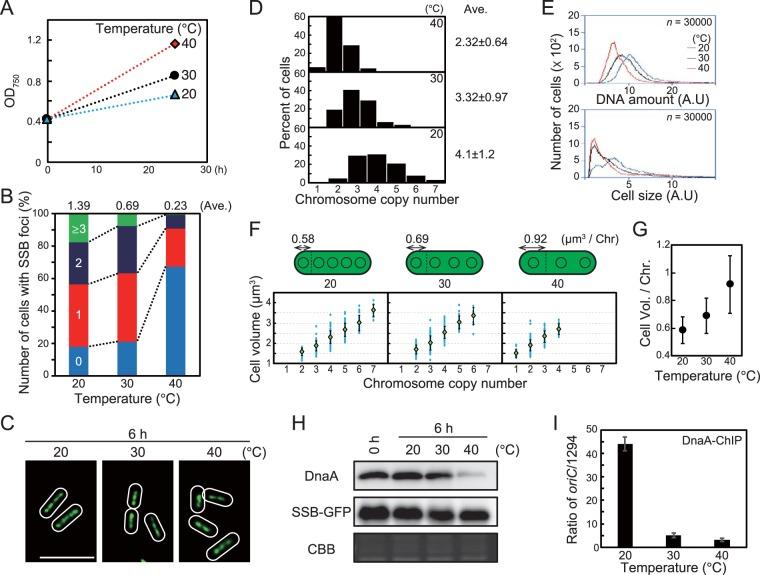
Homologous chromosome number (ploidy) has diversified among bacteria, archaea, and eukaryotes over evolution. In bacteria, model organisms such as possess a single chromosome encoding the entire genome during slow growth. In contrast, other bacteria, including cyanobacteria, maintain multiple copies of individual chromosomes (polyploid). Although a correlation between ploidy level and cell size has been observed in bacteria and eukaryotes, it is poorly understood how replication of multicopy chromosomes is regulated and how ploidy level is adjusted to cell size. In addition, the advantages conferred by polyploidy are largely unknown. Here we show that only one or a few multicopy chromosomes are replicated at once in the cyanobacterium and that this restriction depends on regulation of DnaA activity. Inhibiting the DnaA intrinsic ATPase activity in increased the number of replicating chromosomes and chromosome number per cell but did not affect cell growth. In contrast, when cell growth rate was increased or decreased, DnaA level, DnaA activity, and the number of replicating chromosomes also increased or decreased in parallel, resulting in nearly constant chromosome copy number per unit of cell volume at constant temperature. When chromosome copy number was increased by inhibition of DnaA ATPase activity or reduced culture temperature, cells exhibited greater resistance to UV light. Thus, it is suggested that the stepwise replication of the genome enables cyanobacteria to maintain nearly constant gene copy number per unit of cell volume and that multicopy chromosomes function as backup genetic information to compensate for genomic damage. Polyploidy has evolved many times across the kingdom of life. The relationship between cell growth and chromosome replication in bacteria has been studied extensively in monoploid model organisms such as but not in polyploid organisms. Our study of the polyploid cyanobacterium demonstrates that replicating chromosome number is restricted and regulated by DnaA to maintain a relatively stable gene copy number/cell volume ratio during cell growth. In addition, our results suggest that polyploidy confers resistance to UV, which damages DNA. This compensatory polyploidy is likely necessitated by photosynthesis, which requires sunlight and generates damaging reactive oxygen species, and may also explain how polyploid bacteria can adapt to extreme environments with high risk of DNA damage.

摘要

同源染色体数目(ploidy)在进化过程中在细菌、古菌和真核生物中多样化。在细菌中,模型生物如 在缓慢生长时仅拥有一条编码整个基因组的染色体。相比之下,其他细菌,包括蓝细菌,维持单个染色体的多个拷贝(多倍体)。虽然在细菌和真核生物中已经观察到ploidy 水平与细胞大小之间存在相关性,但人们对多拷贝染色体的复制如何受到调控以及ploidy 水平如何适应细胞大小知之甚少。此外,多倍体带来的优势在很大程度上尚不清楚。在这里,我们表明,在蓝细菌 中,一次仅复制一个或几个多拷贝染色体,并且这种限制取决于 DnaA 活性的调节。在 中抑制 DnaA 内在 ATP 酶活性会增加复制染色体的数量和每个细胞的染色体数量,但不会影响细胞生长。相比之下,当细胞生长速度增加或减少时,DnaA 水平、DnaA 活性和复制染色体的数量也会平行增加或减少,从而在恒定温度下使单位细胞体积的染色体拷贝数几乎保持恒定。当通过抑制 DnaA ATP 酶活性或降低培养温度增加染色体拷贝数时,细胞对紫外线的抵抗力增强。因此,有人认为基因组的逐步复制使蓝细菌能够维持单位细胞体积的基因拷贝数几乎恒定,并且多拷贝染色体作为备份遗传信息来补偿基因组损伤。多倍体已经在生命王国中多次进化。在单倍体模型生物(如 )中已经广泛研究了细菌中细胞生长和染色体复制之间的关系,但在多倍体生物中尚未研究。我们对多倍体蓝细菌 的研究表明,复制染色体的数量受到 DnaA 的限制和调节,以在细胞生长过程中维持相对稳定的基因拷贝数/细胞体积比。此外,我们的结果表明,多倍体赋予了对紫外线的抗性,紫外线会破坏 DNA。这种补偿性多倍体可能是光合作用所必需的,光合作用需要阳光并产生有害的活性氧物种,也可能解释了多倍体细菌如何适应具有高 DNA 损伤风险的极端环境。

https://cdn.ncbi.nlm.nih.gov/pmc/blobs/cb05/6478999/9c4533b0a911/mBio.00510-19-f0001.jpg

文献AI研究员

20分钟写一篇综述,助力文献阅读效率提升50倍。

立即体验

用中文搜PubMed

大模型驱动的PubMed中文搜索引擎

马上搜索

文档翻译

学术文献翻译模型,支持多种主流文档格式。

立即体验