Suppr超能文献

溶瘤单纯疱疹病毒与PI3K抑制剂BKM120协同作用以促进对前列腺癌干细胞样细胞的杀伤

Oncolytic Herpes Simplex Virus and PI3K Inhibitor BKM120 Synergize to Promote Killing of Prostate Cancer Stem-like Cells.

作者信息

Wang Lei, Ning Jianfang, Wakimoto Hiroaki, Wu Shulin, Wu Chin-Lee, Humphrey Melissa R, Rabkin Samuel D, Martuza Robert L

机构信息

Brain Tumor Research Center, Department of Neurosurgery, Massachusetts General Hospital and Harvard Medical School, Boston, MA 02114, USA.

Department of Radiation and Medical Oncology, Zhongnan Hospital of Wuhan University, Wuhan 430071, China.

出版信息

Mol Ther Oncolytics. 2019 Mar 29;13:58-66. doi: 10.1016/j.omto.2019.03.008. eCollection 2019 Jun 28.

Abstract

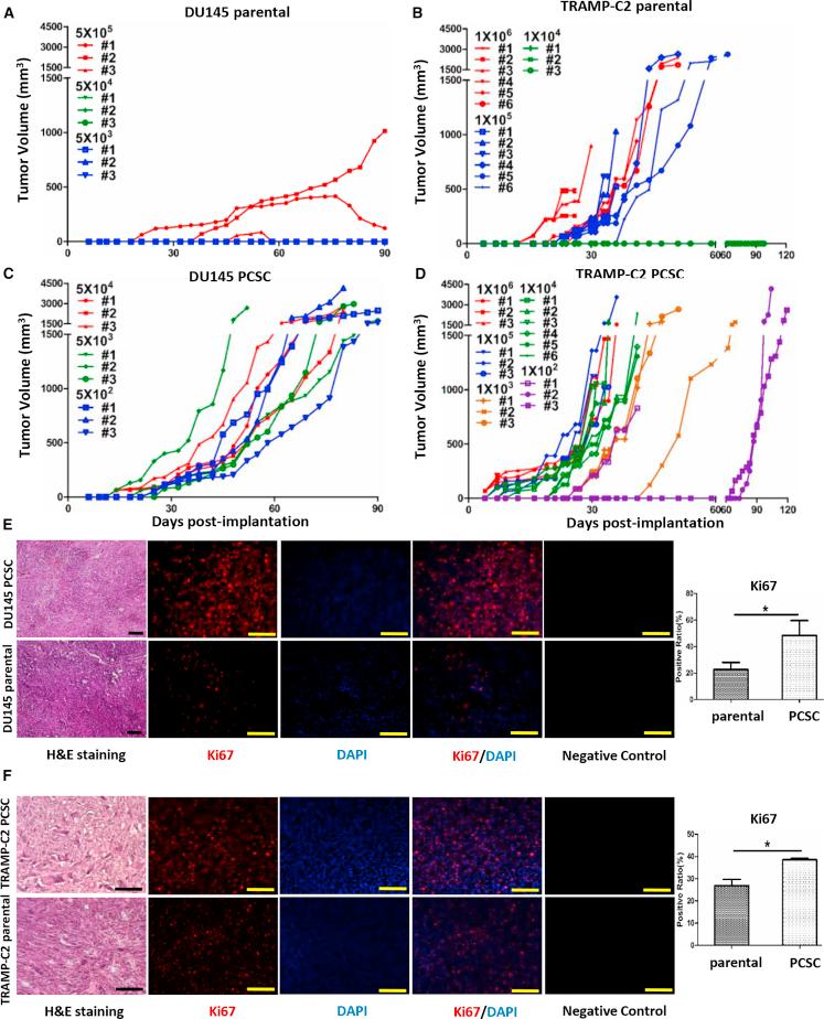
Novel therapies to override chemo-radiation resistance in prostate cancer (PCa) are needed. Prostate cancer sphere-forming cells (PCSCs) (also termed prostate cancer stem-like cells) likely participate in tumor progression and recurrence, and they are important therapeutic targets. We established PCSC-enriched spheres by culturing human (DU145) and murine (TRAMP-C2) PCa cells in growth factor-defined serum-free medium, and we characterized stem-like properties of clonogenicity and tumorigenicity. The efficacy of two different oncolytic herpes simplex viruses (oHSVs) (G47Δ and MG18L) in PCSCs was tested alone and in combination with radiation; chemotherapy; and inhibitors of phosphoinositide 3-kinase (PI3K), Wnt, and NOTCH ; and, G47Δ was tested with the PI3K inhibitor BKM120 in a PCSC-derived tumor model . PCSCs were more tumorigenic than serum-cultured parental cells. Human and murine PCSCs were sensitive to oHSV and BKM120 killing , while the combination was synergistic. oHSV combined with radiation, docetaxel, Wnt, or NOTCH inhibitors was not. In athymic mice bearing DU145 PCSC-derived tumors, the combination of intra-tumoral G47Δ and systemic BKM120 induced complete regression of tumors in 2 of 7 animals, and it exhibited superior anti-tumor activity compared to either monotherapy alone, with no detectable toxicity. oHSV synergizes with BKM120 in killing PCSCs , and the combination markedly inhibits tumor growth, even inducing regression .

摘要

需要新的疗法来克服前列腺癌(PCa)的放化疗耐药性。前列腺癌成球细胞(PCSCs)(也称为前列腺癌干细胞样细胞)可能参与肿瘤进展和复发,是重要的治疗靶点。我们通过在生长因子限定的无血清培养基中培养人(DU145)和鼠(TRAMP-C2)PCa细胞,建立了富含PCSCs的细胞球,并对其克隆性和致瘤性等干细胞样特性进行了表征。测试了两种不同的溶瘤性单纯疱疹病毒(oHSVs)(G47Δ和MG18L)单独及与放疗、化疗、磷酸肌醇3激酶(PI3K)、Wnt和NOTCH抑制剂联合应用时对PCSCs的疗效,并且在PCSC来源的肿瘤模型中测试了G47Δ与PI3K抑制剂BKM120联合应用的效果。PCSCs比血清培养的亲代细胞更具致瘤性。人和鼠的PCSCs对oHSV和BKM120杀伤敏感,二者联合具有协同作用。oHSV与放疗、多西他赛、Wnt或NOTCH抑制剂联合则无协同作用。在携带DU145 PCSC来源肿瘤的无胸腺小鼠中,瘤内注射G47Δ与全身应用BKM120联合可使7只动物中的2只肿瘤完全消退,与单独使用任一单药疗法相比,其抗肿瘤活性更强,且未检测到毒性。oHSV与BKM120联合可协同杀伤PCSCs,显著抑制肿瘤生长,甚至可诱导肿瘤消退。

https://cdn.ncbi.nlm.nih.gov/pmc/blobs/ffc1/6468160/28eab4faa02b/gr1.jpg

文献AI研究员

20分钟写一篇综述,助力文献阅读效率提升50倍。

立即体验

用中文搜PubMed

大模型驱动的PubMed中文搜索引擎

马上搜索

文档翻译

学术文献翻译模型,支持多种主流文档格式。

立即体验