Suppr超能文献

与神经精神功能相关的非编码基因组区域的靶向高分辨率RNA测序

Targeted, High-Resolution RNA Sequencing of Non-coding Genomic Regions Associated With Neuropsychiatric Functions.

作者信息

Hardwick Simon A, Bassett Samuel D, Kaczorowski Dominik, Blackburn James, Barton Kirston, Bartonicek Nenad, Carswell Shaun L, Tilgner Hagen U, Loy Clement, Halliday Glenda, Mercer Tim R, Smith Martin A, Mattick John S

机构信息

Genomics and Epigenetics Division, Garvan Institute of Medical Research, Darlinghurst, NSW, Australia.

Faculty of Medicine, University of New South Wales Sydney, Kensington, NSW, Australia.

出版信息

Front Genet. 2019 Apr 12;10:309. doi: 10.3389/fgene.2019.00309. eCollection 2019.

Abstract

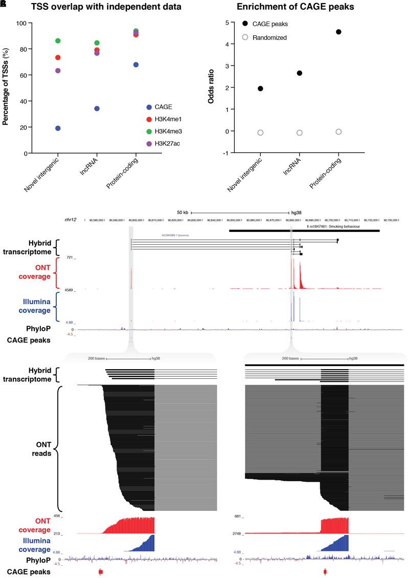
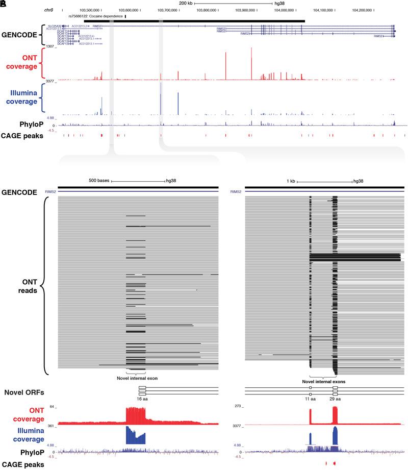
The human brain is one of the last frontiers of biomedical research. Genome-wide association studies (GWAS) have succeeded in identifying thousands of haplotype blocks associated with a range of neuropsychiatric traits, including disorders such as schizophrenia, Alzheimer's and Parkinson's disease. However, the majority of single nucleotide polymorphisms (SNPs) that mark these haplotype blocks fall within non-coding regions of the genome, hindering their functional validation. While some of these GWAS loci may contain acting regulatory DNA elements such as enhancers, we hypothesized that many are also transcribed into non-coding RNAs that are missing from publicly available transcriptome annotations. Here, we use targeted RNA capture ('RNA CaptureSeq') in combination with nanopore long-read cDNA sequencing to transcriptionally profile 1,023 haplotype blocks across the genome containing non-coding GWAS SNPs associated with neuropsychiatric traits, using post-mortem human brain tissue from three neurologically healthy donors. We find that the majority (62%) of targeted haplotype blocks, including 13% of intergenic blocks, are transcribed into novel, multi-exonic RNAs, most of which are not yet recorded in GENCODE annotations. We validated our findings with short-read RNA-seq, providing orthogonal confirmation of novel splice junctions and enabling a quantitative assessment of the long-read assemblies. Many novel transcripts are supported by independent evidence of transcription including cap analysis of gene expression (CAGE) data and epigenetic marks, and some show signs of potential functional roles. We present these transcriptomes as a preliminary atlas of non-coding transcription in human brain that can be used to connect neurological phenotypes with gene expression.

摘要

人类大脑是生物医学研究的最后前沿领域之一。全基因组关联研究(GWAS)已成功识别出数千个与一系列神经精神性状相关的单倍型模块,这些性状包括精神分裂症、阿尔茨海默病和帕金森病等疾病。然而,标记这些单倍型模块的大多数单核苷酸多态性(SNP)位于基因组的非编码区域,这阻碍了它们的功能验证。虽然这些GWAS位点中的一些可能包含起作用的调控DNA元件,如增强子,但我们推测许多位点也被转录为公开可用转录组注释中缺失的非编码RNA。在这里,我们使用靶向RNA捕获(“RNA CaptureSeq”)结合纳米孔长读长cDNA测序,对来自三名神经健康供体的死后人类脑组织中,全基因组范围内包含与神经精神性状相关的非编码GWAS SNP的1023个单倍型模块进行转录谱分析。我们发现,大多数(62%)靶向单倍型模块,包括13%的基因间模块,被转录为新的、多外显子RNA,其中大多数尚未记录在GENCODE注释中。我们用短读长RNA测序验证了我们的发现,为新的剪接连接提供了正交确认,并能够对长读长组装进行定量评估。许多新转录本得到了包括基因表达帽分析(CAGE)数据和表观遗传标记在内的转录独立证据的支持,一些还显示出潜在功能作用的迹象。我们将这些转录组作为人类大脑非编码转录的初步图谱呈现出来,可用于将神经学表型与基因表达联系起来。

https://cdn.ncbi.nlm.nih.gov/pmc/blobs/41f3/6473190/509ca7c3524a/fgene-10-00309-g001.jpg

文献AI研究员

20分钟写一篇综述,助力文献阅读效率提升50倍。

立即体验

用中文搜PubMed

大模型驱动的PubMed中文搜索引擎

马上搜索

文档翻译

学术文献翻译模型,支持多种主流文档格式。

立即体验