Suppr超能文献

miR-1915-3p 在胃癌的发展中抑制 Bcl-2 的表达。

miR-1915-3p inhibits Bcl-2 expression in the development of gastric cancer.

机构信息

Department of Cell Biology, Capital Medical University, 10 You An Men Wai Street, Fengtai District, Beijing 100069, China.

Clinical Medical Research Center of the Affiliated Hospital, Inner Mongolia Medical University, 1 Tong Dao Street, Huimin District, Hohhot 010050, Inner Mongolia, China.

出版信息

Biosci Rep. 2019 May 15;39(5). doi: 10.1042/BSR20182321. Print 2019 May 31.

Abstract

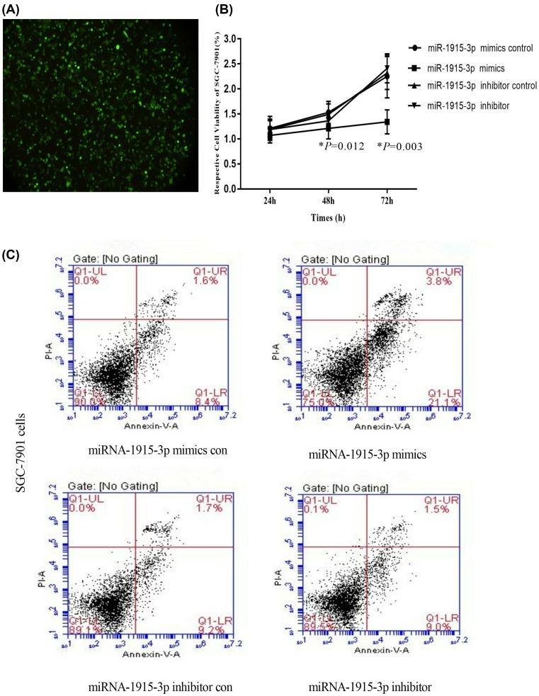
Many gene expressions changed during the development of gastric cancer, and non-coding RNAs including microRNAs (miRNAs) have been found to regulate cancer progression by participating in the process of tumor cell growth, migration, invasion and apoptosis. Our previous study has identified 29 miRNAs that are highly expressed in gastric cancer stem cells. One of these miRNAs, miR-1915-3p, has shown great potential as a diagnostic and prognostic biomarker for the cancers in liver, colon and thyroid, as well as in immune and kidney diseases. Herein, we found that miR-1915-3p exhibited low expression level in differentiated gastric cancer cell lines and gastric cancer tissues. It was found that the miR-1915-3p inhibited the growth of gastric cancer cells and thus promoted cell apoptosis. We discovered that the expressions of miR-1915-3p were significantly correlated to the lymph node metastasis and overall survival of patients with gastric cancer. Further study showed that there was a negative correlation between miR-1915-3p and Bcl-2 (B cell lymphoma/leukemia-2) expression, suggesting that Bcl-2 was a target gene of miR-1915-3p. Hence, miR-1915-3p possibly contributes to the development and progression of gastric cancer by inhibiting the anti-apoptotic protein Bcl-2. The finding provides a potential therapeutic strategy for gastric cancer.

摘要

许多基因表达在胃癌的发展过程中发生了改变,非编码 RNA(包括 microRNAs(miRNAs))已被发现通过参与肿瘤细胞生长、迁移、侵袭和凋亡过程来调节癌症进展。我们之前的研究已经确定了 29 种在胃癌干细胞中高表达的 miRNAs。其中一种 miRNA,miR-1915-3p,已显示出作为肝癌、结肠癌和甲状腺癌以及免疫和肾脏疾病的诊断和预后生物标志物的巨大潜力。在此,我们发现 miR-1915-3p 在分化的胃癌细胞系和胃癌组织中表达水平较低。研究发现,miR-1915-3p 抑制胃癌细胞的生长,从而促进细胞凋亡。我们发现 miR-1915-3p 的表达与胃癌患者的淋巴结转移和总生存率显著相关。进一步的研究表明,miR-1915-3p 与 Bcl-2(B 细胞淋巴瘤/白血病-2)表达呈负相关,提示 Bcl-2 是 miR-1915-3p 的靶基因。因此,miR-1915-3p 可能通过抑制抗凋亡蛋白 Bcl-2 促进胃癌的发展和进展。这一发现为胃癌提供了一种潜在的治疗策略。

https://cdn.ncbi.nlm.nih.gov/pmc/blobs/227b/6522727/828ebbbfa608/bsr-39-bsr20182321-g1.jpg

文献AI研究员

20分钟写一篇综述,助力文献阅读效率提升50倍。

立即体验

用中文搜PubMed

大模型驱动的PubMed中文搜索引擎

马上搜索

文档翻译

学术文献翻译模型,支持多种主流文档格式。

立即体验