Suppr超能文献

丙酮酸乙酯通过诱导血红素加氧酶-1直接减弱近端肾小管细胞中HMGB1的活性分泌。

Ethyl Pyruvate Directly Attenuates Active Secretion of HMGB1 in Proximal Tubular Cells via Induction of Heme Oxygenase-1.

作者信息

Seo Min Suk, Kim Hye Jung, Kim Hwajin, Park Sang Won

机构信息

Department of Pharmacology, Institute of Health Sciences, Gyeongsang National University College of Medicine, Jinju 52727, Korea.

Department of Internal Medicine, Samsung Changwon Hospital, Changwon 51353, Korea.

出版信息

J Clin Med. 2019 May 8;8(5):629. doi: 10.3390/jcm8050629.

Abstract

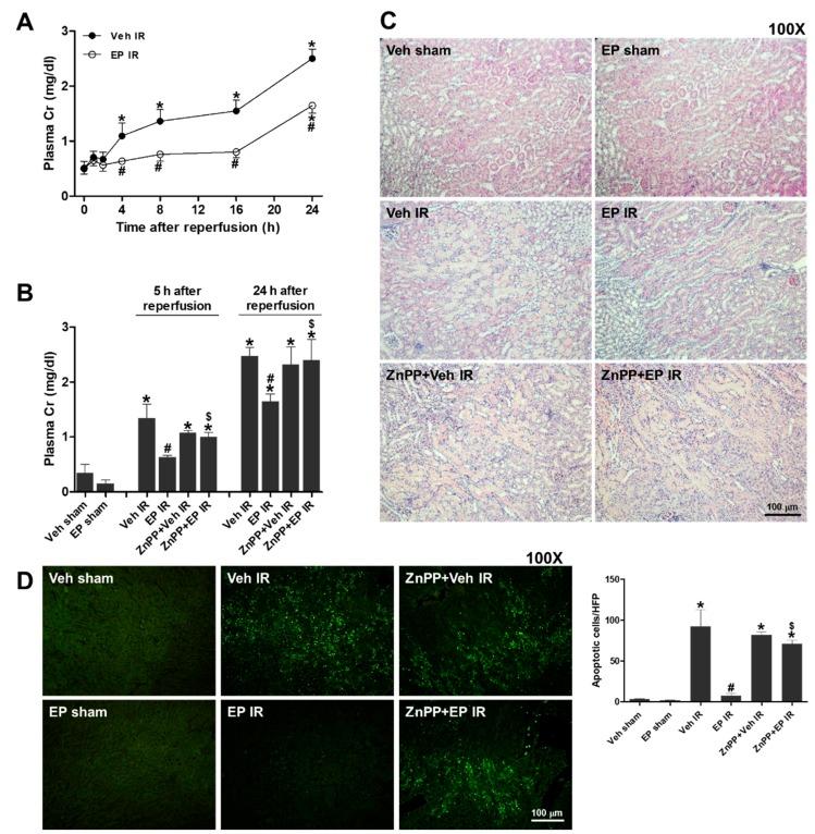
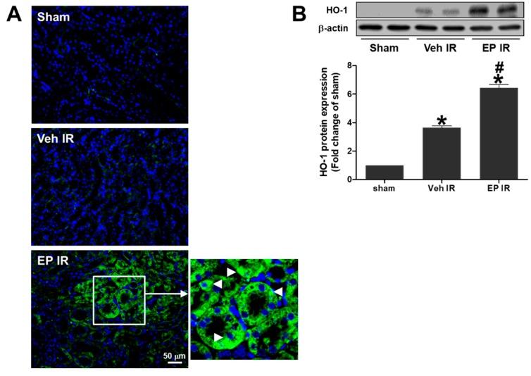
Renal ischemia reperfusion (IR) is a main cause of acute kidney injury leading to high morbidity and mortality during postoperative periods. This study investigated whether ethyl pyruvate (EP) protects the kidney against renal IR injury. Male C57BL/6 mice were treated with vehicle or EP (40 mg/kg) 1 h before ischemia and the plasma creatinine (Cr) levels and tubular damage were evaluated after reperfusion. EP attenuated the IR-induced plasma Cr levels, renal inflammation and apoptotic cell death, but the effect of EP was abolished by pretreating Zinc protoporphyrin (ZnPP), a heme oxygenase (HO)-1 inhibitor. HO-1 is a stress-induced protein and protects the kidney against IR injury. EP increased significantly HO-1 expression in the proximal tubular cells in vivo and HK-2 cells in vitro. Inhibition of PI3K/Akt pathway and knockdown of Nrf2 blocked HO-1 induction by EP. High mobility group box 1 (HMGB1) secretion was assessed as an early mediator of IR injury; plasma HMGB1 were significantly elevated as early as 2 h to 24 h after reperfusion and these were attenuated by EP, but the effect of EP was abolished by ZnPP. EP also reduced HMGB1 secretion stimulated by TNF-α in HK-2 cells, and the inhibition of PI3K/Akt and knockdown of HO-1 blocked the effect of EP. Conclusively, EP inhibits the active secretion of HMGB1 from proximal tubular cells during IR injury by inducing HO-1 via activation of PI3K/Akt and Nrf2 pathway.

摘要

肾缺血再灌注(IR)是急性肾损伤的主要原因,可导致术后高发病率和死亡率。本研究调查了丙酮酸乙酯(EP)是否能保护肾脏免受肾IR损伤。雄性C57BL/6小鼠在缺血前1小时接受载体或EP(40mg/kg)处理,并在再灌注后评估血浆肌酐(Cr)水平和肾小管损伤。EP减轻了IR诱导的血浆Cr水平、肾炎症和凋亡细胞死亡,但EP的作用被血红素加氧酶(HO)-1抑制剂锌原卟啉(ZnPP)预处理所消除。HO-1是一种应激诱导蛋白,可保护肾脏免受IR损伤。EP在体内近端肾小管细胞和体外HK-2细胞中显著增加HO-1表达。PI3K/Akt通路的抑制和Nrf2的敲低阻断了EP对HO-1的诱导。高迁移率族蛋白盒1(HMGB1)分泌被评估为IR损伤的早期介质;再灌注后2小时至24小时血浆HMGB1显著升高,而EP可使其减轻,但ZnPP消除了EP的作用。EP还减少了HK-2细胞中TNF-α刺激的HMGB1分泌,PI3K/Akt的抑制和HO-1的敲低阻断了EP的作用。总之,EP通过激活PI3K/Akt和Nrf2通路诱导HO-1,从而抑制IR损伤期间近端肾小管细胞中HMGB1的活性分泌。

https://cdn.ncbi.nlm.nih.gov/pmc/blobs/4566/6572201/6bc9ed930d0f/jcm-08-00629-g001.jpg

文献AI研究员

20分钟写一篇综述,助力文献阅读效率提升50倍。

立即体验

用中文搜PubMed

大模型驱动的PubMed中文搜索引擎

马上搜索

文档翻译

学术文献翻译模型,支持多种主流文档格式。

立即体验