Suppr超能文献

人巨细胞病毒蛋白 UL42 拮抗 cGAS/MITA 介导的先天抗病毒反应。

Human cytomegalovirus protein UL42 antagonizes cGAS/MITA-mediated innate antiviral response.

机构信息

Key Laboratory of Special Pathogens and Biosafety, Wuhan Institute of Virology, Chinese Academy of Sciences, Wuhan, China.

Medical Research Institute, School of Medicine, Wuhan University,Wuhan, China.

出版信息

PLoS Pathog. 2019 May 20;15(5):e1007691. doi: 10.1371/journal.ppat.1007691. eCollection 2019 May.

Abstract

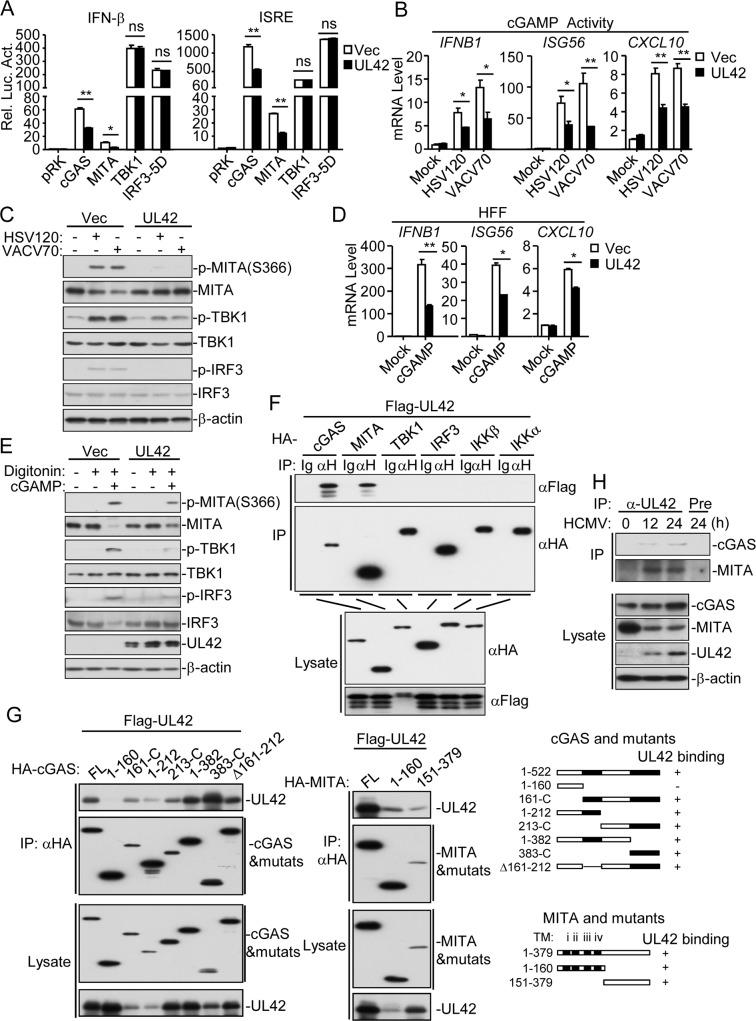
Cyclic GMP-AMP synthase (cGAS) senses viral DNA in the cytosol and then catalyzes synthesis of the second messenger cGAMP, which activates the ER-localized adaptor protein Mediator of IRF3 Activator (MITA) to initiate innate antiviral response. Human cytomegalovirus (HCMV) proteins can antagonize host immune responses to promote latent infection. Here, we identified HCMV UL42 as a negative regulator of cGAS/MITA-dependent antiviral response. UL42-deficiency enhances HCMV-induced production of type I interferons (IFNs) and downstream antiviral genes. Consistently, wild-type HCMV replicates more efficiently than UL42-deficient HCMV. UL42 interacts with both cGAS and MITA. UL42 inhibits DNA binding, oligomerization and enzymatic activity of cGAS. UL42 also impairs translocation of MITA from the ER to perinuclear punctate structures, which is required for MITA activation, by facilitating p62/LC3B-mediated degradation of translocon-associated protein β (TRAPβ). These results suggest that UL42 can antagonize innate immune response to HCMV by targeting the core components of viral DNA-triggered signaling pathways.

摘要

环鸟苷酸-腺苷酸合酶(cGAS)在细胞质中感知病毒 DNA,然后催化第二信使 cGAMP 的合成,cGAMP 激活内质网定位的干扰素调节因子 3 激活物(MITA)衔接蛋白,从而启动先天抗病毒反应。人巨细胞病毒(HCMV)蛋白可以拮抗宿主免疫反应,促进潜伏感染。在这里,我们鉴定出 HCMV UL42 是 cGAS/MITA 依赖性抗病毒反应的负调控因子。UL42 缺陷增强了 HCMV 诱导的 I 型干扰素(IFN)和下游抗病毒基因的产生。与 UL42 缺陷型 HCMV 相比,野生型 HCMV 的复制效率更高。UL42 与 cGAS 和 MITA 相互作用。UL42 抑制 cGAS 的 DNA 结合、寡聚化和酶活性。UL42 还通过促进衔接蛋白β(TRAPβ)的 p62/LC3B 介导的降解,阻碍 MITA 从内质网向核周点状结构的易位,从而破坏 MITA 的激活,这对于 MITA 的激活是必需的。这些结果表明,UL42 可以通过靶向病毒 DNA 触发的信号通路的核心组件来拮抗针对 HCMV 的先天免疫反应。

https://cdn.ncbi.nlm.nih.gov/pmc/blobs/33f8/6527189/be16686fe704/ppat.1007691.g001.jpg

文献AI研究员

20分钟写一篇综述,助力文献阅读效率提升50倍。

立即体验

用中文搜PubMed

大模型驱动的PubMed中文搜索引擎

马上搜索

文档翻译

学术文献翻译模型,支持多种主流文档格式。

立即体验