Suppr超能文献

仍有值得探索之处:噬菌体多样性和分类学的新见解。

Still Something to Discover: Novel Insights into Phage Diversity and Taxonomy.

机构信息

Leibniz Institute DSMZ⁻German Collection of Microorganisms and Cell Cultures, 38124 Braunschweig,Germany.

Quadram Institute Bioscience, Norwich Research Park, Colney Lane, Norwich NR4 7UQ, UK.

出版信息

Viruses. 2019 May 17;11(5):454. doi: 10.3390/v11050454.

Abstract

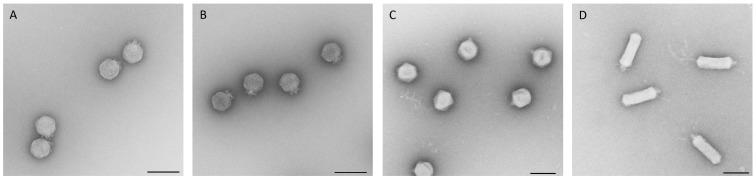
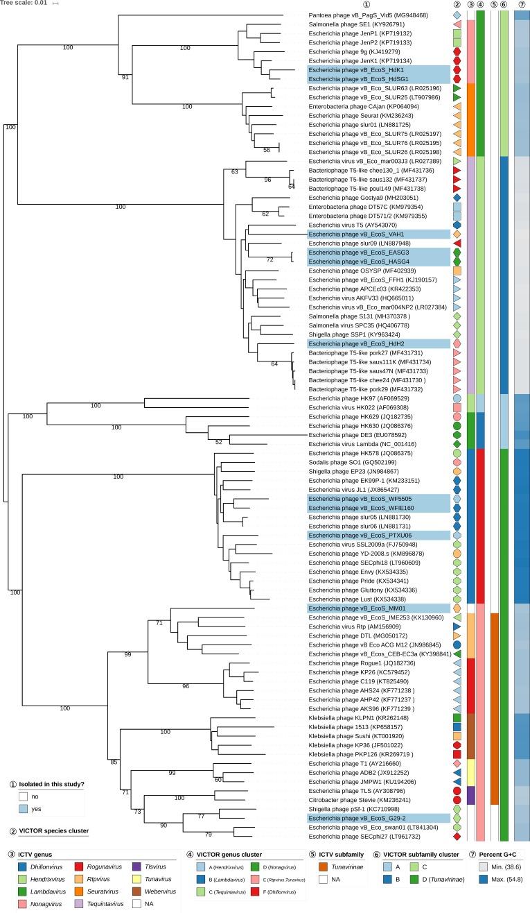
The aim of this study was to gain further insight into the diversity of Escherichia coli phagesfollowed by enhanced work on taxonomic issues in that field. Therefore, we present the genomiccharacterization and taxonomic classification of 50 bacteriophages against isolated fromvarious sources, such as manure or sewage. All phages were examined for their host range on a setof different strains, originating, e.g., from human diagnostic laboratories or poultry farms.Transmission electron microscopy revealed a diversity of morphotypes (70% Myo-, 22% Sipho-, and8% Podoviruses), and genome sequencing resulted in genomes sizes from ~44 to ~370 kb.Annotation and comparison with databases showed similarities in particular to T4- and T5-likephages, but also to less-known groups. Though various phages against are already describedin literature and databases, we still isolated phages that showed no or only few similarities to otherphages, namely phages Goslar, PTXU04, and KWBSE43-6. Genome-based phylogeny andclassification of the newly isolated phages using VICTOR resulted in the proposal of new generaand led to an enhanced taxonomic classification of phages.

摘要

本研究旨在深入了解大肠杆菌噬菌体的多样性,并在该领域的分类学问题上开展更多的工作。因此,我们介绍了从各种来源(如粪肥或污水)分离到的 50 株噬菌体的基因组特征和分类学分类。我们检查了所有噬菌体在一组不同的 菌株上的宿主范围,这些菌株来自人类诊断实验室或家禽养殖场等。透射电子显微镜揭示了多种形态类型(70% Myo-、22% Sipho-和 8% Podoviruses),基因组测序结果表明基因组大小约为 44 至 370kb。注释和与数据库的比较显示,特别是与 T4 和 T5 样噬菌体相似,但也与不太知名的噬菌体群相似。尽管文献和数据库中已经描述了针对 的各种噬菌体,但我们仍分离到与其他噬菌体几乎没有相似性或仅有少量相似性的噬菌体,即 Goslar、PTXU04 和 KWBSE43-6 噬菌体。基于基因组的系统发育分析和使用 VICTOR 对新分离噬菌体的分类,提出了新的属,并对 噬菌体进行了更精细的分类学分类。

https://cdn.ncbi.nlm.nih.gov/pmc/blobs/45e5/6563267/b96f22284822/viruses-11-00454-g001.jpg

文献AI研究员

20分钟写一篇综述,助力文献阅读效率提升50倍。

立即体验

用中文搜PubMed

大模型驱动的PubMed中文搜索引擎

马上搜索

文档翻译

学术文献翻译模型,支持多种主流文档格式。

立即体验