Suppr超能文献

一种新型长链非编码 RNA(lncRNA),命名为 lnc-ORA,通过 RNA-Seq 分析鉴定,其敲低通过调节 PI3K/AKT/mTOR 信号通路抑制脂肪生成。

A Novel lnc-RNA, Named lnc-ORA, Is Identified by RNA-Seq Analysis, and Its Knockdown Inhibits Adipogenesis by Regulating the PI3K/AKT/mTOR Signaling Pathway.

机构信息

Laboratory of Animal Fat Deposition and Muscle Development, Key Laboratory of Animal Genetics, Breeding and Reproduction of Shaanxi Province, College of Animal Science and Technology, Northwest A&F University, Yangling 712100, Shaanxi, China.

出版信息

Cells. 2019 May 18;8(5):477. doi: 10.3390/cells8050477.

Abstract

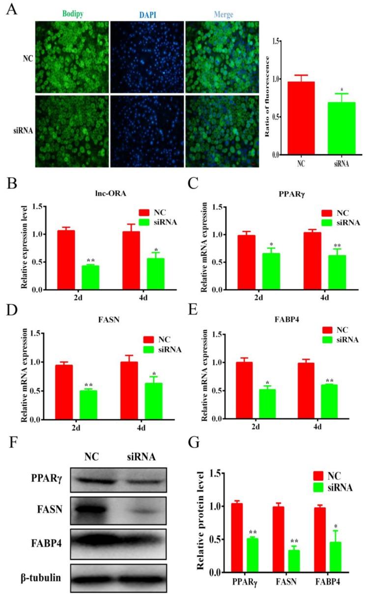
Obesity is closely associated with numerous adipogenic regulatory factors, including coding and non-coding genes. Long noncoding RNAs (lncRNAs) play a major role in adipogenesis. However, differential expression profiles of lncRNAs in inguinal white adipose tissue (iWAT) between wild-type (WT) and mice, as well as their roles in adipogenesis, are not well understood. Here, a total of 2809 lncRNAs were detected in the iWAT of WT and mice by RNA-Sequencing (RNA-Seq), including 248 novel lncRNAs. Of them, 46 lncRNAs were expressed differentially in WT and mice and were enriched in adipogenesis signaling pathways as determined by KEGG enrichment analysis, including the PI3K/AKT/mTOR and cytokine-cytokine receptor interaction signaling pathways. Furthermore, we focused on one novel lncRNA, which we named lnc-ORA (obesity-related lncRNA), which had a seven-fold higher expression in mice than in WT mice. Knockdown of lnc-ORA inhibited preadipocyte proliferation by decreasing the mRNA and protein expression levels of cell cycle markers. Interestingly, lnc-ORA knockdown inhibited adipocyte differentiation by regulating the PI3K/AKT/mTOR signaling pathway. In summary, these findings contribute to a better understanding of adipogenesis in relation to lncRNAs and provide novel potential therapeutic targets for obesity-related metabolic diseases.

摘要

肥胖与许多脂肪生成调节因子密切相关,包括编码和非编码基因。长链非编码 RNA(lncRNA)在脂肪生成中起主要作用。然而,野生型(WT)和 小鼠腹股沟白色脂肪组织(iWAT)之间 lncRNA 的差异表达谱及其在脂肪生成中的作用尚不清楚。在这里,通过 RNA 测序(RNA-Seq)在 WT 和 小鼠的 iWAT 中检测到了总共 2809 个 lncRNA,包括 248 个新的 lncRNA。其中,46 个 lncRNA在 WT 和 小鼠中的表达存在差异,并且通过 KEGG 富集分析富集在脂肪生成信号通路中,包括 PI3K/AKT/mTOR 和细胞因子-细胞因子受体相互作用信号通路。此外,我们专注于一个新的 lncRNA,我们将其命名为 lnc-ORA(肥胖相关 lncRNA),其在 小鼠中的表达是 WT 小鼠的七倍。lnc-ORA 的敲低通过降低细胞周期标志物的 mRNA 和蛋白表达水平抑制前脂肪细胞增殖。有趣的是,lnc-ORA 的敲低通过调节 PI3K/AKT/mTOR 信号通路抑制脂肪细胞分化。总之,这些发现有助于更好地理解与 lncRNA 相关的脂肪生成,并为肥胖相关代谢疾病提供新的潜在治疗靶点。

https://cdn.ncbi.nlm.nih.gov/pmc/blobs/e66e/6562744/de4af0931ea9/cells-08-00477-g001.jpg

文献AI研究员

20分钟写一篇综述,助力文献阅读效率提升50倍。

立即体验

用中文搜PubMed

大模型驱动的PubMed中文搜索引擎

马上搜索

文档翻译

学术文献翻译模型,支持多种主流文档格式。

立即体验