Suppr超能文献

丛枝菌根共生失调对 Lotus japonicus 真菌微生物组的建立有一致但微小的影响。

Dysfunction in the arbuscular mycorrhizal symbiosis has consistent but small effects on the establishment of the fungal microbiota in Lotus japonicus.

机构信息

Botanical Institute, Cologne Biocenter, University of Cologne, 50674, Cologne, Germany.

Cluster of Excellence on Plant Sciences (CEPLAS), University of Cologne, 50674, Cologne, Germany.

出版信息

New Phytol. 2019 Oct;224(1):409-420. doi: 10.1111/nph.15958. Epub 2019 Jul 2.

Abstract

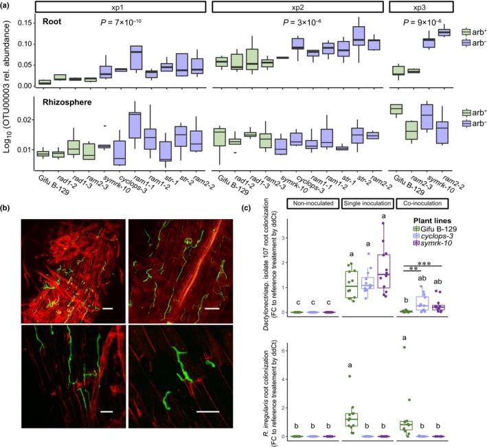
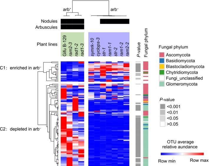
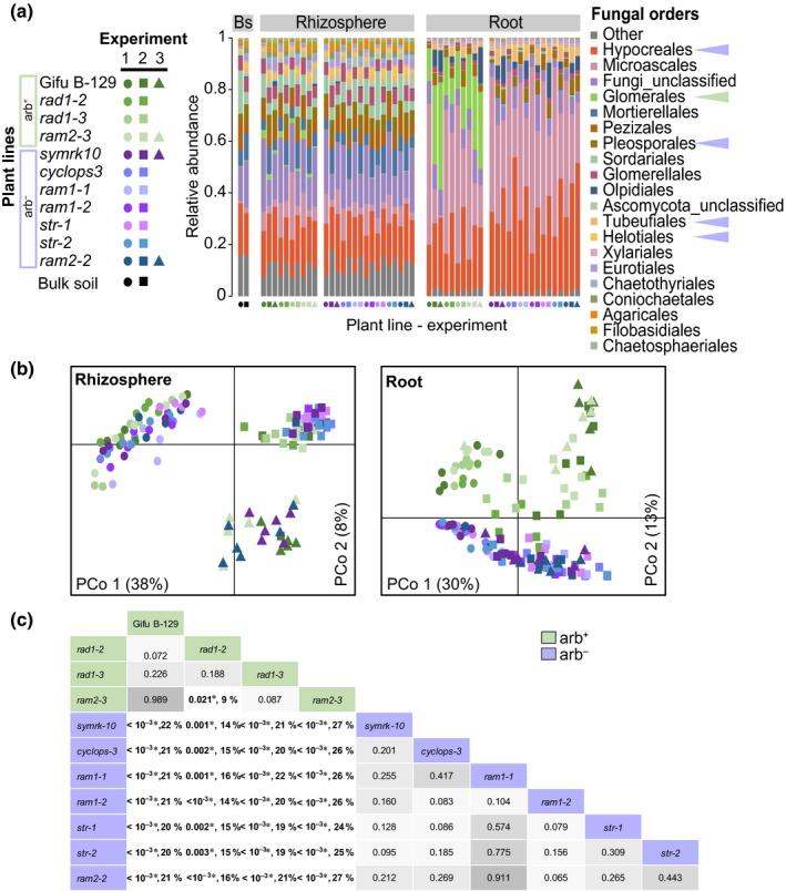
Most land plants establish mutualistic interactions with arbuscular mycorrhizal (AM) fungi. Intracellular accommodation of AM fungal symbionts remodels important host traits like root morphology and nutrient acquisition. How mycorrhizal colonization impacts plant microbiota is unclear. To understand the impact of AM symbiosis on fungal microbiota, ten Lotus japonicus mutants impaired at different stages of AM formation were grown in non-sterile natural soil and their root-associated fungal communities were studied. Plant mutants lacking the capacity to form mature arbuscules (arb ) exhibited limited growth performance associated with altered phosphorus (P) acquisition and reduction-oxidation (redox) processes. Furthermore, arb plants assembled moderately but consistently different root-associated fungal microbiota, characterized by the depletion of Glomeromycota and the concomitant enrichment of Ascomycota, including Dactylonectria torresensis. Single and co-inoculation experiments showed a strong reduction of root colonization by D. torresensis in the presence of AM fungus Rhizophagus irregularis, particularly in arbuscule-forming plants. Our results suggest that impairment of central symbiotic functions in AM host plants leads to specific changes in root microbiomes and in tripartite interactions between the host plant, AM and non-AM fungi. This lays the foundation for mechanistic studies on microbe-microbe and microbe-host interactions in AM symbiosis of the model L. japonicus.

摘要

大多数陆地植物与丛枝菌根(AM)真菌建立互利共生关系。丛枝菌根共生体的细胞内容纳会重塑宿主的重要特征,如根系形态和养分获取。丛枝菌根定殖如何影响植物微生物群尚不清楚。为了了解 AM 共生对真菌微生物群的影响,我们在非无菌自然土壤中种植了十个在 AM 形成的不同阶段受到损伤的 Lotus japonicus 突变体,并研究了它们的根相关真菌群落。缺乏形成成熟丛枝(arb)能力的植物突变体表现出有限的生长性能,与改变磷(P)获取和氧化还原(redox)过程有关。此外,arb 植物组装了适度但一致的不同根相关真菌微生物群,其特征是 Glomeromycota 的消耗和子囊菌门的同时富集,包括 Dactylonectria torresensis。单接种和共接种实验表明,在 AM 真菌 Rhizophagus irregularis 的存在下,D. torresensis 对根的定殖强烈减少,特别是在形成丛枝的植物中。我们的结果表明,AM 宿主植物中中央共生功能的损伤会导致根微生物群和宿主植物、AM 和非 AM 真菌之间的三分体相互作用发生特定变化。这为模型 L. japonicus 的 AM 共生中微生物-微生物和微生物-宿主相互作用的机制研究奠定了基础。

https://cdn.ncbi.nlm.nih.gov/pmc/blobs/63bd/6773208/a016891d22ba/NPH-224-409-g001.jpg

文献AI研究员

20分钟写一篇综述,助力文献阅读效率提升50倍。

立即体验

用中文搜PubMed

大模型驱动的PubMed中文搜索引擎

马上搜索

文档翻译

学术文献翻译模型,支持多种主流文档格式。

立即体验