Suppr超能文献

髓源性细胞衍生的 HB-EGF 驱动胰腺炎后的组织修复。

Myeloid Cell-Derived HB-EGF Drives Tissue Recovery After Pancreatitis.

机构信息

Department of Molecular and Integrative Physiology, University of Michigan, Ann Arbor, Michigan.

Department of Gastroenterology, The Second Xiangya Hospital, Central South University, China.

出版信息

Cell Mol Gastroenterol Hepatol. 2019;8(2):173-192. doi: 10.1016/j.jcmgh.2019.05.006. Epub 2019 May 21.

Abstract

BACKGROUND & AIMS: Pancreatitis is a major cause of morbidity and mortality and is a risk factor for pancreatic tumorigenesis. Upon tissue damage, an inflammatory response, made up largely of macrophages, provides multiple growth factors that promote repair. Here, we examine the molecular pathways initiated by macrophages to promote pancreas recovery from pancreatitis.

METHODS

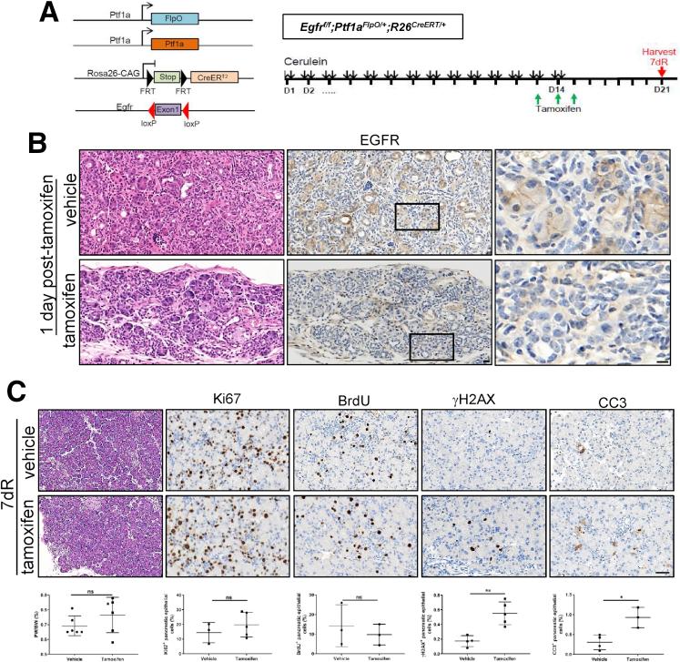
To induce organ damage, mice were subjected to cerulein-induced experimental pancreatitis and analyzed at various times of recovery. CD11b-DTR mice were used to deplete myeloid cells. Hbegf;LysM-Cre mice were used to ablate myeloid cell-derived heparin-binding epidermal growth factor (EGF)-like growth factor (HB-EGF). To ablate EGFR specifically during recovery, pancreatitis was induced in Egfr;Ptf1a;FSF-Rosa26 mice followed by tamoxifen treatment.

RESULTS

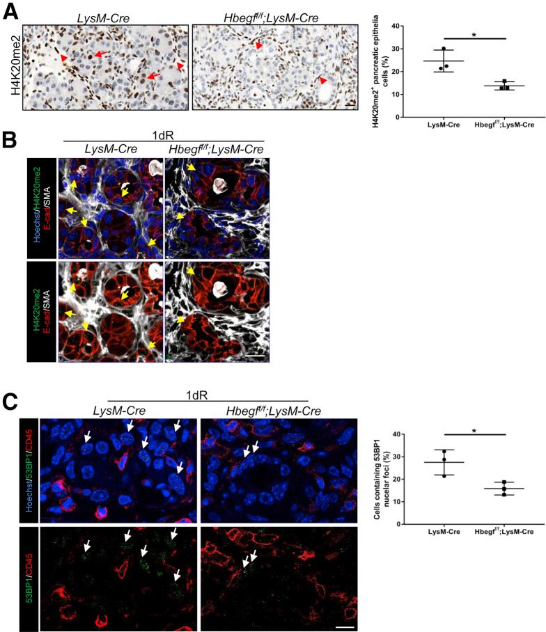
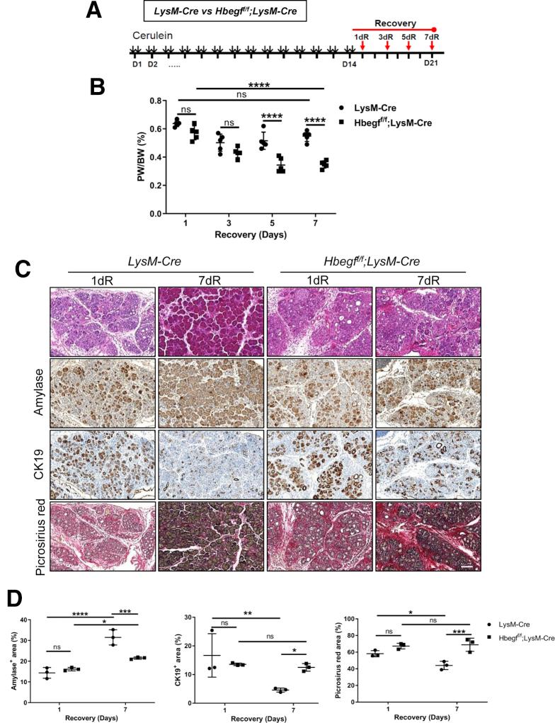
Macrophages infiltrating the pancreas in experimental pancreatitis make high levels of HB-EGF. Both depletion of myeloid cells and ablation of myeloid cell HB-EGF delayed recovery from experimental pancreatitis, resulting from a decrease in cell proliferation and an increase in apoptosis. Mechanistically, ablation of myeloid cell HB-EGF impaired epithelial cell DNA repair, ultimately leading to cell death. Soluble HB-EGF induced EGFR nuclear translocation and methylation of histone H4, facilitating resolution of DNA damage in pancreatic acinar cells in vitro. Consistent with its role as the primary receptor of HB-EGF, in vivo ablation of EGFR from pancreatic epithelium during recovery from pancreatitis resulted in accumulation of DNA damage.

CONCLUSIONS

By using novel conditional knockout mouse models, we determined that HB-EGF derived exclusively from myeloid cells induces epithelial cell proliferation and EGFR-dependent DNA repair, facilitating pancreas healing after injury.

摘要

背景与目的

胰腺炎是发病率和死亡率的主要原因,也是胰腺肿瘤发生的危险因素。在组织损伤时,主要由巨噬细胞组成的炎症反应提供多种促进修复的生长因子。在这里,我们研究了巨噬细胞启动的分子途径,以促进胰腺炎后胰腺的恢复。

方法

为了诱导器官损伤,将小鼠置于鹅脱氧胆酸诱导的实验性胰腺炎中,并在不同的恢复时间进行分析。使用 CD11b-DTR 小鼠耗尽髓样细胞。使用 Hbegf;LysM-Cre 小鼠消除髓样细胞衍生的肝素结合表皮生长因子(EGF)样生长因子(HB-EGF)。为了在恢复期间特异性地消除 EGFR,在 Egfr;Ptf1a;FSF-Rosa26 小鼠中诱导胰腺炎,然后进行他莫昔芬治疗。

结果

在实验性胰腺炎中浸润胰腺的巨噬细胞产生高水平的 HB-EGF。髓样细胞耗竭和髓样细胞 HB-EGF 消除均延迟了实验性胰腺炎的恢复,这是由于细胞增殖减少和细胞凋亡增加所致。从机制上讲,髓样细胞 HB-EGF 的消除损害了上皮细胞的 DNA 修复,最终导致胰腺腺泡细胞死亡。可溶性 HB-EGF 诱导 EGFR 核转位和组蛋白 H4 的甲基化,有助于体外胰腺腺泡细胞中 DNA 损伤的解决。与它作为 HB-EGF 的主要受体的作用一致,在胰腺炎恢复期间从胰腺上皮细胞中特异性消除 EGFR 导致 DNA 损伤的积累。

结论

通过使用新型条件性敲除小鼠模型,我们确定仅从髓样细胞衍生的 HB-EGF 诱导上皮细胞增殖和 EGFR 依赖性 DNA 修复,促进受伤后胰腺的愈合。

https://cdn.ncbi.nlm.nih.gov/pmc/blobs/4788/6661420/96060f04809f/fx1.jpg

文献AI研究员

20分钟写一篇综述,助力文献阅读效率提升50倍。

立即体验

用中文搜PubMed

大模型驱动的PubMed中文搜索引擎

马上搜索

文档翻译

学术文献翻译模型,支持多种主流文档格式。

立即体验