Suppr超能文献

高危神经母细胞瘤的纵向单细胞多组学图谱揭示了化疗诱导的肿瘤微环境重塑。

Longitudinal single-cell multiomic atlas of high-risk neuroblastoma reveals chemotherapy-induced tumor microenvironment rewiring.

作者信息

Yu Wenbao, Biyik-Sit Rumeysa, Uzun Yasin, Chen Chia-Hui, Thadi Anusha, Sussman Jonathan H, Pang Minxing, Wu Chi-Yun, Grossmann Liron D, Gao Peng, Wu David W, Yousey Aliza, Zhang Mei, Turn Christina S, Zhang Zhan, Bandyopadhyay Shovik, Huang Jeffrey, Patel Tasleema, Chen Changya, Martinez Daniel, Surrey Lea F, Hogarty Michael D, Bernt Kathrin, Zhang Nancy R, Maris John M, Tan Kai

机构信息

Center for Childhood Cancer Research, Children's Hospital of Philadelphia, Philadelphia, PA, USA.

Department of Pediatrics, University of Pennsylvania Perelman School of Medicine, Philadelphia, PA, USA.

出版信息

Nat Genet. 2025 May;57(5):1142-1154. doi: 10.1038/s41588-025-02158-6. Epub 2025 Apr 14.

Abstract

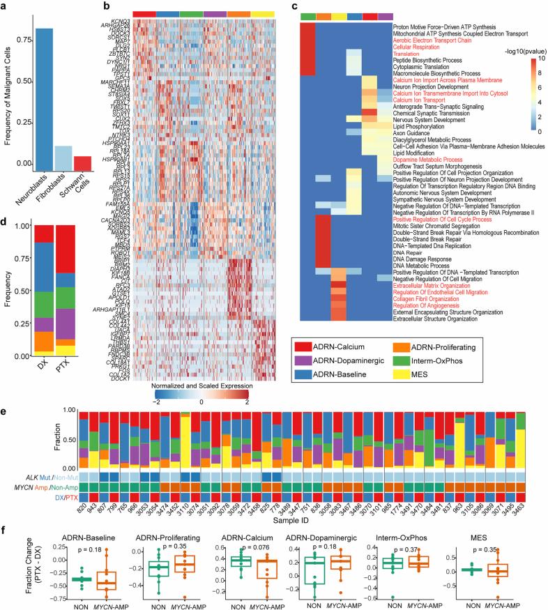
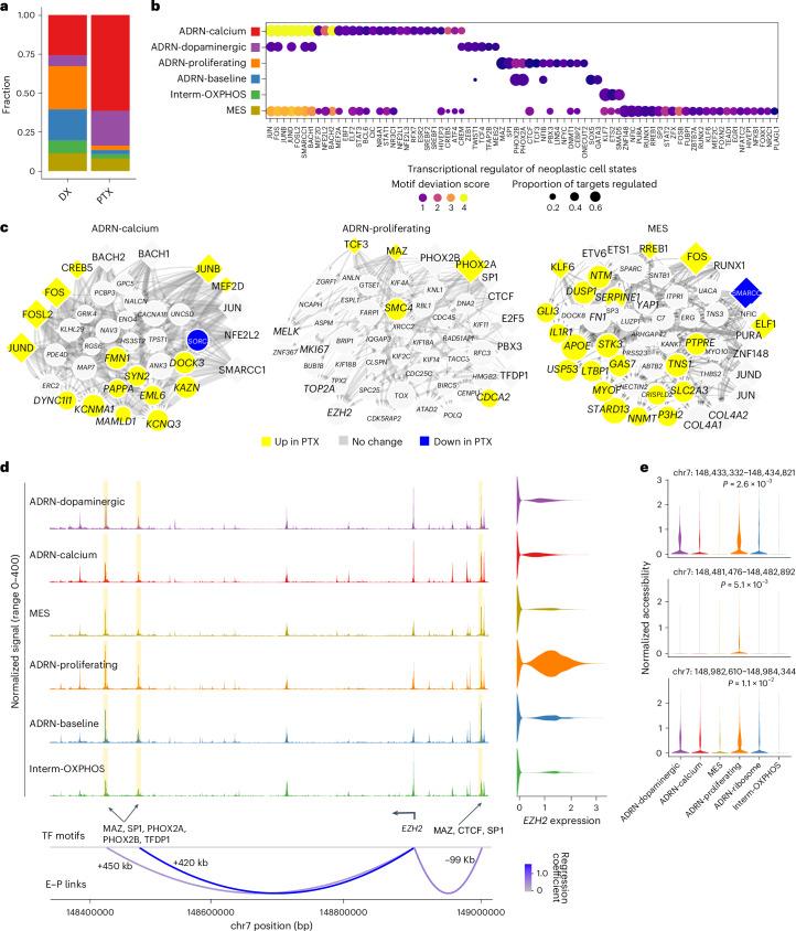
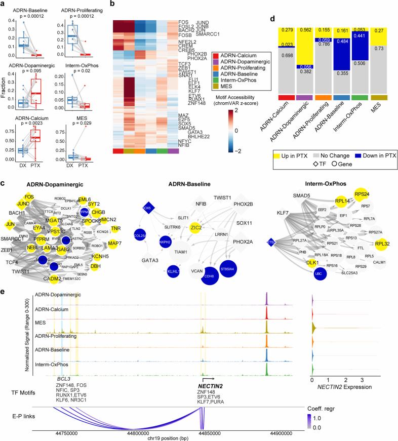
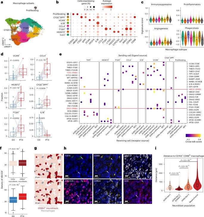
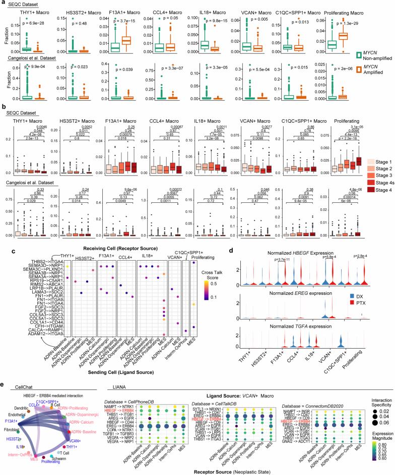
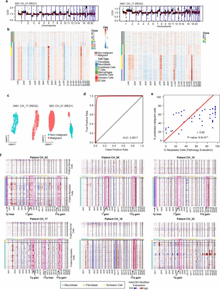
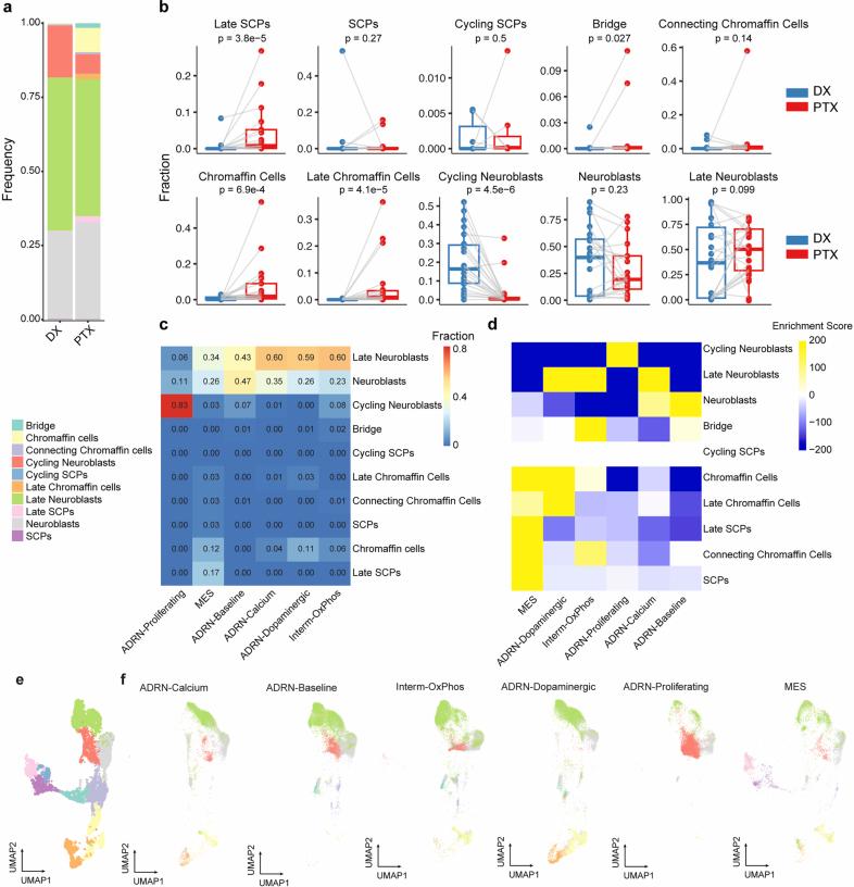
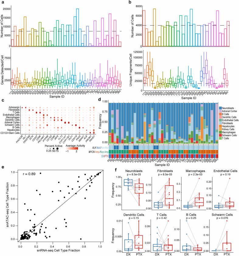
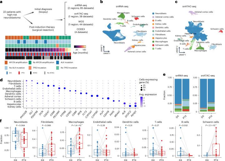
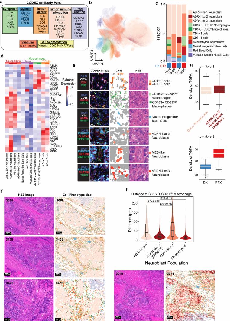
High-risk neuroblastoma, a leading cause of pediatric cancer mortality, exhibits substantial intratumoral heterogeneity, contributing to therapeutic resistance. To understand tumor microenvironment evolution during therapy, we longitudinally profiled 22 patients with high-risk neuroblastoma before and after induction chemotherapy using single-nucleus RNA and ATAC sequencing and whole-genome sequencing. This revealed profound shifts in tumor and immune cell subpopulations after therapy and identified enhancer-driven transcriptional regulators of neuroblastoma neoplastic states. Poor outcome correlated with proliferative and metabolically active neoplastic states, whereas more differentiated neuronal-like states predicted better prognosis. Proportions of mesenchymal neoplastic cells increased after therapy and a high proportion correlated with a poorer chemotherapy response. Macrophages significantly expanded towards pro-angiogenic, immunosuppressive and metabolic phenotypes. We identified paracrine signaling networks and validated the HB-EGF-ERBB4 axis between macrophage and neoplastic subsets, which promoted tumor growth through the induction of ERK signaling. These findings collectively reveal intrinsic and extrinsic regulators of therapy response in high-risk neuroblastoma.

摘要

高危神经母细胞瘤是儿童癌症死亡的主要原因,具有显著的肿瘤内异质性,导致治疗耐药。为了解治疗期间肿瘤微环境的演变,我们使用单核RNA和ATAC测序以及全基因组测序,对22例高危神经母细胞瘤患者在诱导化疗前后进行了纵向分析。这揭示了治疗后肿瘤和免疫细胞亚群的深刻变化,并确定了神经母细胞瘤肿瘤状态的增强子驱动转录调节因子。不良预后与增殖性和代谢活跃的肿瘤状态相关,而更分化的神经元样状态则预示着更好的预后。治疗后间充质肿瘤细胞的比例增加,高比例与较差的化疗反应相关。巨噬细胞显著向促血管生成、免疫抑制和代谢表型扩展。我们确定了旁分泌信号网络,并验证了巨噬细胞和肿瘤亚群之间的HB-EGF-ERBB4轴,该轴通过诱导ERK信号促进肿瘤生长。这些发现共同揭示了高危神经母细胞瘤治疗反应的内在和外在调节因子。

https://cdn.ncbi.nlm.nih.gov/pmc/blobs/7237/12081299/40a8bd64419b/41588_2025_2158_Fig1_HTML.jpg

文献AI研究员

20分钟写一篇综述,助力文献阅读效率提升50倍。

立即体验

用中文搜PubMed

大模型驱动的PubMed中文搜索引擎

马上搜索

文档翻译

学术文献翻译模型,支持多种主流文档格式。

立即体验