Suppr超能文献

综合单细胞转录组分析揭示头颈部鳞状细胞癌中与3p缺失相关的肿瘤微环境和化疗耐药性。

Integrative single cell transcriptomic analysis reveals 3p deletion associated tumor microenvironment and chemoresistance in head and neck squamous cell carcinoma.

作者信息

Chen Xiaochuan, Xu Siqi, Pan Junping, Xu Wenqian, Yang Hanxuan, Chen Xin, Chen Ronghui, Wang Yuan, Qiu Sufang

机构信息

Department of Radiation Oncology, Clinical Oncology School of Fujian Medical University, Fujian Cancer Hospital, Fuzhou, China.

The school of Medicine, University of Electronic Science and Technology of China, Chengdu, China.

出版信息

Sci Rep. 2025 Mar 10;15(1):8224. doi: 10.1038/s41598-025-92078-6.

Abstract

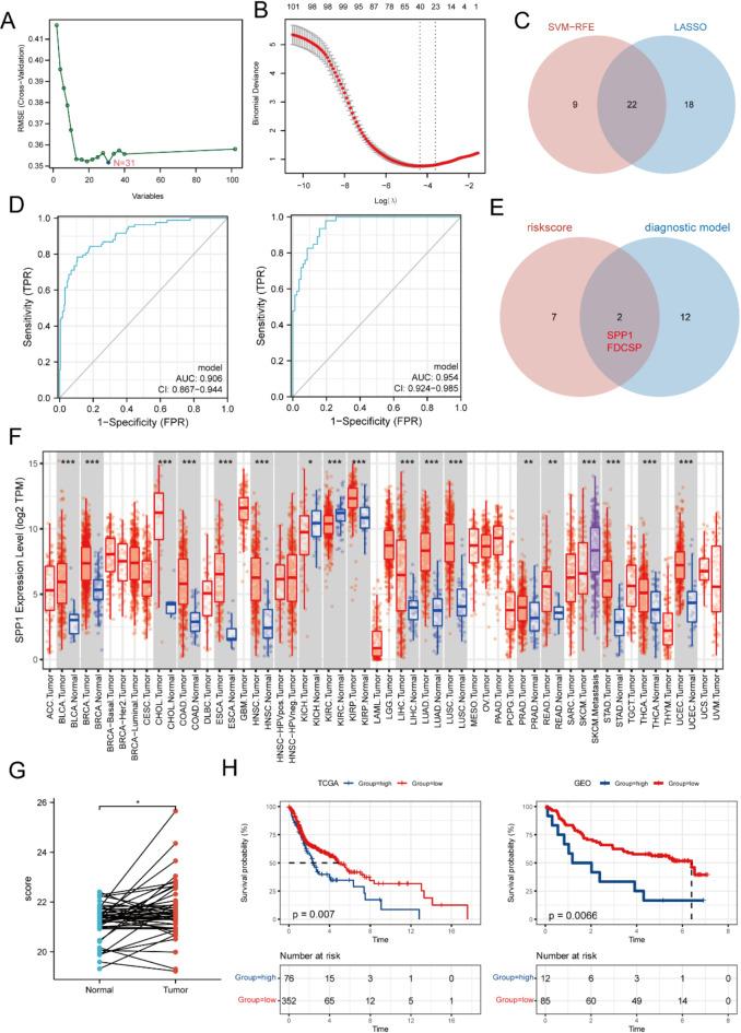
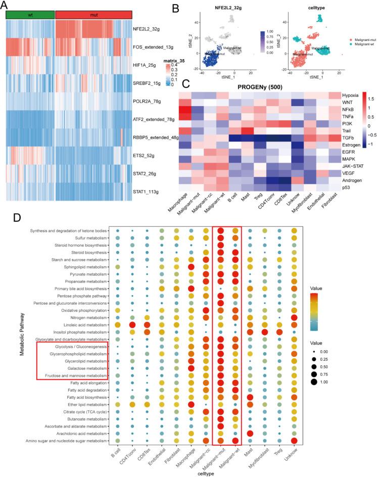
Head and neck squamous cell carcinoma (HNSCC) remains a prevalent and lethal malignancy, with a five-year survival rate of just 50% for cases of locally advanced disease. Chromosomal aberrations, particularly the deletion of the short arm of chromosome 3 (3p), have been strongly associated with poor prognosis and more aggressive tumor phenotypes. The tumor microenvironment (TME) plays a pivotal role in tumor progression and resistance to therapy. This study aims to elucidate the impact of 3p deletion on the TME, immune cell infiltration, and treatment response in HNSCC, to identify novel therapeutic targets to improve patient outcomes. We analyzed single-cell RNA sequencing (scRNA-seq) data from the Gene Expression Omnibus (GEO) and bulk transcriptome data from The Cancer Genome Atlas (TCGA). Pseudo-time trajectory and cell-cell communication analyses were performed with the Monocle and CellChat packages. The Wilcoxon test was used to evaluate the differential gene expression between wild-type (wt) and mutant (mut) groups. Prognostic models were developed using the Least Absolute Shrinkage and Selection Operator (LASSO) algorithm and Cox regression analyses to find the genes related to survival, with survival analysis conducted via Kaplan-Meier curves. Gene set enrichment analysis (GSEA) was employed to investigate pathway dysregulation, and immune cell infiltration was assessed using various immune scoring methodologies to explore the differences immune environment. The Tumor Immune Dysfunction and Exclusion (TIDE) database was utilized to predict the potential efficacy of immune checkpoint inhibitors. mRNA and protein expression levels of SPP1 were examined by RT-qPCR and Western blotting, while cell proliferation was assessed using the CCK8 assay. The mut group demonstrated significant alterations in cellular composition, characterized by increased endothelial cells and macrophages and decreased fibroblasts and CD8 + T cells, indicative of an immunosuppressive TME. Differential expression analysis revealed downregulation of immune pathways, including antigen processing and presentation, T cell receptor signaling, and B cell receptor signaling pathways in the mut group, along with enhanced metabolic activity in glycolysis and lipid metabolism. The prognostic model identified nine key genes associated with poor survival in HNSCC. The mut group exhibited poorer overall survival and a more immunosuppressive microenvironment compared to the wt group, which correlated with the outcomes observed in high-risk versus low-risk groups. High-risk patients also showed a diminished response to immunotherapy compared to low-risk patients. Additionally, SPP1 emerged as a critical gene associated with chemotherapy resistance and macrophage M2 polarization. This study demonstrates that 3p deletion significantly reshapes the TME, contributing to poor prognosis in HNSCC by fostering an immunosuppressive environment and enhancing chemoresistance. These findings highlight the potential for developing targeted therapies that address the genetic and immunological landscape of HNSCC.

摘要

头颈部鳞状细胞癌(HNSCC)仍然是一种常见且致命的恶性肿瘤,局部晚期病例的五年生存率仅为50%。染色体畸变,尤其是3号染色体短臂(3p)的缺失,与预后不良和更具侵袭性的肿瘤表型密切相关。肿瘤微环境(TME)在肿瘤进展和治疗抵抗中起关键作用。本研究旨在阐明3p缺失对HNSCC中TME、免疫细胞浸润和治疗反应的影响,以确定新的治疗靶点来改善患者预后。我们分析了来自基因表达综合数据库(GEO)的单细胞RNA测序(scRNA-seq)数据和来自癌症基因组图谱(TCGA)的批量转录组数据。使用Monocle和CellChat软件包进行拟时间轨迹和细胞间通讯分析。采用Wilcoxon检验评估野生型(wt)和突变型(mut)组之间的差异基因表达。使用最小绝对收缩和选择算子(LASSO)算法和Cox回归分析建立预后模型,以寻找与生存相关的基因,并通过Kaplan-Meier曲线进行生存分析。采用基因集富集分析(GSEA)研究通路失调,并使用各种免疫评分方法评估免疫细胞浸润,以探索免疫环境的差异。利用肿瘤免疫功能障碍和排除(TIDE)数据库预测免疫检查点抑制剂的潜在疗效。通过RT-qPCR和蛋白质免疫印迹法检测SPP1的mRNA和蛋白表达水平,同时使用CCK8法评估细胞增殖。mut组在细胞组成上表现出显著变化,其特征是内皮细胞和巨噬细胞增加,成纤维细胞和CD8 + T细胞减少,表明存在免疫抑制性TME。差异表达分析显示,mut组中免疫通路下调,包括抗原加工和呈递、T细胞受体信号传导和B细胞受体信号传导通路,同时糖酵解和脂质代谢中的代谢活性增强。预后模型确定了与HNSCC患者不良生存相关的9个关键基因。与wt组相比,mut组的总生存期较差,微环境更具免疫抑制性,这与高风险组和低风险组观察到的结果相关。与低风险患者相比,高风险患者对免疫治疗的反应也较差。此外,SPP1是与化疗耐药和巨噬细胞M2极化相关的关键基因。本研究表明,3p缺失显著重塑了TME,通过促进免疫抑制环境和增强化疗耐药性导致HNSCC预后不良。这些发现突出了开发针对HNSCC基因和免疫格局的靶向治疗的潜力。

https://cdn.ncbi.nlm.nih.gov/pmc/blobs/77d6/11893908/b085fe0fe553/41598_2025_92078_Fig1_HTML.jpg

文献AI研究员

20分钟写一篇综述,助力文献阅读效率提升50倍。

立即体验

用中文搜PubMed

大模型驱动的PubMed中文搜索引擎

马上搜索

文档翻译

学术文献翻译模型,支持多种主流文档格式。

立即体验