Suppr超能文献

分析 Spounaviruses,作为长尾噬菌体分类过时的案例研究。

Analysis of Spounaviruses as a Case Study for the Overdue Reclassification of Tailed Phages.

机构信息

Department of Molecular Virology, Institute of Experimental Biology, Faculty of Biology, Adam Mickiewicz University in Poznań, Collegium Biologicum - Umultowska 89, 61-614 Poznań, Poland.

Université Clermont Auvergne, CNRS, LMGE, F-63000 Clermont-Ferrand, France.

出版信息

Syst Biol. 2020 Jan 1;69(1):110-123. doi: 10.1093/sysbio/syz036.

Abstract

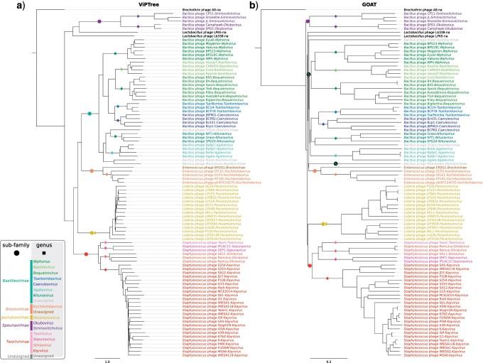
Tailed bacteriophages are the most abundant and diverse viruses in the world, with genome sizes ranging from 10 kbp to over 500 kbp. Yet, due to historical reasons, all this diversity is confined to a single virus order-Caudovirales, composed of just four families: Myoviridae, Siphoviridae, Podoviridae, and the newly created Ackermannviridae family. In recent years, this morphology-based classification scheme has started to crumble under the constant flood of phage sequences, revealing that tailed phages are even more genetically diverse than once thought. This prompted us, the Bacterial and Archaeal Viruses Subcommittee of the International Committee on Taxonomy of Viruses (ICTV), to consider overall reorganization of phage taxonomy. In this study, we used a wide range of complementary methods-including comparative genomics, core genome analysis, and marker gene phylogenetics-to show that the group of Bacillus phage SPO1-related viruses previously classified into the Spounavirinae subfamily, is clearly distinct from other members of the family Myoviridae and its diversity deserves the rank of an autonomous family. Thus, we removed this group from the Myoviridae family and created the family Herelleviridae-a new taxon of the same rank. In the process of the taxon evaluation, we explored the feasibility of different demarcation criteria and critically evaluated the usefulness of our methods for phage classification. The convergence of results, drawing a consistent and comprehensive picture of a new family with associated subfamilies, regardless of method, demonstrates that the tools applied here are particularly useful in phage taxonomy. We are convinced that creation of this novel family is a crucial milestone toward much-needed reclassification in the Caudovirales order.

摘要

有尾噬菌体是世界上最丰富和最多样化的病毒,其基因组大小从 10 kbp 到 500 kbp 不等。然而,由于历史原因,所有这些多样性都局限于一个单一的病毒目——长尾病毒目,由四个科组成:肌尾病毒科、短尾病毒科、细尾病毒科和新成立的阿克曼病毒科。近年来,这种基于形态的分类方案开始在噬菌体序列的不断冲击下崩溃,揭示了有尾噬菌体的遗传多样性比以前认为的还要丰富。这促使我们,病毒分类国际委员会细菌和古菌病毒小组委员会,考虑对噬菌体分类进行全面重组。在这项研究中,我们使用了广泛的互补方法,包括比较基因组学、核心基因组分析和标记基因系统发育学,以表明以前被归类为 Spounavirinae 亚科的芽孢杆菌噬菌体 SPO1 相关病毒群与其他肌尾病毒科成员明显不同,其多样性值得获得一个独立家族的地位。因此,我们将该病毒群从肌尾病毒科中移除,并创建了一个新的病毒家族——Herelleviridae,这是一个与其他科相同等级的新分类单元。在分类单元评估过程中,我们探讨了不同划分标准的可行性,并批判性地评估了我们的方法对噬菌体分类的有用性。结果的收敛性,无论使用哪种方法,都描绘了一个新家族及其相关亚科的一致而全面的图景,这表明这里应用的工具在噬菌体分类中特别有用。我们相信,创建这个新家族是长尾病毒目急需重新分类的一个关键里程碑。

https://cdn.ncbi.nlm.nih.gov/pmc/blobs/179e/7409376/c534ccfefb03/syz036f1.jpg

文献AI研究员

20分钟写一篇综述,助力文献阅读效率提升50倍。

立即体验

用中文搜PubMed

大模型驱动的PubMed中文搜索引擎

马上搜索

文档翻译

学术文献翻译模型,支持多种主流文档格式。

立即体验