Suppr超能文献

锌指蛋白 384(ZNF384)过表达促进肝癌细胞生长,其作为预后不良的预测因子,通过上调 Cyclin D1 的表达发挥作用。

Overexpression of zinc finger protein 384 (ZNF 384), a poor prognostic predictor, promotes cell growth by upregulating the expression of Cyclin D1 in Hepatocellular carcinoma.

机构信息

Department of General Surgery, Sir Run Run Shaw Hospital, School of Medicine, Zhejiang University, Hangzhou, China.

School of Life Science and Technology, Nanyang Normal University, Nanyang, China.

出版信息

Cell Death Dis. 2019 Jun 5;10(6):444. doi: 10.1038/s41419-019-1681-3.

Abstract

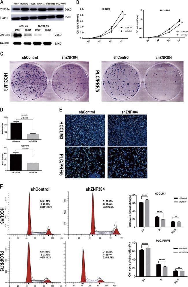
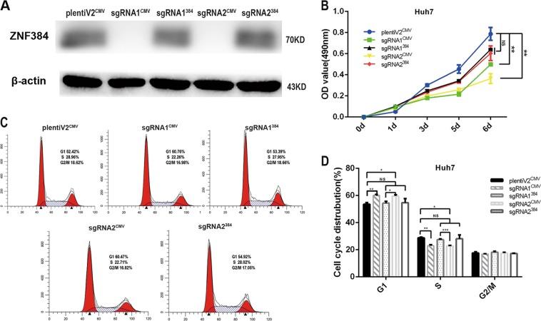
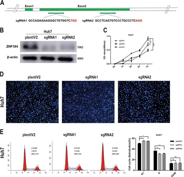
Hepatocellular carcinoma (HCC) is a highly heterogeneous, multigene-driven malignant tumor. ZNF384 is an overexpressed gene with a high frequency of alteration in HCC, but research on the function of ZNF384 in HCC is lacking. In this study, the expression level of ZNF384 in HCC was analyzed through immunohistochemical (IHC) staining, Western blot analysis and qRT-PCR. We also generated ZNF384 knockdown and knockout HCC cell lines using short hairpin RNA (shRNA) and CRISPR/Cas9 systems. MTS, colony formation, and 5-ethynyl-20-deoxyuridine (EdU) assays; flow cytometry; and a xenograft mouse model were used to evaluate the effects of ZNF384 on cell proliferation. Western blot analysis, a dual luciferase reporter assay and a ChIP assay were performed to explore the potential mechanism. We found that overexpression of ZNF384 in HCC and elevated expression of ZNF384 in HCC tissues was significantly correlated with tumor recurrence (P = 0.0097). Kaplan-Meier survival analysis revealed that high expression levels of ZNF384 were correlated with poor overall survival (P = 0.0386). Downregulation of ZNF384 expression suppressed HCC cell proliferation by inhibiting the expression of Cyclin D1. These findings suggest that ZNF384 tends to act as an oncogene in the development of HCC. ZNF384 promotes the proliferation of HCC cells by directly upregulating the expression of Cyclin D1 and might serve as a prognostic predictive factor for HCC patients.

摘要

肝细胞癌(HCC)是一种高度异质性、多基因驱动的恶性肿瘤。ZNF384 是一种在 HCC 中过表达且高频改变的基因,但对 ZNF384 在 HCC 中的功能研究尚缺乏。在这项研究中,通过免疫组织化学(IHC)染色、Western blot 分析和 qRT-PCR 分析了 HCC 中 ZNF384 的表达水平。我们还使用短发夹 RNA(shRNA)和 CRISPR/Cas9 系统生成了 ZNF384 敲低和敲除 HCC 细胞系。MTS、集落形成和 5-乙炔基-20-脱氧尿苷(EdU)测定;流式细胞术;以及异种移植小鼠模型用于评估 ZNF384 对细胞增殖的影响。进行 Western blot 分析、双荧光素酶报告基因测定和 ChIP 测定以探索潜在的机制。我们发现 HCC 中 ZNF384 的过表达和 HCC 组织中 ZNF384 的升高表达与肿瘤复发显著相关(P=0.0097)。Kaplan-Meier 生存分析显示,ZNF384 的高表达与总体生存率差相关(P=0.0386)。下调 ZNF384 表达通过抑制 Cyclin D1 的表达抑制 HCC 细胞增殖。这些发现表明 ZNF384 在 HCC 的发生发展中倾向于作为一种癌基因。ZNF384 通过直接上调 Cyclin D1 的表达促进 HCC 细胞的增殖,可能作为 HCC 患者的预后预测因子。

https://cdn.ncbi.nlm.nih.gov/pmc/blobs/ae78/6551341/a70bfef5623b/41419_2019_1681_Fig1_HTML.jpg

文献AI研究员

20分钟写一篇综述,助力文献阅读效率提升50倍。

立即体验

用中文搜PubMed

大模型驱动的PubMed中文搜索引擎

马上搜索

文档翻译

学术文献翻译模型,支持多种主流文档格式。

立即体验