Suppr超能文献

导致 rTg4510 小鼠出现类似 tau 病表型的除 hTau 过表达以外的因素。

Factors other than hTau overexpression that contribute to tauopathy-like phenotype in rTg4510 mice.

机构信息

Department of Neurology, N. Bud Grossman Center for Memory Research and Care, Minneapolis, MN, USA.

Department of Laboratory Medicine and Pathology, Minneapolis, MN, USA.

出版信息

Nat Commun. 2019 Jun 6;10(1):2479. doi: 10.1038/s41467-019-10428-1.

Abstract

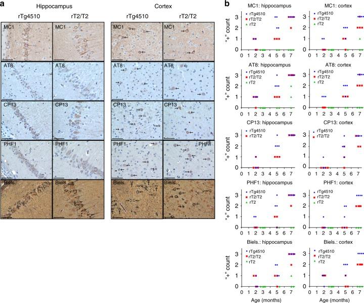
The tauopathy-like phenotype observed in the rTg4510 mouse line, in which human tau expression specifically within the forebrain can be temporally controlled, has largely been attributed to high overexpression of mutant human tau in the forebrain region. Unexpectedly, we found that in a different mouse line with a targeted-insertion of the same transgene driven by the same tetracycline-TransActivator (tTA) allele, but with even higher overexpression of tauP301L than rTg4510, atrophy and tau histopathology are delayed, and a different behavioral profile is observed. This suggests that it is not overexpression of mutant human tau alone that contributes to the phenotype in rTg4510 mice. Furthermore we show that the tauopathy-like phenotype seen in rTg4510 requires a ~70-copy tau-transgene insertion in a 244 kb deletion in Fgf14, a ~7-copy tTA-transgene insertion in a 508 kb deletion that disrupts another five genes, in addition to high transgene overexpression. We propose that these additional effects need to be accounted for in any studies using rTg4510.

摘要

在 rTg4510 小鼠品系中观察到的类似 tau 病的表型,其中人类 tau 可以在大脑前区被时间控制特异性表达,主要归因于大脑前区突变型人类 tau 的过度表达。出乎意料的是,我们发现,在另一个具有相同转基因的靶向插入的小鼠品系中,该转基因由相同的四环素转录激活剂(tTA)等位基因驱动,但 tauP301L 的表达甚至更高,而萎缩和 tau 组织病理学延迟,观察到不同的行为特征。这表明导致 rTg4510 小鼠表型的不仅仅是突变型人类 tau 的过度表达。此外,我们还表明,rTg4510 中观察到的类似 tau 病的表型需要在 Fgf14 的 244kb 缺失中插入一个约 70 个拷贝的 tau 转基因,在一个 508kb 的缺失中插入一个约 7 个拷贝的 tTA 转基因,该缺失破坏了另外五个基因,此外还需要高转基因过表达。我们提出,在使用 rTg4510 的任何研究中都需要考虑这些额外的影响。

https://cdn.ncbi.nlm.nih.gov/pmc/blobs/d1d7/6554306/e523cbde118b/41467_2019_10428_Fig1_HTML.jpg

文献AI研究员

20分钟写一篇综述,助力文献阅读效率提升50倍。

立即体验

用中文搜PubMed

大模型驱动的PubMed中文搜索引擎

马上搜索

文档翻译

学术文献翻译模型,支持多种主流文档格式。

立即体验