Suppr超能文献

巨噬细胞极化:M1(LPS+)与经典激活和 M2(LPS-)与替代激活巨噬细胞的不同基因特征。

Macrophage Polarization: Different Gene Signatures in M1(LPS+) vs. Classically and M2(LPS-) vs. Alternatively Activated Macrophages.

机构信息

Division of Inflammation Biology, La Jolla Institute for Immunology, La Jolla, CA, United States.

Department of Bioengineering, University of California, San Diego, La Jolla, CA, United States.

出版信息

Front Immunol. 2019 May 24;10:1084. doi: 10.3389/fimmu.2019.01084. eCollection 2019.

Abstract

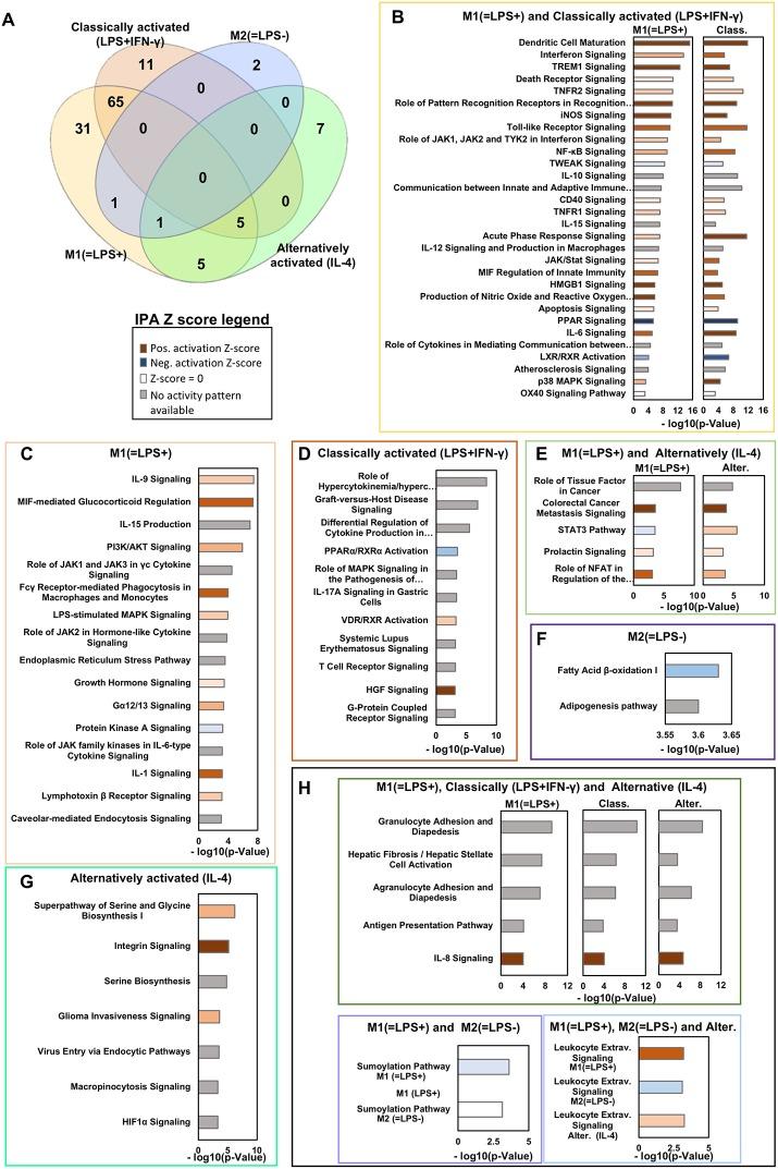
Macrophages are found in tissues, body cavities, and mucosal surfaces. Most tissue macrophages are seeded in the early embryo before definitive hematopoiesis is established. Others are derived from blood monocytes. The macrophage lineage diversification and plasticity are key aspects of their functionality. Macrophages can also be generated from monocytes and undergo classical (LPS+IFN-γ) or alternative (IL-4) activation. , macrophages with different polarization and different activation markers coexist in tissues. Certain mouse strains preferentially promote T-helper-1 (Th1) responses and others Th2 responses. Their macrophages preferentially induce iNOS or arginase and have been called M1 and M2, respectively. In many publications, M1 and classically activated and M2 and alternatively activated are used interchangeably. We tested whether this is justified by comparing the gene lists positively [M1(=LPS+)] or negatively [M2(=LPS-)] correlated with the ratio of and in transcriptomes of LPS-treated peritoneal macrophages with classically (LPS, IFN-γ) vs. alternatively activated (IL-4) bone marrow derived macrophages, both from published datasets. Although there is some overlap between M1(=LPS+) and classically activated (LPS+IFN-γ) and M2(=LPS-) and alternatively activated macrophages, many more genes are regulated in opposite or unrelated ways. Thus, M1(=LPS+) macrophages are not equivalent to classically activated, and M2(=LPS-) macrophages are not equivalent to alternatively activated macrophages. This fundamental discrepancy explains why most surface markers identified on generated macrophages do not translate to the situation. Valid M1/M2 surface markers remain to be discovered.

摘要

巨噬细胞存在于组织、体腔和黏膜表面。大多数组织巨噬细胞是在明确的造血作用建立之前在早期胚胎中播种的。其他的则来源于血液单核细胞。巨噬细胞谱系的多样化和可塑性是其功能的关键方面。巨噬细胞也可以从单核细胞中产生,并经历经典(LPS+IFN-γ)或替代(IL-4)激活。在组织中,具有不同极化和不同激活标志物的巨噬细胞共存。某些小鼠品系优先促进 T 辅助 1(Th1)反应,而其他则促进 Th2 反应。它们的巨噬细胞优先诱导 iNOS 或精氨酸酶,分别被称为 M1 和 M2。在许多出版物中,M1 和经典激活的以及 M2 和替代激活的可以互换使用。我们通过比较 LPS 处理的腹腔巨噬细胞转录组中与 正相关[M1(=LPS+)]或负相关[M2(=LPS-)]的基因列表,来测试这种用法是否合理,这些基因列表来自 LPS、IFN-γ处理的经典激活的(LPS,IFN-γ)和 IL-4 处理的替代激活的(IL-4)骨髓来源的巨噬细胞,这些数据均来自已发表的数据集。虽然 M1(=LPS+)和经典激活的(LPS+IFN-γ)以及 M2(=LPS-)和替代激活的巨噬细胞之间存在一些重叠,但更多的基因以相反或不相关的方式受到调控。因此,M1(=LPS+)巨噬细胞不等同于经典激活的,M2(=LPS-)巨噬细胞也不等同于替代激活的巨噬细胞。这种根本差异解释了为什么大多数在 生成的巨噬细胞上识别的表面标志物不能转化为 情况。仍然需要发现有效的 M1/M2 表面标志物。

https://cdn.ncbi.nlm.nih.gov/pmc/blobs/a055/6543837/123b4c2ecf4b/fimmu-10-01084-g0001.jpg

文献AI研究员

20分钟写一篇综述,助力文献阅读效率提升50倍。

立即体验

用中文搜PubMed

大模型驱动的PubMed中文搜索引擎

马上搜索

文档翻译

学术文献翻译模型,支持多种主流文档格式。

立即体验