Suppr超能文献

TIMP2 修饰的人脐带间充质干细胞来源的外泌体通过 Akt/Sfrp2 通路增强心肌梗死后大鼠模型的修复作用。

Exosomes Derived from TIMP2-Modified Human Umbilical Cord Mesenchymal Stem Cells Enhance the Repair Effect in Rat Model with Myocardial Infarction Possibly by the Akt/Sfrp2 Pathway.

机构信息

Department of Cardiology, Shanghai Tenth People's Hospital, Shanghai, China.

Pan-Vascular Research Institute, Heart, Lung, and Blood Center, Tongji University School of Medicine, Shanghai, China.

出版信息

Oxid Med Cell Longev. 2019 Apr 28;2019:1958941. doi: 10.1155/2019/1958941. eCollection 2019.

Abstract

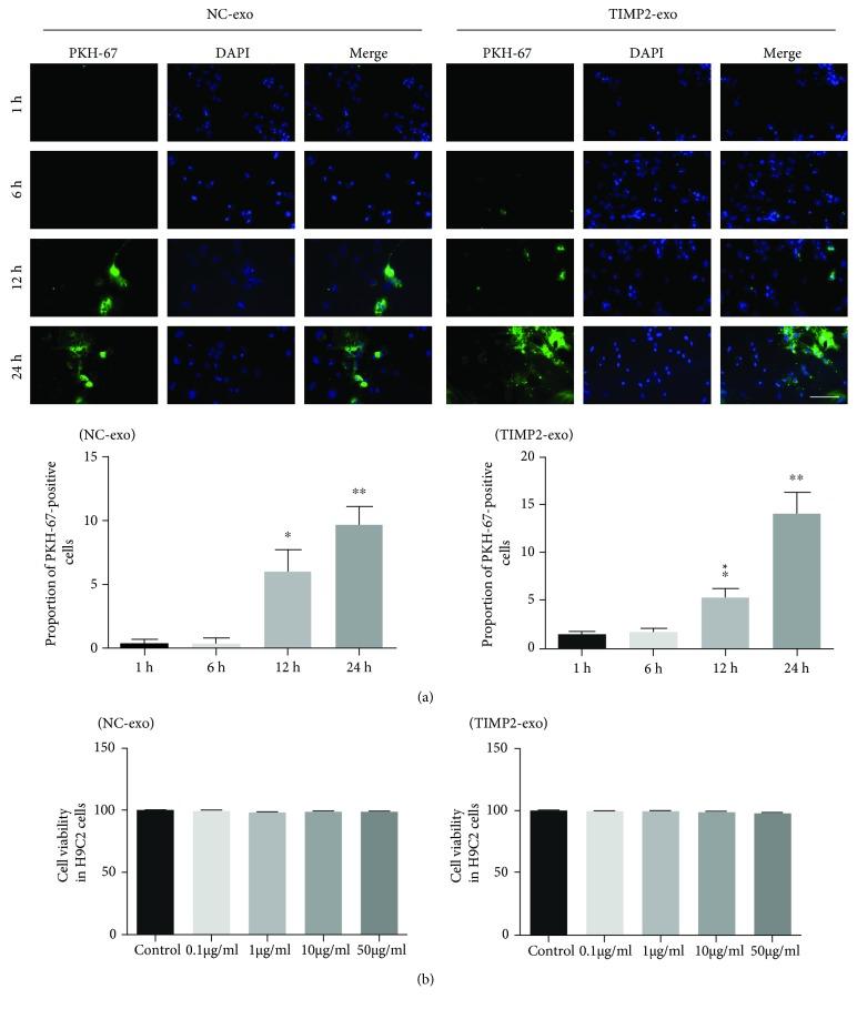
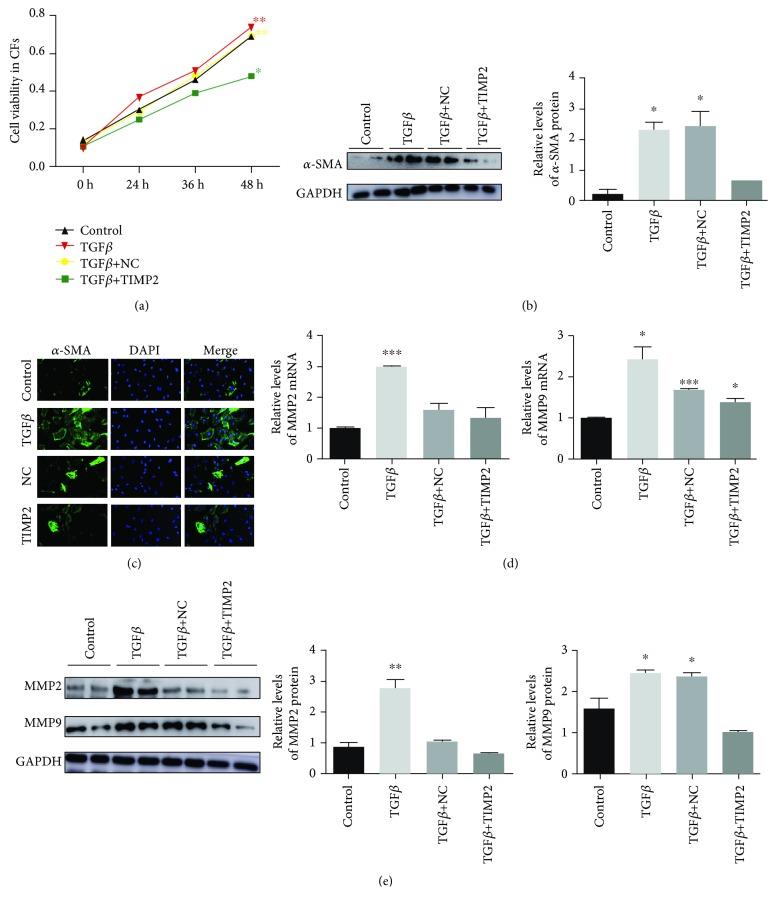
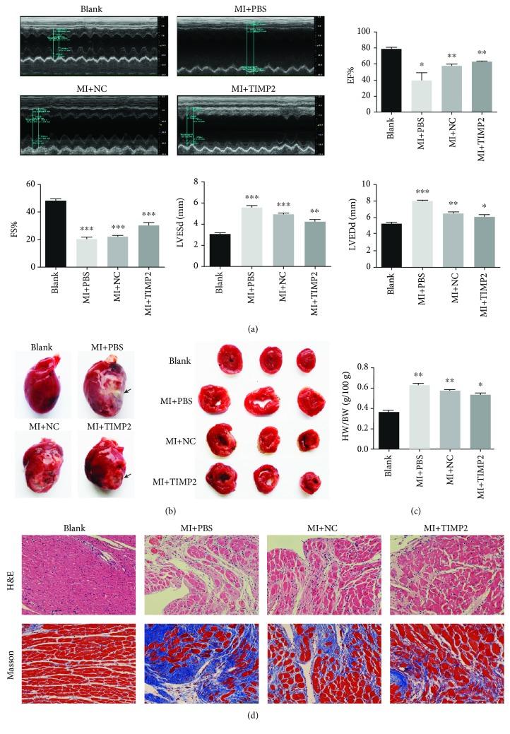
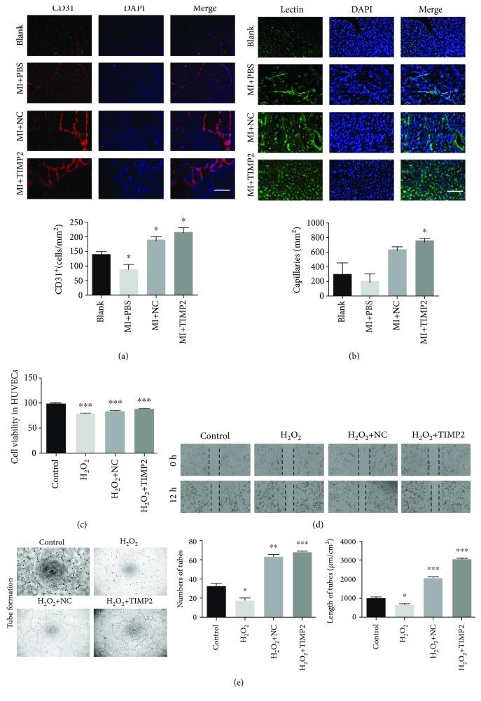
Exosomes derived from human umbilical cord mesenchymal stem cells (hucMSCs) are a promising new therapeutic option for myocardial infarction (MI). The tissue matrix metalloproteinase inhibitor 2, also known as TIMP2, is a member of the tissue inhibitor family of metalloproteinases. Since TIMP2-mediated inhibition of matrix metalloproteinases (MMPs) is a key determinant of post-MI remodeling, we analyzed the therapeutic effects of exosomes derived from TIMP2-overexpressing hucMSCs (huc-exo) on the MI rat model. The huc-exo significantly improved cardiac function as measured by echocardiography and promoted angiogenesis in MI injury. It also restricted extracellular matrix (ECM) remodeling, as indicated by the reduced collagen deposition. In addition, huc-exo administration increased the expression of the antiapoptotic Bcl-2 and decreased that of the proapoptotic Bax and pro-caspase-9 in the infracted myocardium. Meanwhile, huc-exo upregulated superoxide dismutase (SOD) as well as glutathione (GSH) and decreased the malondialdehyde (MDA) level in MI models. huc-exo pretreatment could inhibit HO-mediated H9C2-cardiomyocyte apoptosis and promote human umbilical vein endothelial cell (HUVEC) proliferation, migration, and tube formation, as well as decrease TGF-induced MMP2, MMP9, and -SMA secretion by cardiac fibroblasts (CFs). Besides that, huc-exo pretreatment also increased the expression of Akt phosphorylation in the infarcted myocardium, which may relate to a high level of secreted frizzled-related protein 2 (Sfrp2) in huc-exo, indicating a mechanistic basis of its action. Importantly, Sfrp2 knockdown in huc-exo abrogated the protective effects. Taken together, huc-exo improved cardiac function by alleviating MI-induced oxidative stress and ECM remodeling, partly via the Akt/Sfrp2 pathway.

摘要

人脐带间充质干细胞(hucMSCs)来源的外泌体是心肌梗死(MI)有前途的新治疗选择。组织基质金属蛋白酶抑制剂 2(也称为 TIMP2)是基质金属蛋白酶抑制剂家族的成员。由于 TIMP2 介导的基质金属蛋白酶(MMPs)抑制是 MI 后重塑的关键决定因素,因此我们分析了 TIMP2 过表达的 hucMSCs(huc-exo)来源的外泌体对 MI 大鼠模型的治疗效果。huc-exo 通过超声心动图显著改善了心脏功能,并促进了 MI 损伤中的血管生成。它还限制了细胞外基质(ECM)重塑,胶原沉积减少。此外,huc-exo 给药增加了梗死心肌中抗凋亡 Bcl-2 的表达,并降低了促凋亡 Bax 和 pro-caspase-9 的表达。同时,huc-exo 上调了超氧化物歧化酶(SOD)以及谷胱甘肽(GSH),降低了 MI 模型中的丙二醛(MDA)水平。huc-exo 预处理可抑制 HO 介导的 H9C2 心肌细胞凋亡,促进人脐静脉内皮细胞(HUVEC)增殖、迁移和管形成,并减少 TGF 诱导的心肌成纤维细胞(CFs)中 MMP2、MMP9 和-SMA 的分泌。此外,huc-exo 预处理还增加了梗死心肌中 Akt 磷酸化的表达,这可能与 huc-exo 中高表达分泌卷曲相关蛋白 2(Sfrp2)有关,表明其作用的机制基础。重要的是,huc-exo 中 Sfrp2 的敲低消除了其保护作用。总之,huc-exo 通过减轻 MI 引起的氧化应激和 ECM 重塑改善了心脏功能,部分通过 Akt/Sfrp2 通路。

https://cdn.ncbi.nlm.nih.gov/pmc/blobs/e595/6512021/048c48e1c846/OMCL2019-1958941.001.jpg

文献AI研究员

20分钟写一篇综述,助力文献阅读效率提升50倍。

立即体验

用中文搜PubMed

大模型驱动的PubMed中文搜索引擎

马上搜索

文档翻译

学术文献翻译模型,支持多种主流文档格式。

立即体验