Suppr超能文献

AMP 激活的蛋白激酶复合物包含β2 调节亚基,在脂肪生成过程中被上调,并对其有贡献。

AMP-activated protein kinase complexes containing the β2 regulatory subunit are up-regulated during and contribute to adipogenesis.

机构信息

Institute of Cardiovascular and Medical Sciences, College of Medical, Veterinary and Life Sciences, University of Glasgow, Glasgow G12 8QQ, U.K.

Department of Biochemistry, College of Medicine, University of Diyala, Baqubah, Iraq.

出版信息

Biochem J. 2019 Jun 26;476(12):1725-1740. doi: 10.1042/BCJ20180714.

Abstract

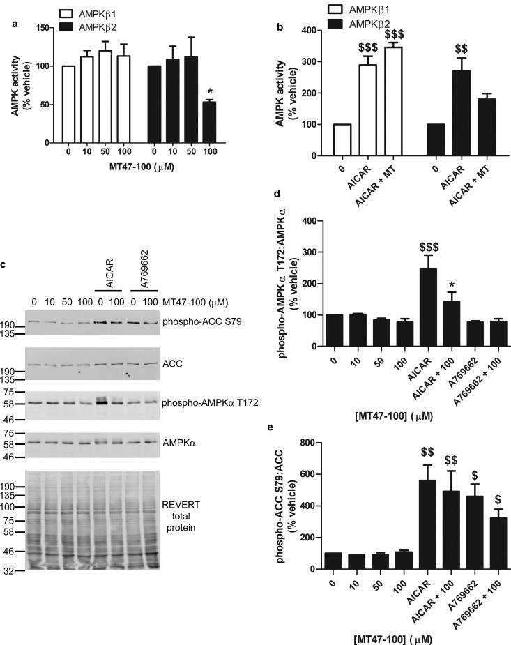
AMP-activated protein kinase (AMPK) is a heterotrimer of α-catalytic and β- and γ-regulatory subunits that acts to regulate cellular and whole-body nutrient metabolism. The key role of AMPK in sensing energy status has led to significant interest in AMPK as a therapeutic target for dysfunctional metabolism in type 2 diabetes, insulin resistance and obesity. Despite the actions of AMPK in the liver and skeletal muscle being extensively studied, the role of AMPK in adipose tissue and adipocytes remains less well characterised. Small molecules that selectively influence AMPK heterotrimers containing specific AMPKβ subunit isoforms have been developed, including MT47-100, which selectively inhibits complexes containing AMPKβ2. AMPKβ1 and AMPKβ2 are the principal AMPKβ subunit isoforms in rodent liver and skeletal muscle, respectively, yet the contribution of specific AMPKβ isoforms to adipose tissue function, however, remains largely unknown. This study therefore sought to determine the contribution of AMPKβ subunit isoforms to adipocyte biology, focussing on adipogenesis. AMPKβ2 was the principal AMPKβ isoform in 3T3-L1 adipocytes, isolated rodent adipocytes and human subcutaneous adipose tissue, as assessed by the contribution to total cellular AMPK activity. Down-regulation of AMPKβ2 with siRNA inhibited lipid accumulation, cellular adiponectin levels and adiponectin secretion during 3T3-L1 adipogenesis, whereas down-regulation of AMPKβ1 had no effect. Incubation of 3T3-L1 cells with MT47-100 selectively inhibited AMPK complexes containing AMPKβ2 whilst simultaneously inhibiting cellular lipid accumulation as well as cellular levels and secretion of adiponectin. Taken together, these data indicate that increased expression of AMPKβ2 is an important feature of efficient adipogenesis.

摘要

腺苷酸活化蛋白激酶(AMPK)是由α-催化亚基和β-、γ-调节亚基组成的异三聚体,可调节细胞和全身的营养代谢。AMPK 在感知能量状态方面的关键作用使其成为 2 型糖尿病、胰岛素抵抗和肥胖症中代谢功能障碍的治疗靶点,引起了广泛关注。尽管 AMPK 在肝脏和骨骼肌中的作用已得到广泛研究,但 AMPK 在脂肪组织和脂肪细胞中的作用仍知之甚少。已经开发出了选择性影响含有特定 AMPKβ亚基同工型的 AMPK 异三聚体的小分子,包括 MT47-100,它选择性抑制含有 AMPKβ2 的复合物。AMPKβ1 和 AMPKβ2 分别是啮齿动物肝脏和骨骼肌中主要的 AMPKβ亚基同工型,然而,特定 AMPKβ同工型对脂肪组织功能的贡献在很大程度上仍不清楚。因此,本研究旨在确定 AMPKβ亚基同工型对脂肪细胞生物学的贡献,重点关注脂肪生成。通过对总细胞 AMPK 活性的贡献评估,AMPKβ2 是 3T3-L1 脂肪细胞、分离的啮齿动物脂肪细胞和人皮下脂肪组织中主要的 AMPKβ同工型。用 siRNA 下调 AMPKβ2 可抑制 3T3-L1 脂肪生成过程中的脂质积累、细胞脂联素水平和脂联素分泌,而下调 AMPKβ1 则没有影响。用 MT47-100 孵育 3T3-L1 细胞可选择性抑制含有 AMPKβ2 的 AMPK 复合物,同时抑制细胞脂质积累以及细胞脂联素水平和分泌。总之,这些数据表明 AMPKβ2 的高表达是脂肪生成效率提高的一个重要特征。

https://cdn.ncbi.nlm.nih.gov/pmc/blobs/3f80/6595317/f7e023ff2c3a/BCJ-476-1725-g0001.jpg

文献AI研究员

20分钟写一篇综述,助力文献阅读效率提升50倍。

立即体验

用中文搜PubMed

大模型驱动的PubMed中文搜索引擎

马上搜索

文档翻译

学术文献翻译模型,支持多种主流文档格式。

立即体验