Suppr超能文献

AMP 激活的蛋白激酶(AMPK)通过调节脂肪组织中的产热来调控能量代谢。

AMP-Activated Protein Kinase (AMPK) Regulates Energy Metabolism through Modulating Thermogenesis in Adipose Tissue.

作者信息

Wu Lingyan, Zhang Lina, Li Bohan, Jiang Haowen, Duan Yanan, Xie Zhifu, Shuai Lin, Li Jia, Li Jingya

机构信息

State Key Laboratory of Drug Research, Shanghai Institute of Materia Medica, Chinese Academy of Sciences, Shanghai, China.

University of Chinese Academy of Sciences, Beijing, China.

出版信息

Front Physiol. 2018 Feb 21;9:122. doi: 10.3389/fphys.2018.00122. eCollection 2018.

Abstract

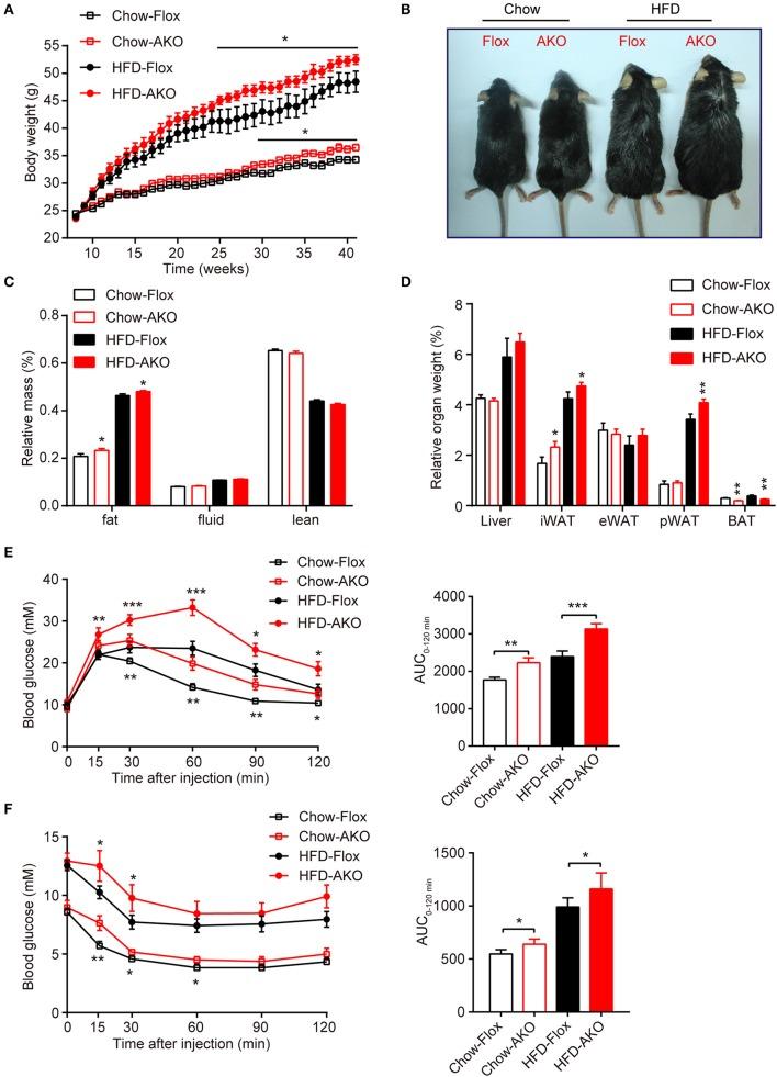
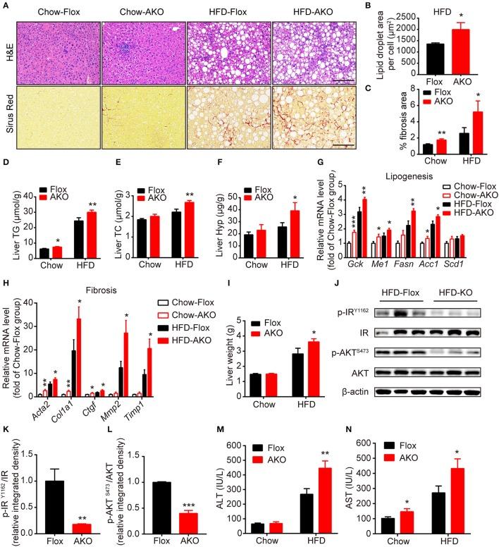
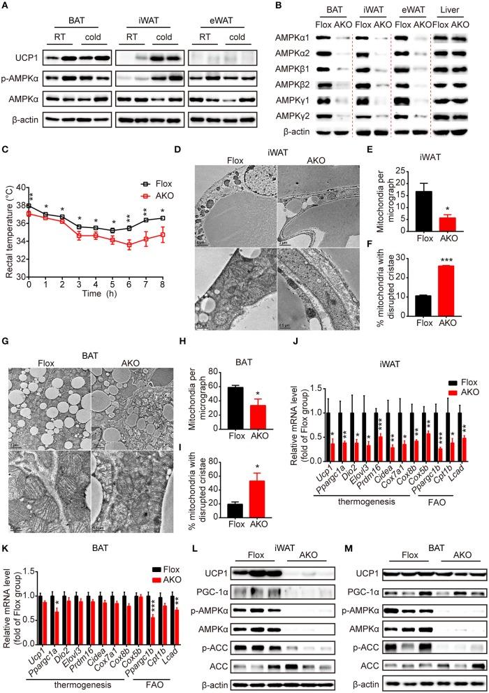
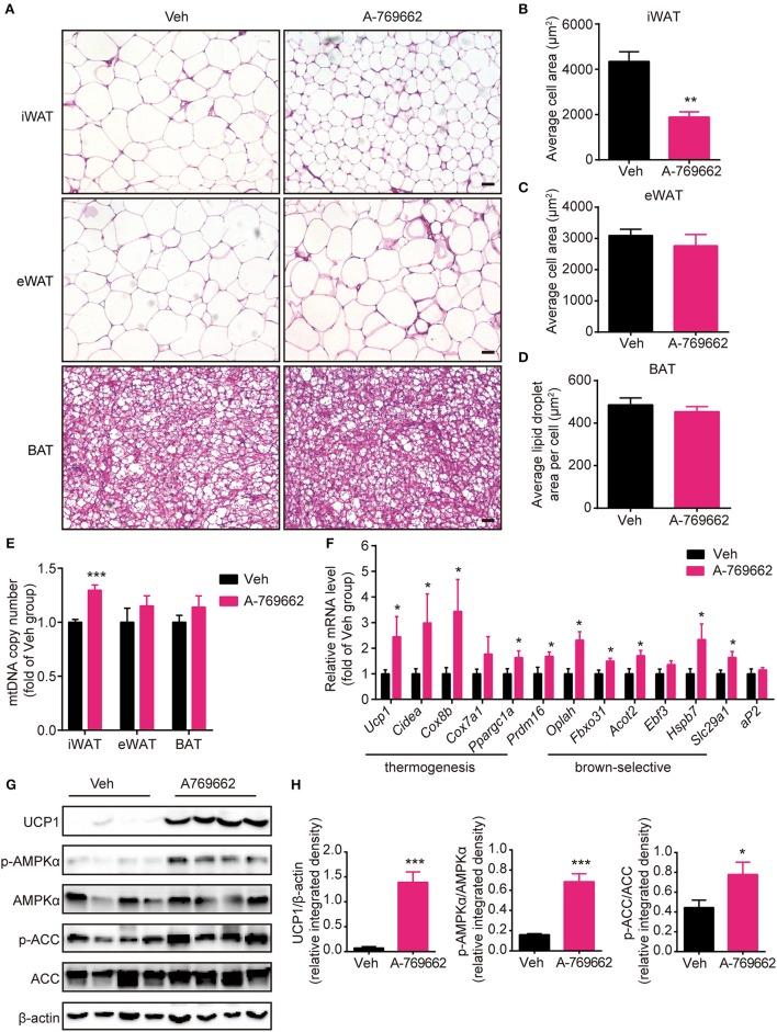
Obesity occurs when excess energy accumulates in white adipose tissue (WAT), whereas brown adipose tissue (BAT), which is specialized in dissipating energy through thermogenesis, potently counteracts obesity. White adipocytes can be converted to thermogenic "brown-like" cells (beige cells; WAT browning) under various stimuli, such as cold exposure. AMP-activated protein kinase (AMPK) is a crucial energy sensor that regulates energy metabolism in multiple tissues. However, the role of AMPK in adipose tissue function, especially in the WAT browning process, is not fully understood. To illuminate the effect of adipocyte AMPK on energy metabolism, we generated Adiponectin-Cre-driven adipose tissue-specific AMPK α1/α2 KO mice (AKO). These AKO mice were cold intolerant and their inguinal WAT displayed impaired mitochondrial integrity and biogenesis, and reduced expression of thermogenic markers upon cold exposure. High-fat-diet (HFD)-fed AKO mice exhibited increased adiposity and exacerbated hepatic steatosis and fibrosis and impaired glucose tolerance and insulin sensitivity. Meanwhile, energy expenditure and oxygen consumption were markedly decreased in the AKO mice both in basal conditions and after stimulation with a β3-adrenergic receptor agonist, CL 316,243. In contrast, we found that in HFD-fed obese mouse model, chronic AMPK activation by A-769662 protected against obesity and related metabolic dysfunction. A-769662 alleviated HFD-induced glucose intolerance and reduced body weight gain and WAT expansion. Notably, A-769662 increased energy expenditure and cold tolerance in HFD-fed mice. A-769662 treatment also induced the browning process in the inguinal fat depot of HFD-fed mice. Likewise, A-769662 enhanced thermogenesis in differentiated inguinal stromal vascular fraction (SVF) cells via AMPK signaling pathway. In summary, a lack of adipocyte AMPKα induced thermogenic impairment and obesity in response to cold and nutrient-overload, respectively, whereas chronic AMPK activation by A-769662 promoted WAT browning in inguinal WAT and protected against HFD-induced obesity and related metabolic dysfunction. These findings reveal a vital role for adipocyte AMPK in regulating the browning process in inguinal WAT and in maintaining energy homeostasis, which suggests that the targeted activation of adipocyte AMPK may be a promising strategy for anti-obesity therapy.

摘要

当多余能量在白色脂肪组织(WAT)中积累时,肥胖就会发生,而专门通过产热消耗能量的棕色脂肪组织(BAT)则能有效对抗肥胖。在各种刺激下,如寒冷暴露,白色脂肪细胞可转化为产热的“棕色样”细胞(米色细胞;白色脂肪组织褐变)。AMP激活的蛋白激酶(AMPK)是一种关键的能量传感器,可调节多个组织中的能量代谢。然而,AMPK在脂肪组织功能中的作用,尤其是在白色脂肪组织褐变过程中的作用,尚未完全明确。为了阐明脂肪细胞AMPK对能量代谢的影响,我们构建了脂联素-Cre驱动的脂肪组织特异性AMPK α1/α2基因敲除小鼠(AKO)。这些AKO小鼠不耐寒,其腹股沟白色脂肪组织的线粒体完整性和生物发生受损,且在寒冷暴露后产热标志物的表达降低。高脂饮食(HFD)喂养的AKO小鼠肥胖加剧,肝脂肪变性和纤维化恶化,葡萄糖耐量和胰岛素敏感性受损。同时,在基础条件下以及用β3-肾上腺素能受体激动剂CL 316,243刺激后,AKO小鼠的能量消耗和氧气消耗均显著降低。相比之下,我们发现,在高脂饮食喂养的肥胖小鼠模型中,A-769662对AMPK的慢性激活可预防肥胖及相关代谢功能障碍。A-769662减轻了高脂饮食诱导的葡萄糖不耐受,减少了体重增加和白色脂肪组织扩张。值得注意的是,A-769662增加了高脂饮食喂养小鼠的能量消耗和耐寒性。A-769662处理还诱导了高脂饮食喂养小鼠腹股沟脂肪库的褐变过程。同样,A-769662通过AMPK信号通路增强了分化的腹股沟基质血管成分(SVF)细胞的产热。总之,脂肪细胞AMPK的缺失分别导致对寒冷和营养过载的产热受损和肥胖,而A-769662对AMPK的慢性激活促进了腹股沟白色脂肪组织的白色脂肪组织褐变,并预防了高脂饮食诱导的肥胖及相关代谢功能障碍。这些发现揭示了脂肪细胞AMPK在调节腹股沟白色脂肪组织褐变过程和维持能量稳态中的重要作用,这表明靶向激活脂肪细胞AMPK可能是一种有前景的抗肥胖治疗策略。

https://cdn.ncbi.nlm.nih.gov/pmc/blobs/fa78/5826329/256b7b4dff2f/fphys-09-00122-g0001.jpg

文献AI研究员

20分钟写一篇综述,助力文献阅读效率提升50倍。

立即体验

用中文搜PubMed

大模型驱动的PubMed中文搜索引擎

马上搜索

文档翻译

学术文献翻译模型,支持多种主流文档格式。

立即体验