Suppr超能文献

通过全身循环将携带归巢肽的基因递送至小鼠脊髓的先进技术

Advanced Technology for Gene Delivery with Homing Peptides to Spinal Cord through Systemic Circulation in Mice.

作者信息

Terashima Tomoya, Ogawa Nobuhiro, Sato Toshiyuki, Katagi Miwako, Nakae Yuki, Okano Junko, Maegawa Hiroshi, Kojima Hideto

机构信息

Department of Stem Cell Biology and Regenerative Medicine, Shiga University of Medical Science, Shiga, Japan.

Department of Medicine, Shiga University of Medical Science, Shiga, Japan.

出版信息

Mol Ther Methods Clin Dev. 2019 May 10;13:474-483. doi: 10.1016/j.omtm.2019.04.008. eCollection 2019 Jun 14.

Abstract

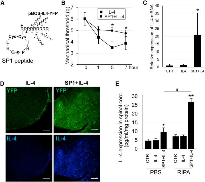
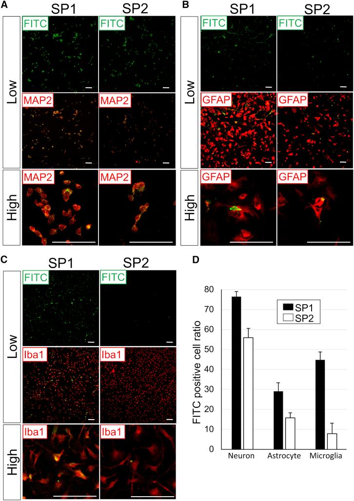
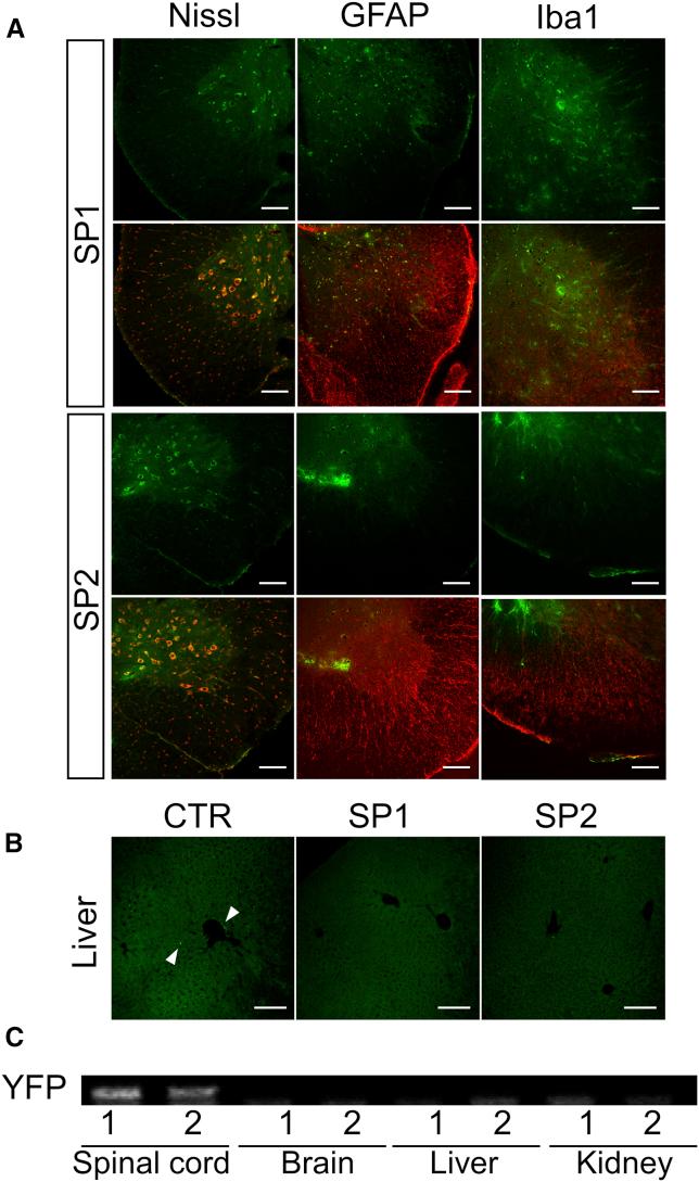
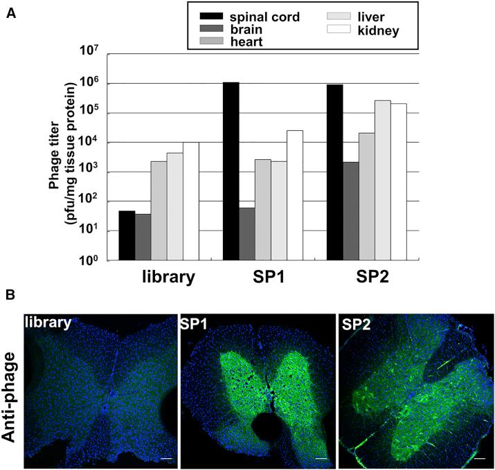
Homing peptides to the spinal cord were identified and isolated using phage display technology. biopanning was performed by intravenous systemic injection of a phage library to screen specific peptides targeting the spinal cord of mice. Analyses of the sequences of targeted phages yielded two candidate peptides targeting the spinal cord: SP1 (C-LHQSPHI-C) and SP2 (C-PTNNPRS-C). These peptides were synthesized and intravenously injected into mice to evaluate their tissue specificity and potential as gene delivery carriers. The complexes between SP1 or SP2 peptides and the plasmid vector expressing the reporter gene could induce gene transduction in the spinal cord through systemic injection without gene expression in the brain, liver, and kidney. In addition, intravenous injection of the complex between SP1 and the vectors induced interleukin-4 expression in the spinal cord, resulting in effective suppression of lipopolysaccharide-induced hyperalgesia. Therefore, intravenously administered spinal cord homing peptides complexed with a plasmid vector provided tissue-specific treatment featuring gene delivery to the CNS through systemic circulation. This novel method of gene delivery is feasible and has great potential for clinical application.

摘要

利用噬菌体展示技术鉴定并分离出了归巢至脊髓的肽段。通过向小鼠静脉全身注射噬菌体文库进行生物淘选,以筛选靶向小鼠脊髓的特异性肽段。对靶向噬菌体的序列分析产生了两种靶向脊髓的候选肽段:SP1(C-LHQSPHI-C)和SP2(C-PTNNPRS-C)。合成这些肽段并将其静脉注射到小鼠体内,以评估它们的组织特异性以及作为基因递送载体的潜力。SP1或SP2肽段与表达报告基因的质粒载体形成的复合物通过全身注射可诱导脊髓中的基因转导,而在脑、肝和肾中无基因表达。此外,静脉注射SP1与载体形成的复合物可诱导脊髓中白细胞介素-4表达,从而有效抑制脂多糖诱导的痛觉过敏。因此,与质粒载体复合的静脉给药脊髓归巢肽通过全身循环提供了向中枢神经系统进行基因递送的组织特异性治疗。这种新型基因递送方法是可行的,具有巨大的临床应用潜力。

https://cdn.ncbi.nlm.nih.gov/pmc/blobs/80fc/6538929/4f6e56fdb817/fx1.jpg

文献AI研究员

20分钟写一篇综述,助力文献阅读效率提升50倍。

立即体验

用中文搜PubMed

大模型驱动的PubMed中文搜索引擎

马上搜索

文档翻译

学术文献翻译模型,支持多种主流文档格式。

立即体验