Suppr超能文献

体外扩增 CD34 干细胞在鼠类和灵长类动物模型中的安全性和有效性。

Safety and efficacy of ex vivo expanded CD34 stem cells in murine and primate models.

机构信息

Biopharmaceutical R&D Center, Chinese Academy of Medical Sciences & Peking Union Medical College, Suzhou, 215126, China.

Biopharmagen Corp, Suzhou, 215126, China.

出版信息

Stem Cell Res Ther. 2019 Jun 13;10(1):173. doi: 10.1186/s13287-019-1275-0.

Abstract

BACKGROUND

Hematopoietic stem cell (HSC) transplantation has been widely applied to the treatment of malignant blood diseases. However, limited number of functional HSCs hinders successful transplantation. The purpose of our current study is to develop a new and cost-efficient medium formulation that could greatly enhance the expansion of HSCs while retaining their long-term repopulation and hematopoietic properties for effective clinical transplantation.

METHODS

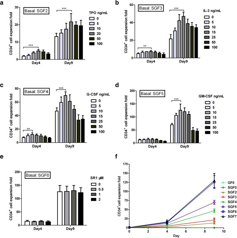
Enriched human CD34 cells and mobilized nonhuman primate peripheral blood CD34 cells were expanded with a new, cost-efficient expansion medium formulation, named hematopoietic expansion medium (HEM), consisting of various cytokines and nutritional supplements. The long-term repopulation potential and hematologic-lineage differentiation ability of expanded human cells were studied in the non-obese diabetic/severe combined immunodeficiency mouse model. Furthermore, the efficacy and safety studies were performed by autologous transplantation of expanded primate cells in the nonhuman primate model.

RESULTS

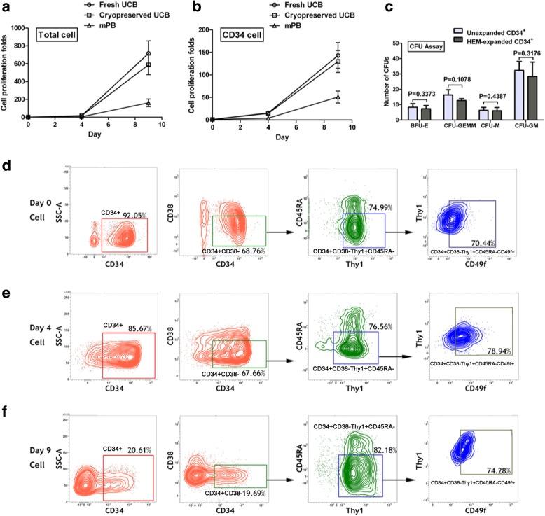
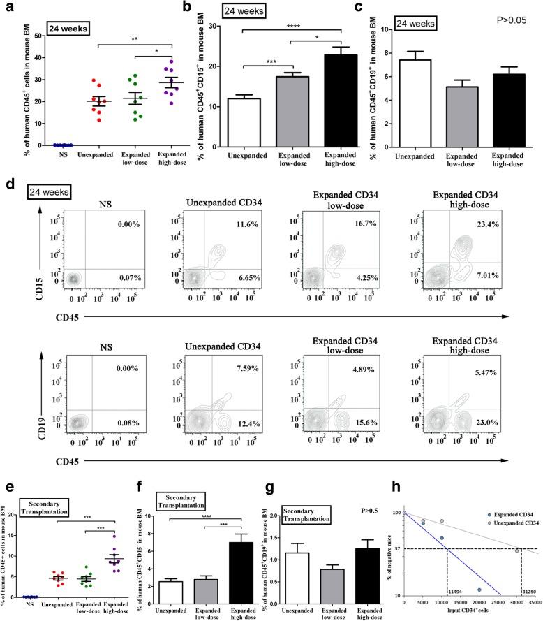
HEM could effectively expand human CD34 cells by up to 129 fold within 9 days. Expanded HSCs retained long-term repopulation potential and hematologic-lineage differentiation ability, as indicated by (1) maintenance (over unexpanded HSCs) of immunophenotypes of CD38CD90CD45RACD49f in CD34 cells after expansion; (2) significant presence of multiple human hematopoietic lineages in mouse peripheral blood and bone marrow following primary transplantation; (3) enrichment (over unexpanded HSCs) in SCID-repopulating cell frequency measured by limiting dilution analysis; and (4) preservation of both myeloid and lymphoid potential among human leukocytes from mouse bone marrow in week 24 after primary transplantation or secondary transplantation. Moreover, the results of autologous transplantation in nonhuman primates demonstrated that HEM-expanded CD34 cells could enhance hematological recovery after myelo-suppression. All primates transplanted with the expanded autologous CD34 cells survived for over 18 months without any noticeable abnormalities.

CONCLUSIONS

Together, these findings demonstrate promising potential for the utility of HEM to improve expansion of HSCs for clinical application.

摘要

背景

造血干细胞(HSC)移植已广泛应用于恶性血液病的治疗。然而,功能正常的 HSC 数量有限,阻碍了成功移植。我们目前的研究目的是开发一种新的、具有成本效益的培养基配方,能够极大地扩增 HSC,同时保留其长期的重建和造血功能,以实现有效的临床移植。

方法

用一种新的、具有成本效益的扩增培养基配方,即造血扩增培养基(HEM),由各种细胞因子和营养补充剂组成,扩增富含人 CD34 细胞和动员的非人灵长类动物外周血 CD34 细胞。在非肥胖型糖尿病/严重联合免疫缺陷(NOD/SCID)小鼠模型中研究扩增人细胞的长期重建潜力和造血谱系分化能力。此外,通过非人类灵长类动物模型中扩增的原代细胞的自体移植进行功效和安全性研究。

结果

HEM 可在 9 天内将人 CD34 细胞有效扩增 129 倍。扩增的 HSC 保留了长期重建潜力和造血谱系分化能力,表现为:(1)扩增后 CD34 细胞的免疫表型(与未扩增的 HSC 相比)保持 CD38-CD90-CD45RA-CD49f;(2)初次移植后小鼠外周血和骨髓中存在多种人造血谱系;(3)通过有限稀释分析检测到 SCID 重建细胞频率(与未扩增的 HSC 相比)增加;(4)初次移植或二次移植后,小鼠骨髓中的人白细胞保持骨髓和淋巴样潜能。此外,非人类灵长类动物的自体移植结果表明,HEM 扩增的 CD34 细胞可增强骨髓抑制后的血液学恢复。所有接受扩增自体 CD34 细胞移植的灵长类动物均存活超过 18 个月,无明显异常。

结论

综上所述,这些发现表明 HEM 具有很大的潜力,可以改善 HSC 的扩增,以用于临床应用。

https://cdn.ncbi.nlm.nih.gov/pmc/blobs/15ed/6567473/039410e668cf/13287_2019_1275_Fig1_HTML.jpg

文献AI研究员

20分钟写一篇综述,助力文献阅读效率提升50倍。

立即体验

用中文搜PubMed

大模型驱动的PubMed中文搜索引擎

马上搜索

文档翻译

学术文献翻译模型,支持多种主流文档格式。

立即体验