Suppr超能文献

USP13 通过阻断 NF-κB 介导的 PTEN 下调在人膀胱癌中发挥肿瘤抑制作用。

USP13 functions as a tumor suppressor by blocking the NF-kB-mediated PTEN downregulation in human bladder cancer.

机构信息

Department of Urology, First hospital of China Medical University, No.155 Nanjing north Road, Shenyang, 110001, Liaoning, China.

Department of Pathology, The First Affiliated Hospital and College of Basic Medical Sciences, China Medical University, Shenyang, 110001, China.

出版信息

J Exp Clin Cancer Res. 2019 Jun 14;38(1):259. doi: 10.1186/s13046-019-1262-4.

Abstract

BACKGROUND

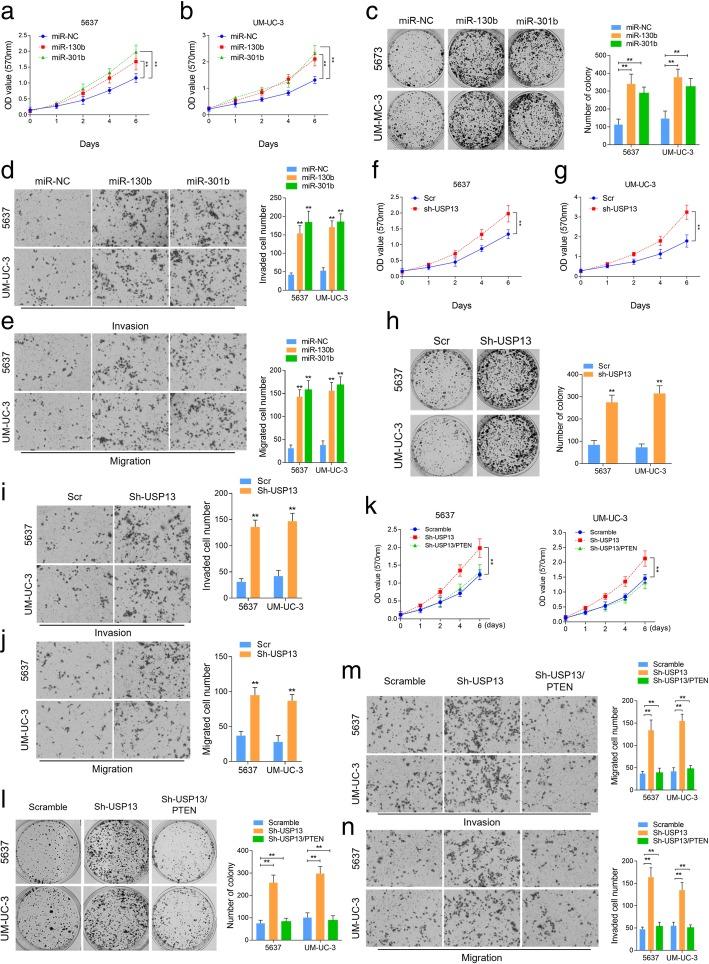
USP13 has been reported to be involved in the tumorigenesis of human cancers, however, its functional role and regulatory mechanisms in bladder cancer (BC) remain unclear.

METHODS

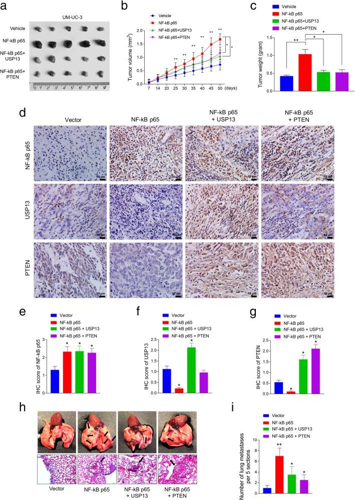
q-RT-PCR was performed to examine the expression of miR-130b-3p, miR-301b-3p and USP13 in BC tissue samples. Western blot, q-RT-PCR, bioinformatic analysis and dual-luciferase reporter assay were conducted to identify the regulatory function of miR-130b-3p/301b-3p for USP13. Co-immunoprecipitation assay was performed to assess the interaction between USP13 and PTEN protein. Cell-counting-kit 8, colony formation assay and transwell assay were performed to value the proliferative, migrative and invasive capacities of BC cells in vitro. Mouse xenograft model of BC cells was established to verify the function of USP13 in vivo. Immunohistochemistry was performed to identify the protein expression of USP13, NF-kB p65 or PTEN in clinical/xenograft tumor tissues.

RESULTS

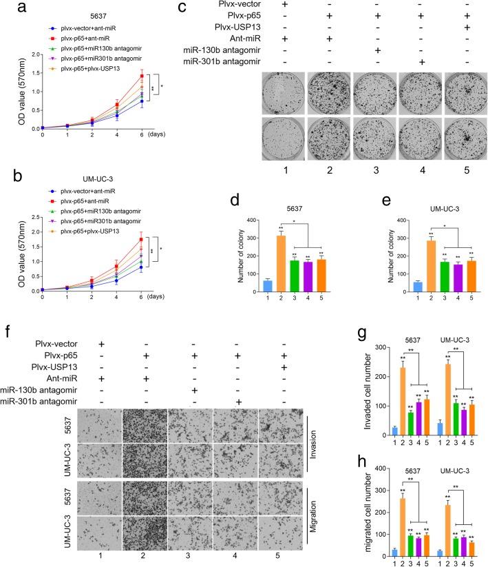
Our present study reveals that USP13 functions as a tumor suppressor by interacting with PTEN protein and increasing its expression in bladder cancer. We found that loss of USP13 led to the downregulation of PTEN and promoted proliferative, invasive and migrative capacities of bladder cancer cells. Furthermore, we discovered that USP13 was a common target of miR-130b-3p and miR-301b-3p, and the miR-130b/301b cluster, which could be transcriptionally upregulated by NF-kB. Our data demonstrated that NF-kB activation decreased expression level of USP13 and PTEN, and promoted the tumorigenesis phenotypes of BC cells. In addition, reintroduction of USP13 partially rescued PTEN expression as well as the oncogenesis trend caused by NF-kB.

CONCLUSION

We reported a potential regulatory loop that the NF-kB-induced miR-130b/301b overexpression decreased USP13 expression and subsequently resulted in the downregulation of PTEN protein and promoted tumorigenesis of bladder cancer. Moreover, NF-kB-mediated PTEN downregulation is very likely to facilitate the full activation of NF-kB.

摘要

背景

USP13 已被报道参与人类癌症的肿瘤发生,但它在膀胱癌 (BC) 中的功能作用和调节机制仍不清楚。

方法

通过 q-RT-PCR 检测 BC 组织样本中 miR-130b-3p、miR-301b-3p 和 USP13 的表达。通过 Western blot、q-RT-PCR、生物信息学分析和双荧光素酶报告基因检测来鉴定 miR-130b-3p/301b-3p 对 USP13 的调节功能。通过 co-immunoprecipitation assay 评估 USP13 和 PTEN 蛋白之间的相互作用。通过细胞计数试剂盒 8、集落形成实验和 Transwell 实验评估 BC 细胞体外的增殖、迁移和侵袭能力。建立 BC 细胞的小鼠异种移植模型来验证 USP13 在体内的功能。通过免疫组织化学鉴定临床/异种移植肿瘤组织中 USP13、NF-kB p65 或 PTEN 的蛋白表达。

结果

本研究揭示 USP13 通过与 PTEN 蛋白相互作用并增加其在膀胱癌中的表达,发挥肿瘤抑制因子的作用。我们发现 USP13 的缺失导致 PTEN 的下调,并促进膀胱癌细胞的增殖、侵袭和迁移能力。此外,我们发现 USP13 是 miR-130b-3p 和 miR-301b-3p 的共同靶点,miR-130b/301b 簇可被 NF-kB 转录上调。我们的数据表明 NF-kB 激活降低了 USP13 和 PTEN 的表达水平,并促进了 BC 细胞的肿瘤发生表型。此外,USP13 的重新引入部分挽救了 NF-kB 引起的 PTEN 表达以及肿瘤发生趋势。

结论

我们报告了一个潜在的调控环路,即 NF-kB 诱导的 miR-130b/301b 过表达降低 USP13 表达,随后导致 PTEN 蛋白下调并促进膀胱癌的肿瘤发生。此外,NF-kB 介导的 PTEN 下调很可能促进 NF-kB 的完全激活。

https://cdn.ncbi.nlm.nih.gov/pmc/blobs/0d08/6570860/c57215ea904c/13046_2019_1262_Fig1_HTML.jpg

文献AI研究员

20分钟写一篇综述,助力文献阅读效率提升50倍。

立即体验

用中文搜PubMed

大模型驱动的PubMed中文搜索引擎

马上搜索

文档翻译

学术文献翻译模型,支持多种主流文档格式。

立即体验