Suppr超能文献

人源抗体可延缓红细胞入侵,增强疟疾中和抗体。

Human Antibodies that Slow Erythrocyte Invasion Potentiate Malaria-Neutralizing Antibodies.

机构信息

The Jenner Institute, University of Oxford, Old Road Campus Research Building, Oxford OX3 7DQ, UK; Department of Biochemistry, University of Oxford, South Parks Road, Oxford OX1 3QU, UK.

The Jenner Institute, University of Oxford, Old Road Campus Research Building, Oxford OX3 7DQ, UK.

出版信息

Cell. 2019 Jun 27;178(1):216-228.e21. doi: 10.1016/j.cell.2019.05.025. Epub 2019 Jun 13.

Abstract

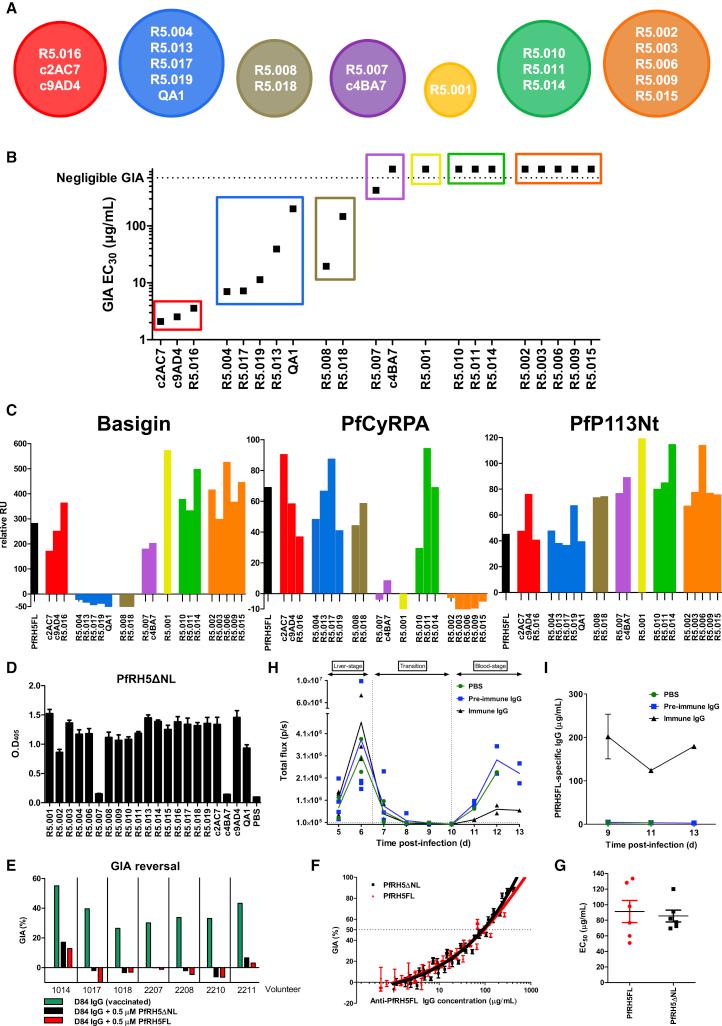
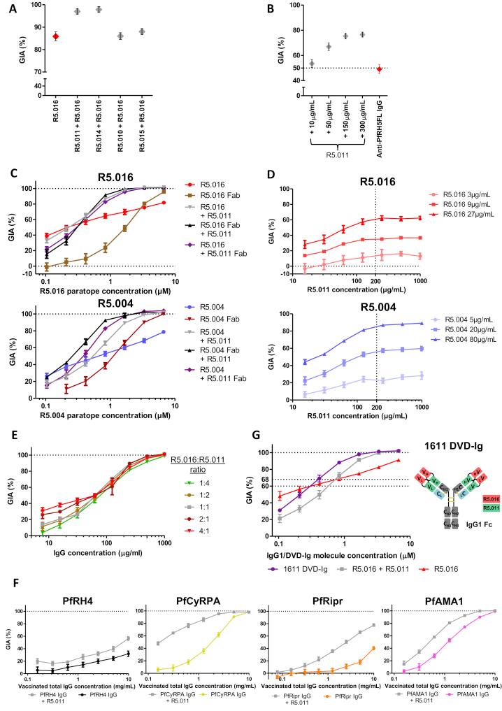
The Plasmodium falciparum reticulocyte-binding protein homolog 5 (PfRH5) is the leading target for next-generation vaccines against the disease-causing blood-stage of malaria. However, little is known about how human antibodies confer functional immunity against this antigen. We isolated a panel of human monoclonal antibodies (mAbs) against PfRH5 from peripheral blood B cells from vaccinees in the first clinical trial of a PfRH5-based vaccine. We identified a subset of mAbs with neutralizing activity that bind to three distinct sites and another subset of mAbs that are non-functional, or even antagonistic to neutralizing antibodies. We also identify the epitope of a novel group of non-neutralizing antibodies that significantly reduce the speed of red blood cell invasion by the merozoite, thereby potentiating the effect of all neutralizing PfRH5 antibodies as well as synergizing with antibodies targeting other malaria invasion proteins. Our results provide a roadmap for structure-guided vaccine development to maximize antibody efficacy against blood-stage malaria.

摘要

疟原虫红细胞结合蛋白同源物 5(PfRH5)是针对疟疾致病血期的下一代疫苗的主要靶标。然而,人们对人类抗体如何赋予针对该抗原的功能免疫知之甚少。我们从基于 PfRH5 的疫苗首次临床试验中的疫苗接种者的外周血 B 细胞中分离出了一组针对 PfRH5 的人源单克隆抗体(mAbs)。我们鉴定出了一组具有中和活性的 mAbs,它们结合到三个不同的位点,还有一组 mAbs 没有功能,甚至对抗中和抗体具有拮抗作用。我们还确定了一组新型非中和抗体的表位,这些抗体显著降低了疟原虫裂殖子入侵红细胞的速度,从而增强了所有中和 PfRH5 抗体的效果,并与针对其他疟疾入侵蛋白的抗体协同作用。我们的研究结果为基于结构的疫苗开发提供了路线图,以最大限度地提高针对血期疟疾的抗体疗效。

https://cdn.ncbi.nlm.nih.gov/pmc/blobs/5857/6602525/57086aab4175/fx1.jpg

文献AI研究员

20分钟写一篇综述,助力文献阅读效率提升50倍。

立即体验

用中文搜PubMed

大模型驱动的PubMed中文搜索引擎

马上搜索

文档翻译

学术文献翻译模型,支持多种主流文档格式。

立即体验