Suppr超能文献

KDM1A 的敲低通过表观遗传调控 TIMP1/MMP9 通路抑制甲状腺乳头状癌的肿瘤迁移和侵袭。

Knockdown of KDM1A suppresses tumour migration and invasion by epigenetically regulating the TIMP1/MMP9 pathway in papillary thyroid cancer.

机构信息

Department of Thyroid Surgery, The First Hospital of China Medical University, Shenyang Liaoning Province, China.

出版信息

J Cell Mol Med. 2019 Aug;23(8):4933-4944. doi: 10.1111/jcmm.14311. Epub 2019 Jun 18.

Abstract

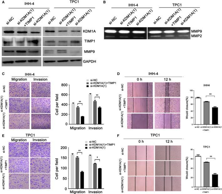
Epigenetic dysregulation plays an important role in cancer. Histone demethylation is a well-known mechanism of epigenetic regulation that promotes or inhibits tumourigenesis in various malignant tumours. However, the pathogenic role of histone demethylation modifiers in papillary thyroid cancer (PTC), which has a high incidence of early lymphatic metastasis, is largely unknown. Here, we detected the expression of common histone demethylation modifiers and found that the histone H3 lysine 4 (H3K4) and H3 lysine 9 (H3K9) demethylase KDM1A (or lysine demethylase 1A) is frequently overexpressed in PTC tissues and cell lines. High KDM1A expression correlated positively with age <55 years and lymph node metastasis in patients with PTC. Moreover, KDM1A was required for PTC cell migration and invasion. KDM1A knockdown inhibited the migration and invasive abilities of PTC cells both in vitro and in vivo. We also identified tissue inhibitor of metalloproteinase 1 (TIMP1) as a key KDM1A target gene. KDM1A activated matrix metalloproteinase 9 (MMP9) through epigenetic repression of TIMP1 expression by demethylating H3K4me2 at the TIMP1 promoter region. Rescue experiments clarified these findings. Altogether, we have uncovered a new mechanism of KDM1A repression of TIMP1 in PTC and suggest that KDM1A may be a promising therapeutic target in PTC.

摘要

表观遗传失调在癌症中起着重要作用。组蛋白去甲基化是一种众所周知的表观遗传调控机制,它在各种恶性肿瘤中促进或抑制肿瘤发生。然而,组蛋白去甲基化修饰剂在甲状腺乳头状癌(PTC)中的致病作用在很大程度上尚不清楚,PTC 具有早期淋巴转移的高发病率。在这里,我们检测了常见组蛋白去甲基化修饰剂的表达,发现组蛋白 H3 赖氨酸 4(H3K4)和 H3 赖氨酸 9(H3K9)去甲基酶 KDM1A(或赖氨酸去甲基酶 1A)在 PTC 组织和细胞系中频繁过表达。KDM1A 的高表达与 PTC 患者年龄<55 岁和淋巴结转移呈正相关。此外,KDM1A 是 PTC 细胞迁移和侵袭所必需的。KDM1A 敲低抑制了 PTC 细胞在体外和体内的迁移和侵袭能力。我们还确定组织金属蛋白酶抑制剂 1(TIMP1)是 KDM1A 的关键靶基因。KDM1A 通过在 TIMP1 启动子区域去甲基化 H3K4me2 来抑制 TIMP1 的表达,从而激活基质金属蛋白酶 9(MMP9)。挽救实验阐明了这些发现。总之,我们揭示了 KDM1A 在 PTC 中抑制 TIMP1 的新机制,并表明 KDM1A 可能是 PTC 的有前途的治疗靶点。

https://cdn.ncbi.nlm.nih.gov/pmc/blobs/2630/6653290/038366ac2139/JCMM-23-4933-g001.jpg

文献AI研究员

20分钟写一篇综述,助力文献阅读效率提升50倍。

立即体验

用中文搜PubMed

大模型驱动的PubMed中文搜索引擎

马上搜索

文档翻译

学术文献翻译模型,支持多种主流文档格式。

立即体验