Suppr超能文献

GR 和 LSD1/KDM1A 靶向基因激活需要增强子上选择性的 H3K4me2 去甲基化。

GR and LSD1/KDM1A-Targeted Gene Activation Requires Selective H3K4me2 Demethylation at Enhancers.

机构信息

Division of Endocrinology, Diabetes and Hypertension, Departments of Medicine and BCMP, Brigham and Women's Hospital, Harvard Medical School, Boston, MA 02115, USA.

Department of Biostatistics and Computational Biology, Dana-Farber Cancer Institute, Boston, MA 02115, USA.

出版信息

Cell Rep. 2019 Jun 18;27(12):3522-3532.e3. doi: 10.1016/j.celrep.2019.05.062.

Abstract

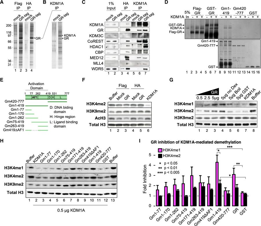
KDM1A-mediated H3K4 demethylation is a well-established mechanism underlying transcriptional gene repression, but its role in gene activation is less clear. Here, we report a critical function and mechanism of action of KDM1A in glucocorticoid receptor (GR)-mediated gene transcription. Biochemical purification of the nuclear GR complex revealed KDM1A as an integral component. In cell-free assays, GR modulates KDM1A-catalyzed H3K4 progressive demethylation by limiting the loss of H3K4me1. Similarly, in cells, KDM1A binds to most GR binding sites in the genome, where it removes preprogrammed H3K4me2 but leaves H3K4me1 untouched. Blocking KDM1A catalytic activity prevents H3K4me2 removal, severely impairs GR binding to chromatin, and dysregulates GR-targeted genes. Taken together, these data suggest KDM1A-mediated H3K4me2 demethylation at GRBSs promotes GR binding and plays an important role in glucocorticoid-induced gene transcription, broadening the mechanisms that contribute to nuclear receptor-mediated gene activation.

摘要

KDM1A 介导的 H3K4 去甲基化是转录基因抑制的既定机制,但它在基因激活中的作用尚不清楚。在这里,我们报告了 KDM1A 在糖皮质激素受体 (GR) 介导的基因转录中的关键功能和作用机制。核 GR 复合物的生化纯化揭示了 KDM1A 是其组成部分。在无细胞测定中,GR 通过限制 H3K4me1 的丢失来调节 KDM1A 催化的 H3K4 渐进性去甲基化。同样,在细胞中,KDM1A 与基因组中大多数 GR 结合位点结合,在那里它去除预先编程的 H3K4me2,但不触及 H3K4me1。阻断 KDM1A 的催化活性可防止 H3K4me2 的去除,严重损害 GR 与染色质的结合,并扰乱 GR 靶向基因。总之,这些数据表明,KDM1A 介导的 GRBS 上的 H3K4me2 去甲基化促进了 GR 的结合,并在糖皮质激素诱导的基因转录中发挥了重要作用,拓宽了核受体介导的基因激活的机制。

https://cdn.ncbi.nlm.nih.gov/pmc/blobs/1bd8/7433711/f86db59c7ca9/nihms-1043941-f0002.jpg

文献AI研究员

20分钟写一篇综述,助力文献阅读效率提升50倍。

立即体验

用中文搜PubMed

大模型驱动的PubMed中文搜索引擎

马上搜索

文档翻译

学术文献翻译模型,支持多种主流文档格式。

立即体验