Suppr超能文献

LncRNA XIST 通过靶向 miR-141-3p 增强 TGF-β2 表达促进胰腺癌细胞侵袭。

LncRNA XIST enhanced TGF-β2 expression by targeting miR-141-3p to promote pancreatic cancer cells invasion.

机构信息

Department of Hepatobiliary Pancreatic Surgery, Harbin Medical University Cancer Hospital, Harbin City 150040, Heilongjiang Province, P.R. China.

Department of Hepatobiliary Pancreatic Surgery, Harbin Medical University Cancer Hospital, Harbin City 150040, Heilongjiang Province, P.R. China

出版信息

Biosci Rep. 2019 Jul 2;39(7). doi: 10.1042/BSR20190332. Print 2019 Jul 31.

Abstract

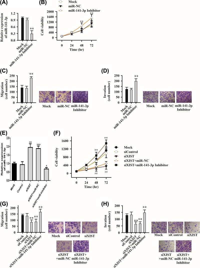
The level of expression of long non-coding RNA (LncRNA) X-inactive specific transcript (XIST) is up-regulated in pancreatic cancer (PC). However, the role of XIST in PC and the underlying mechanism are still unknown. The present study aimed to elucidate how XIST participates in PC and its potential target, miR-141-3p. We detected the XIST expression in PC tissues and cells by qRT-PCR. Cell proliferation was measured using a CCK8 kit, and the migration and invasion of cells was measured by Transwell assay. Silencing XIST and miR-141-3p was performed with transfection by Lipofectamine kit. Binding assay was conducted by luciferase reporter assay. Protein expression was examined by Western blot. These results indicate that (i) XIST is highly expressed in tumor tissues while miR-141-3p is down-regulated. (ii) Silencing XIST inhibits the pancreatic cell proliferation, migration and invasion. (iii) MiR-141-3p inhibitor alleviates the inhibitory effect by siXIST in PC cell lines. (iv) MiR-141-3p directly interacts with XIST and also negatively regulates transforming growth factor-β 2 (TGF-β2) expression. (v) Overexpression of XIST attenuates the inhibition of TGF-β2 expression by miR-141-3p. The conclusion, is that XIST could promote proliferation, migration and invasion of PC cells via miR-141-5p/TGF-β2 axis.

摘要

长链非编码 RNA(LncRNA)X 失活特异性转录物(XIST)的表达水平在胰腺癌(PC)中上调。然而,XIST 在 PC 中的作用及其潜在的靶点 miR-141-3p 仍不清楚。本研究旨在阐明 XIST 如何参与 PC 及其潜在的靶点 miR-141-3p。我们通过 qRT-PCR 检测了 PC 组织和细胞中的 XIST 表达。用 CCK8 试剂盒测量细胞增殖,用 Transwell 测定细胞迁移和侵袭。用 Lipofectamine 试剂盒转染沉默 XIST 和 miR-141-3p。通过荧光素酶报告测定进行结合测定。通过 Western blot 检测蛋白表达。这些结果表明:(i)XIST 在肿瘤组织中高表达,而 miR-141-3p 下调。(ii)沉默 XIST 抑制胰腺细胞增殖、迁移和侵袭。(iii)miR-141-3p 抑制剂减轻了 siXIST 在 PC 细胞系中的抑制作用。(iv)miR-141-3p 直接与 XIST 相互作用,并负调控转化生长因子-β2(TGF-β2)表达。(v)XIST 的过表达减弱了 miR-141-3p 对 TGF-β2 表达的抑制作用。结论,XIST 可通过 miR-141-5p/TGF-β2 轴促进 PC 细胞的增殖、迁移和侵袭。

https://cdn.ncbi.nlm.nih.gov/pmc/blobs/df56/6603275/f44d06c72541/bsr-39-bsr20190332-g1.jpg

文献AI研究员

20分钟写一篇综述,助力文献阅读效率提升50倍。

立即体验

用中文搜PubMed

大模型驱动的PubMed中文搜索引擎

马上搜索

文档翻译

学术文献翻译模型,支持多种主流文档格式。

立即体验